调参侠?炼丹师?都不对,该工作的学名是人工智能训练师。
从现在开始,「炼丹师」也有了明确的职业技能标准。
近日,国家人力资源社会保障部(以下简称人社部)发布了《人工智能训练师》国家职业技能标准。
国家职业技能标准是在职业分类的基础上,根据职业活动内容,对从业人员的理论知识和技能要求提出的综合性水平规定,是开展职业教育培训和人才技能鉴定评价的基本依据。
该标准由国家人社部职业技能鉴定中心、浙江省人社厅指导,阿里巴巴集团牵头,浙江省技能人才评价管理服务中心、科大讯飞股份有限公司、北京百度网讯科技有限公司等十余家单位主要起草,历时 2 年完成。
人工智能训练师是随着人工智能技术的广泛应用产生的新兴职业,是指「使用智能训练软件,在人工智能产品实际使用过程中进行数据库管理、算法参数设置、人机交互设计、性能测试跟踪及其他辅助作业的人员」,该职业包含数据标注员、人工智能算法测试员两个工种。2020 年 2 月,「人工智能训练师」正式成为新职业并纳入国家职业分类目录。
此前职业技能标准的拟定版发布时,「人工智能训练师」引发了人们的热烈讨论。它是「数据标注员」吗?从定义上看,人工智能训练师的工作内容不仅包括数据标注,也包含了解决方案设计、算法调优等,因此把人工智能训练师等同于数据标注员是片面的。
人们所熟悉的工程系列专业技术职称一般划分为五个等级:初级 / 技术员、初级 / 助理工程师、中级 / 工程师、副高级 / 高级工程师、正高级 / 研究员级高级工程师。
那么,一名合格的人工智能训练师的职业能力将如何评判?
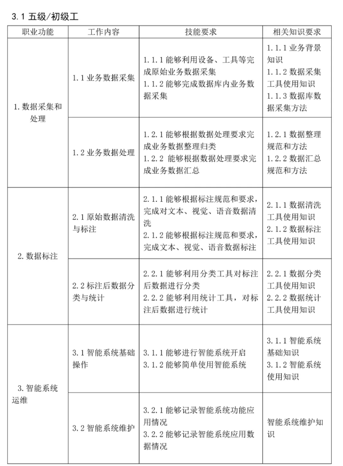
本次发布的「人工智能训练师」职业技能标准也分为五个等级:从数据采集和处理、数据标注、智能系统运维、业务分析、智能训练、智能系统设计等维度,划分出 L5-L1 五个等级,并对各个等级的职业能力给出了具体的描述和要求。
从「五级 / 初级工」到「一级 / 高级技师」,人工智能训练师的职业技能要求依次递进。
随着人工智能在智慧城市、智能制造、自动驾驶、智能服务、智能医疗、智能农业、智能物流、智能金融及其他各行各业的广泛应用,人工智能训练师的规模将迎来爆发式增长。据人社部发布,预计到 2022 年,国内外相关从业人员有望达到 500 万。
人工智能训练师的职业技能鉴定分为理论知识考试、技能考核以及综合评审。理论知识考试以笔试、机考等方式为主,主要考核从业人员从事本职业应掌握的基本要求和相关知识要求;技能考核主要采用现场操作、模拟操作等方式进行,主要考核从业人员从事本职业应具备的技能水平;综合评审主要针对技师和高级技师,通常采取审阅申报材料、答辩等方式进行全面评议和审查。 
在理论知识考试中,不同技能等级在理论知识上的要求是不同的,五级和四级制涵盖「数据采集和处理」、「数据标注」、「智能系统运维」,三级及以上则涵盖「业务分析」、「智能训练」、「智能系统设计」、「培训与指导」。
技能考核的分层与理论知识考核有相似之处,可以看到,在五级和四级的考察要求中,占据最大比重的都是数据标注。
人工智能训练师国家职业技能标准的发布,将有效促进人工智能训练师职业规范化和规模化发展,带动高质量就业,帮助实现社会生产力的整体跃升。

内容中包含的图片若涉及版权问题,请及时与我们联系删除