TheWebConf是中国计算机学会(CCF)推荐的A类国际学术会议,由国际万维网会议委员会(IW3C2)和主办地地方团队合作组织,每年召开一次,今年是第31届会议。本年度论文录用率为17.7%,TheWebConf即将召开,来自弗吉亚理工和亚马逊等学者的《双曲神经网络》教程,值得关注!


图是普遍存在的数据结构,广泛应用于许多数据存储场景,包括社交网络、推荐系统、知识图谱和电子商务。这导致了GNN架构的兴起,用于分析和编码来自图的信息,以便在下游任务中获得更好的性能。虽然图分析领域的初步研究是由神经结构驱动的,但最近的研究已经揭示了图数据集特有的重要属性,如层次结构和全局结构。这推动了对双曲空间的研究,因为它们能够有效地编码图数据集中存在的固有层次。随后,该研究也被应用到其他领域,如自然语言处理和计算机视觉,取得了令人惊叹的结果。然而,进一步发展的主要挑战是双曲网络的晦涩,以及更好地理解必要的代数操作,以扩大应用到不同的神经网络结构。在本教程中,我们的目标是向网络领域的研究人员和实践者介绍欧几里得运算的双曲等变,这是处理它们在神经网络架构中的应用所必需的。此外,我们描述了GNN架构的流行双曲线变体,如递归网络、卷积网络和注意力网络,并解释了它们的实现,而不是欧几里得网络。此外,我们还通过图分析、知识图谱推理、产品搜索、NLP和计算机视觉等领域的现有应用来激发我们的教程,并将性能提高与欧几里得的同类方法进行比较。
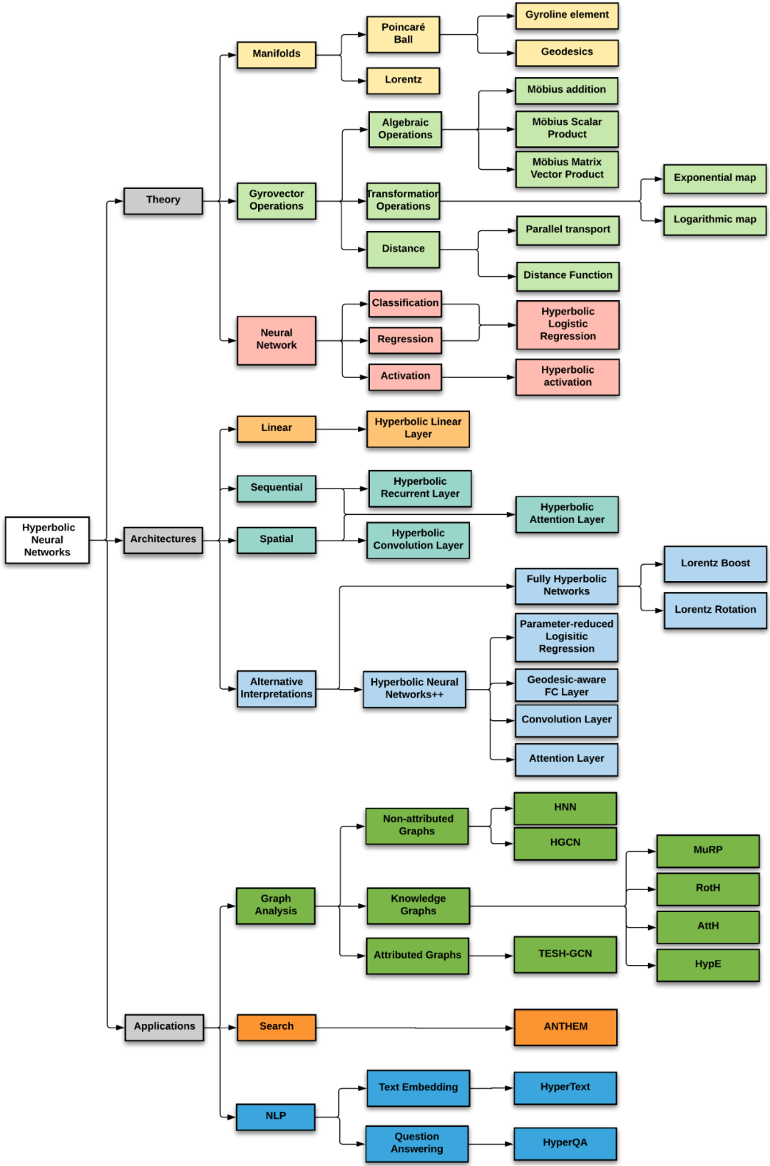
目录内容:


教程PPT等相关资源下载:https://nurendra.me/hyperbolic-networks-tutorial/#overview
内容中包含的图片若涉及版权问题,请及时与我们联系删除


评论
沙发等你来抢