【标题】A novel attention-based peptide language model for dipeptidyl peptidase-IV inhibitory peptides mining
【作者团队】Changge Guan, Jiawei Luo, Shucheng Li, Zheng Lin Tan, Jiahao Li, Zourun Wu, Yi Wang, Haihong Chen, Naoyuki Yamamoto, Chong Zhang, Junjie Chen, Xin-Hui Xing
【发表时间】2021/06/16
【机 构】清华等
【论文链接】https://doi.org/10.1101/2022.06.13.495896
【代码链接】https://github.com/guanchangge/BERT-DPPIV
二肽基肽酶-Ⅳ抑制剂多肽(DPP-IV-IP)是新型抗糖尿病药物。然而,由于缺乏有效的多肽挖掘工具,发现的DPP-IV-IP数量有限。因此,从大规模的多肽数据集中有效地识别DPP-IV-IP非常重要。本文提出了一个多肽语言模型(PLM)来识别DPP-IV-IP,并取得了最先进的0.894的准确率。模型的注意力的可视化显示,该模型可以自动从多肽序列中学习物理化学和结构特性的信息,即DPP-IV裂解位点,区分和表示高维空间的氨基酸序列。本文首次证明了PLM可以捕获裂解位点信息,并证明了PLM指导生物实验筛选的能力,这一点尚未有报道。从生物实验中获得的结果表明,基于PLM辅助的DPP-IV-IP筛选,模型的预测准确率为90%。为了探索DPP-IV-IP的多样性,本文提出了一个基于二肽重复单元X-脯氨酸的策略,并通过建模和生物实验表明该策略是可行的。

上图展示了工作流程。在这项研究中,作者首先收集UniProt序列来预训练一个BERT模型,然后使用DPP-IV-IP数据集对预训练的BERT模型进行微调,得到三种氨基酸、二肽、三肽语言模型。然后将三种模型结合起来,构建了BERT-DPPIV。为了解释模型所学到的东西,本文对模型的注意力进行分析和可视化。然后本文应用BERT-DPPIV来筛选抑制DPP-IV的三肽,以说明本文的模型抑制性能。在模型筛选后,通过生物实验对模型筛选出的功能肽进行了验证。在证明了本文模型的实际应用能力后,本文提出了基于二肽重复单元的DPP-IV抑制多肽的设计策略,并利用模型和实验证明了该策略的可行性。

上图显示了序列表征的可视化和模型所学结构信息的注意力可视化。多肽序列和氨基酸的矢量表征从模型中提取,并通过t-SNE进行分析。A图显示了由模型学习的氨基酸表征,b,c图显示了包含在模型学习的多肽序列表征中的物理化学特性。在这里,作者展示了如何利用模型的注意力头的分布来更详细地分析一个单一的肽。每个注意力头在内部进行全对全的比较,计算每个标记在序列中所有其他标记上的加权和,高分表示模型学会了对某些残基对给予更多的重视。
肽的结构显示,SER-3可以与PHE-1、GLN-6和GLN7相互作用,GLN-14可以与HIS-18相互作用。当可视化这些部位的注意权重时,本文观察到一些注意头可以捕捉到这种相互作用信息。

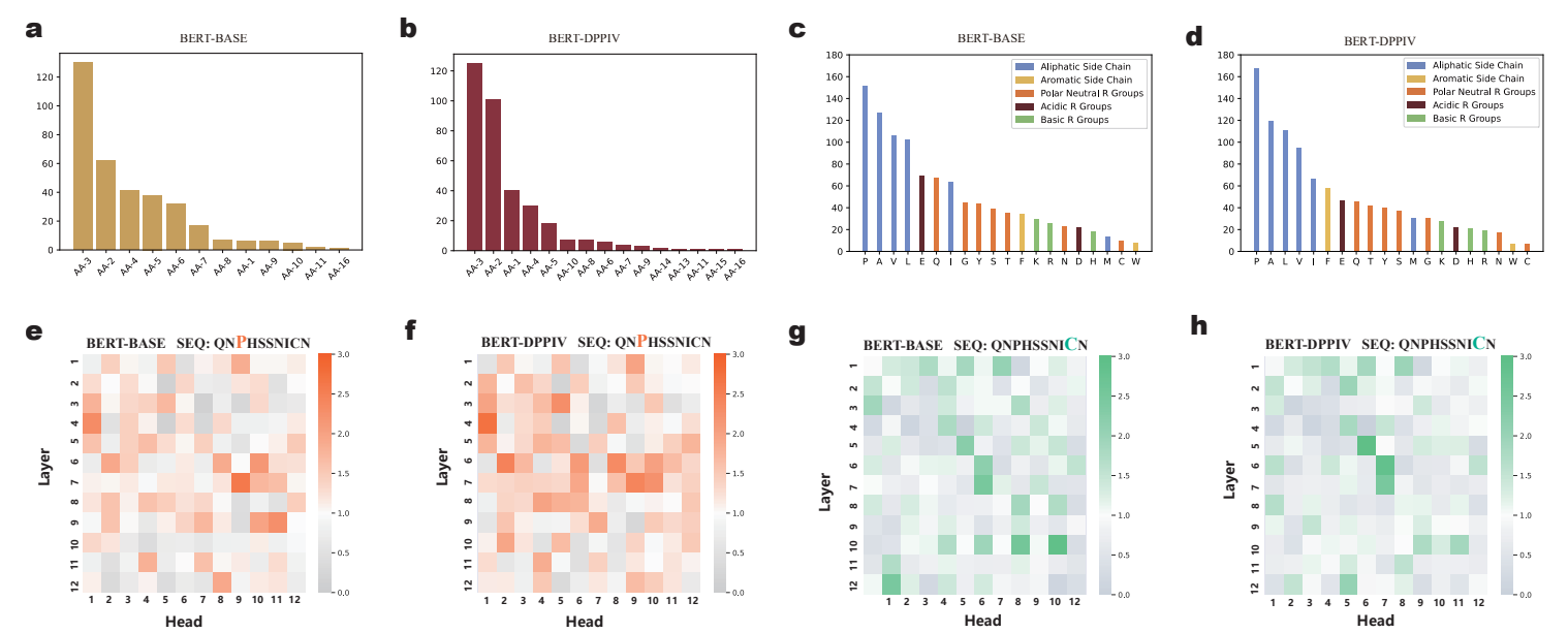
上图显示了位置和氨基酸种类重要性。为了研究位置和氨基酸种类的重要性,本文对位置和氨基酸的注意力进行了统计分析。BERT-BASE和BERT-DPPIV分别代表微调前和微调后的模型。根据模型的注意力,ab图显示了肽序列的位置的统计重要性。cd图显示了根据模型的注意力程度,氨基酸的统计重要性,efgh显示了模型对肽序列中Pro和Cys的关注是可视化的。
创新点
- 本文构建了第一个基于PLM的DPP-IV分类器并通过实验验证了其性能。
- 基于该分类器的帮助,揭示了88种肽类对DPP-IV的抑制作用。
- 本文提出了一种新的具有DPP-IV抑制活性的肽的设计策略,并进行了验证,发现22种五肽具有DPP-IV的抑制作用。
内容中包含的图片若涉及版权问题,请及时与我们联系删除


评论
沙发等你来抢