经过五个月的开发和场景打磨,孟子多任务模型正式开源,提供出色的 Zero-Shot 及 Few-Shot 能力,以 0.22B 的轻量化模型在零样本学习 ZeroCLUE 和小样本学习权威榜单 FewCLUE 榜单均排名第一,大家可通过 Hugging Face Model Hub 或 GitHub 下载使用(链接见下文)。
孟子多任务模型不仅可以实现“一个模型完成多个任务”,还具备极强的泛化能力,无需大量标注数据就可以完成新任务适配,在应用上能够让模型研发和部署维护更加轻量化。
这与澜舟团队自创立以来一直倡导的“模型轻量化” 技术路线一脉相承——2021 年孟子轻量化预训练模型仅以十亿参数,战胜了众多百亿、千亿参数的大模型,登顶中文语言理解权威评测基准 CLUE 榜单,并在同年 10 月份开源了四个模型(Mengzi-BERT-base、Mengzi-BERT-base-fin、Mengzi-T5-base、Mengzi-Oscar-base)。
此次开源孟子多任务模型是澜舟团队在“模型轻量化”方面又一个重要进展,期待与各界同仁一起探讨、交流,让轻量化模型赋能更多应用场景。
一、为什么要研究“多任务学习”?
多任务学习(Multi-Task Learning,MTL)是机器学习的一个子领域,其利用任务之间的共性和差异同时解决多个学习任务。与单独训练模型相比,这可以提高特定任务模型的学习效率和预测准确性。[1]
一般来说,多任务模型具有以下优势:
- 无需对底层模型进行任何改动,使用一个模型即可完成各种任务;
- 多任务模型具备极强的泛化能力,面对新任务无需额外标注大量数据;
- 大幅降低每次面对新任务时模型的额外研发成本(包括计算成本、存储成本以及维护成本)。
因此,多任务学习近期已成为工业界广泛关注的方向。
二、孟子多任务模型优势
我们收集并整理了 72 个开源数据集(不包括子集),目前在挑选出的 27 个任务上,构造了 301 个 Prompt,共计样本量约 359w,任务类型包含了情感分类、新闻分类、摘要等任务,每个任务对应了十个左右的 Prompt。我们采用这些数据集基于 孟子 Mengzi-T5-base 模型训练了孟子多任务模型(Mengzi-T5-base-MT)。
2.1 效果更好
孟子多任务模型(Mengzi-T5-base-MT)在 2022 年 8 月 22 日提交至零样本学习 ZeroCLUE 和小样本学习权威榜单 FewCLUE 榜单,均排名第一。同时,孟子多任务模型在模型的规模上轻量化优势明显(参数量仅 0.22B)。下图展示了孟子多任务模型在零样本学习权威榜单 ZeroCLUE 上与其他模型的对比:


2.2 实际场景验证
孟子多任务模型基于用户私有数据及各个领域(包括金融、医疗)的任务训练,已经在大量实际场景中得到验证。
下图展示了 Mengzi-T5-base-MT 模型在金融实体关系抽取任务的示例:


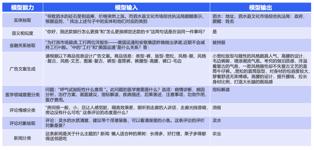
更多模型能力展示:


可以看到,在实体抽取、语义相似度、金融关系抽取、广告文案生成、医学领域意图分析、评论情感分类、评论对象抽取、新闻分类等任务上的效果,孟子多任务模型的总体效果较优。未来我们也将在多任务方向进行更加深入的探索和实践。
三、快速体验孟子多任务模型
孟子多任务模型已开源,大家可以在 Hugging Face Model Hub 下载 Mengzi-T5-base-MT 模型或在网页 API 直接试用模型:
https://huggingface.co/Langboat/mengzi-t5-base-mt


或者在 Github 上查看开源 SDK project—— Mengzi Zero-Shot:
https://github.com/Langboat/mengzi-zero-shot
Mengzi Zero-Shot 项目提供的 SDK 目前已支持八项任务(涵盖了情感分类、新闻分类、文本相似度、实体抽取、金融实体关系抽取、评论对象抽取、广告文案生成、医疗领域意图识别等),具体信息详见 Github 项目文档。


此次开源的目标是与社区伙伴们一起打造中文领域包含任务最多、prompt 最多的多任务模型。根据 ExT5[2] 的结论,随着任务及 prompt 的数量的增加,模型的 Zero-Shot 表现会相应提高。因此,我们希望大家能够为本项目贡献更多的任务以及 prompt,以获得更好的多任务模型。模型会不定期更新并开源给大家免费使用。详情见项目 README 文档,或加入孟子开源社区交流群一起讨论(关注“澜舟科技”公众号)。
Reference :
[1]https://en.wikipedia.org/wiki/Multi-task_learning
[2]Aribandi V, Tay Y, Schuster T, et al. Ext5: Towards extreme multi-task scaling for transfer learning[J]. arXiv preprint arXiv:2111.10952, 2021.
内容中包含的图片若涉及版权问题,请及时与我们联系删除


评论
沙发等你来抢