作者:Hanh Thi Hong Tran, Matej Martinc, Jaya Caporusso, 等。
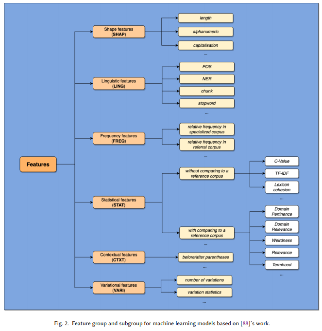
简介:本文是一篇综述,是针对对自然语言处理 (NLP) 任务之一的自动术语提取 (ATE)进行全面研究,偏重在基于Transformer的细分方向的自动术语提取的最新进展 。ATE是一项NLP任务,它通过提供候选术语列表来简化从特定领域的语料库中手动识别术语的工作。作为特定专业领域的知识单元,提取的术语不仅有利于多项术语任务,而且还支持和改进多项复杂的下游任务,例如信息检索、机器翻译、主题检测和情感分析。几十年来,ATE 系统以及带注释的数据集已得到广泛研究和开发,但最近观察到用于手头任务的新型神经系统激增。尽管有大量关于 ATE 的新研究,但仍缺乏涵盖新型神经方法的系统调查研究。作者对基于深度学习的 ATE 方法进行了全面调查,重点是基于 Transformer 的神经模型。该研究还对这些系统与以前的 ATE 方法进行了比较,这些方法基于特征工程和非神经监督学习算法。




论文下载:https://arxiv.org/pdf/2301.06767.pdf
内容中包含的图片若涉及版权问题,请及时与我们联系删除


评论
沙发等你来抢