
中国电子信息产业发展研究院&赛迪智库: 《中国大数据区域发展水平评估报告》
(完整版.pdf ) 以下仅展示部分内容 O后台回复“202308182”就可以获取《中国大数据区域发展水平评估报告》(完整版) 的全文下载链接。
中国大数据区域发展水平评估聚焦基础环境、产业发展、融合应用三个关键维度,选取各维度相关典型指标,利用无量纲化和加权平均法进行测算,综合体现各地大数据发展水平。
大数据和数字经济互为表里、互促共进。随着数字经济蓬勃兴起,大数据发展从以技术为中心向以价值为中心转移,外在表征逐步减弱,核心驱动作用不断增强,制度、产业、应用、发展环境与数字经济形成紧密联动。持续跟踪大数据区域发展水平,有助于从根本上把握数字经济区域发展脉络。
日前,赛迪研究院信息化与软件产业研究所正式发布《中国大数据区域发展水平评估报告(2023年)》。报告聚焦基础环境、产业发展、融合应用三个关键维度,选取相关典型指标,以全国31个省(市、自治区)为研究对象,对各地大数据政策体系、产业发展、应用生态等的发展情况进行横向综合评估和深入对比分析,总结各地在推动大数据和数字经济高质量发展方面的成效亮点、特色模式和经验做法。
大数据发展延续了近年来由东部沿海地区向中西部省市辐射带动的基本特征。珠三角、长三角、京津冀、成渝四个核心区域的引领态势明显,长江经济带(尤其是中部板块)呈现南北扩展、连线带面发展态势,体现出我国大数据发展的中部协同集聚特征。
“十四五”时期,大数据发展环境不断优化,各省(市、自治区)从地方法规、产业发展、数据开放、融合应用、要素支撑、标准规范等维度加强政策体系建设,促进大数据和数字经济高质量发展。
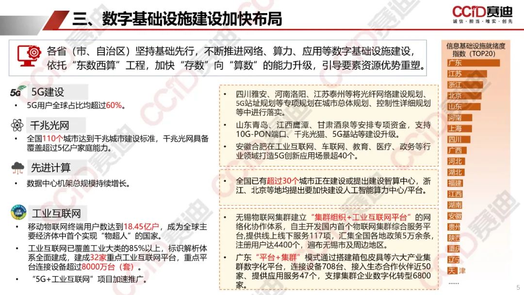
各省(市、自治区)坚持基础先行,不断推进网络、算力、应用等数字基础设施建设,依托“东数西算”工程,加快“存数”向“算数”的能力升级,引导要素资源优势重塑。
各省(市、自治区)通过充分发挥地方特色资源优势,推动实现大数据差异化发展;不断完善大数据产业集群化建设布局,以点带面持续创造规模效益,促进大数据产业规模快速壮大。
“十四五”时期,各地进一步完善大数据人才培养体系,加大人才引进力度。全国多所高校新增大数据相关专业,信息传输、软件和信息技术服务业从业人数稳步增加,行业薪资持续领跑。
2022年我国大数据产业规模达1.57万亿元,同比增长18%,成为推动数字经济发展的重要力量。预计到2025年,我国大数据产业测算规模突破3万亿元。2022年我国云服务、大数据服务共实现收入10427亿元,同比增长8.7%。
“十四五”时期,各地积极抢抓新兴数字产业发展机遇,以大数据独角兽、潜在独角兽为代表的企业持续涌现,助力塑造数字经济发展新动能新优势。其中,“北上杭深”四城市占独角兽企业总数的71.8%,成为高科技企业集聚“磁力中心”。
各省(市、自治区)加速大数据领域数字创新布局,推进开源开放创新生态建设,推动实现大数据研发投入持续增长,重点产品和服务体系建设步伐加快,企业技术创新多点突破。
各省(市、自治区)探索落实数据基础制度,加快数据服务生态建设,推动数据开放共享和应用场景创新,不断释放数据要素价值。
各省(市、自治区)持续推进政府数字化、智能化转型,数字政务基本实现线上线下相协同,治理流程和决策模式持续优化,以数据驱动治理和决策取得重要进展。
各省(市、自治区)相继开展制造业数字化转型专项行动,从政策支持、供给优化、标准引导等方面系统构建产业转型服务生态。全国工业企业关键工序数控化率、数字化研发设计工具普及率分别增长至59.4%、77.6%,两化融合管理体系贯标企业达5.8万家。
各省(市、自治区)深化大数据在商贸、农业等重点行业领域融合应用,数字乡村建设深入推进,数字生活场景加快拓展,电子商务市场规模发展势头强劲。
大数据技术已广泛融入教育、医疗等民生领域,推动国家教育数字化战略行动深入实施,数字健康加速发展,社保就业等领域数字化服务水平不断提升。
具体内容如下

















O后台回复“202308182”就可以获取《中国大数据区域发展水平评估报告》(完整版) 的全文下载链接。
荐:
【中国风动漫】除了《哪吒》,这些良心国产动画也应该被更多人知道!
【中国风动漫】《雾山五行》大火,却很少人知道它的前身《岁城璃心》一个拿着十米大刀的男主夭折!

报告部分截图

编辑:Zero

文末福利
1.赠送800G人工智能资源。
获取方式:关注本公众号,回复“人工智能”。
2.「超级公开课NVIDIA专场」免费下载
获取方式:关注本公众号,回复“公开课”。
3.免费微信交流群:
人工智能行业研究报告分享群、
人工智能知识分享群、
智能机器人交流论坛、
人工智能厂家交流群、
AI产业链服务交流群、
STEAM创客教育交流群、
人工智能技术论坛、
人工智能未来发展论坛、
AI企业家交流俱乐部
雄安企业家交流俱乐部
细分领域交流群:
【智能家居系统论坛】【智慧城市系统论坛】【智能医疗养老论坛】【自动驾驶产业论坛】【智慧金融交流论坛】【智慧农业交流论坛】【无人飞行器产业论坛】【人工智能大数据论坛】【人工智能※区块链论坛】【人工智能&物联网论坛】【青少年教育机器人论坛】【人工智能智能制造论坛】【AI/AR/VR/MR畅享畅聊】【机械自动化交流论坛】【工业互联网交流论坛】
入群方式:关注本公众号,回复“入群”

内容中包含的图片若涉及版权问题,请及时与我们联系删除




评论
沙发等你来抢