✅作者简介:热爱科研的Matlab仿真开发者,修心和技术同步精进,matlab项目合作可私信。
🍎个人主页:Matlab科研工作室
🍊个人信条:格物致知。
更多Matlab仿真内容点击👇
⛄ 内容介绍
软测量建模能够有效地解决生产过程中在线分析仪表测量滞后大、价格昂贵、维护保养复杂等问题。目前,神经网络是软测量建模的主要工具之一。而由于一般的循环神经网络在解决软测量问题时存在长范围依赖和梯度消失的问题,故本文采用门限循环单元神经网络(GRU)建立模型,其门限结构更少,训练效率更高。为进一步提高神经网络的预测精度,本文使用灰狼优化算法(GWO)来优化GRU的初始参数,并以此建立了GWO-GRU软测量模型。最后,将该方法应用于丙烯精馏塔中塔顶丙烷浓度的预测,实验结果表明,在动态建模方面GWO-GRU具有更高的预测精度。



⛄ 部分代码
% This function initialize the first population of search agents
function Positions=initialization(SearchAgents_no,dim,ub,lb)
Boundary_no= size(ub,2); % numnber of boundaries
% If the boundaries of all variables are equal and user enter a signle
% number for both ub and lb
if Boundary_no==1
Positions=rand(SearchAgents_no,dim).*(ub-lb)+lb;
end
% If each variable has a different lb and ub
if Boundary_no>1
for i=1:dim
ub_i=ub(i);
lb_i=lb(i);
Positions(:,i)=rand(SearchAgents_no,1).*(ub_i-lb_i)+lb_i;
end
end
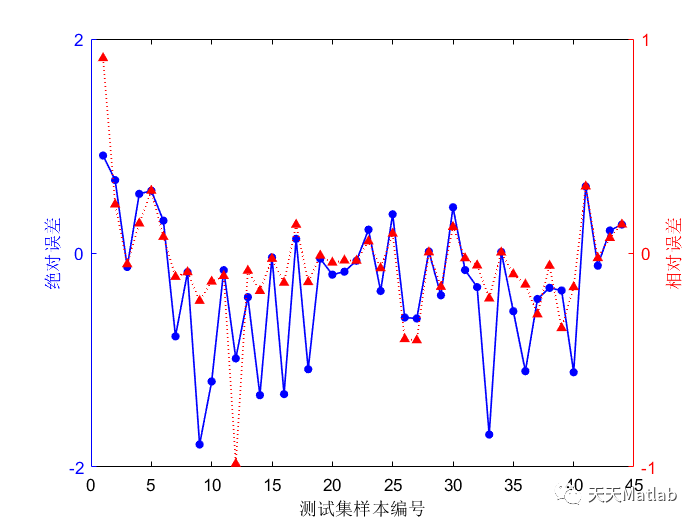
⛄ 运行结果








⛄ 参考文献
[1]马栋林马司周王伟杰. 基于图卷积网络和门控循环单元的多站点气温预测模型[J]. 计算机应用, 2022, 42(1):287-293.
[2]姜宇航, 王伟, 邹丽芳,等. 基于粒子群-变分模态分解,非线性自回归神经网络与门控循环单元的滑坡位移动态预测模型研究.
⛄ Matlab代码关注
❤️部分理论引用网络文献,若有侵权联系博主删除
❤️ 关注我领取海量matlab电子书和数学建模资料
内容中包含的图片若涉及版权问题,请及时与我们联系删除


评论
沙发等你来抢