
赛迪:
《新时期软件人才培养模式研究报告》
(完整版.pdf ) 以下仅展示部分内容 O后台回复“202308272”就可以获取《新时期软件人才培养模式研究报告》(完整版) 的全文下载链接。
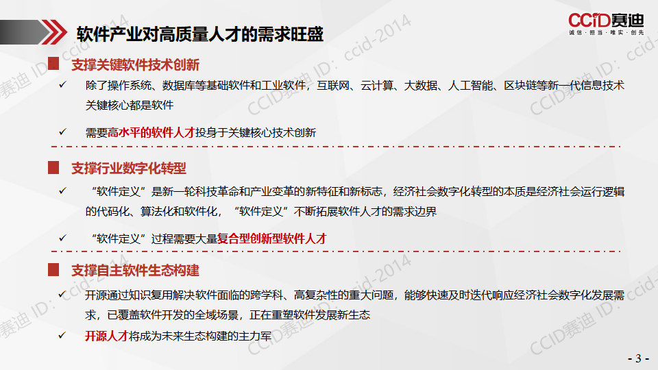
软件是新一代信息技术的灵魂,是数字经济发展的基础是制造强国、网络强国、数字中国建设的关键支撑。软件产业是典型的智力密集型产业,对高质量人才的需求旺盛。从世界工业强国的崛起来看,校企合作是培养高质量人才的关键。研究软件人才校企合作培养模式,有助于推动软件人才协同培养,实现产业链与教育链、创新链、人才链深度融合发展。

2023年8月20日,在2023年第十二届中国软件杯大学生软件设计大赛颁奖仪式上,赛迪研究院院长张立发布《新时期软件人才培养模式研究报告》。报告聚焦软件人才,提出了新时期软件人才新特点,总结了当前软件产业校企合作中值得借鉴的三大合作模式,为产学研各方提供参考。
以下为PPT具体内容:
▼
(点击可放大图片)



















O后台回复“202308272”就可以获取《新时期软件人才培养模式研究报告》(完整版) 的全文下载链接。
【中国风动漫】除了《哪吒》,这些良心国产动画也应该被更多人知道!
【中国风动漫】《雾山五行》大火,却很少人知道它的前身《岁城璃心》一个拿着十米大刀的男主夭折!

报告部分截图

编辑:Zero

文末福利
1.赠送800G人工智能资源。
获取方式:关注本公众号,回复“人工智能”。
2.「超级公开课NVIDIA专场」免费下载
获取方式:关注本公众号,回复“公开课”。
3.免费微信交流群:
人工智能行业研究报告分享群、
人工智能知识分享群、
智能机器人交流论坛、
人工智能厂家交流群、
AI产业链服务交流群、
STEAM创客教育交流群、
人工智能技术论坛、
人工智能未来发展论坛、
AI企业家交流俱乐部
雄安企业家交流俱乐部
细分领域交流群:
【智能家居系统论坛】【智慧城市系统论坛】【智能医疗养老论坛】【自动驾驶产业论坛】【智慧金融交流论坛】【智慧农业交流论坛】【无人飞行器产业论坛】【人工智能大数据论坛】【人工智能※区块链论坛】【人工智能&物联网论坛】【青少年教育机器人论坛】【人工智能智能制造论坛】【AI/AR/VR/MR畅享畅聊】【机械自动化交流论坛】【工业互联网交流论坛】
入群方式:关注本公众号,回复“入群”

内容中包含的图片若涉及版权问题,请及时与我们联系删除




评论
沙发等你来抢