
关键词:神经网络,临界动力学,合成生物智能
论文题目:Critical dynamics arise during structured information presentation within embodied in vitro neuronal networks期刊名称:Nature Communications斑图地址:https://pattern.swarma.org/paper/777d6fb2-4789-11ee-9e0a-0242ac17000d论文地址:https://www.nature.com/articles/s41467-023-41020-3
我们的大脑如何处理信息?长期以来的一种观点是,神经系统在处于或接近临界态的状态下工作。但是由于人类和动物模型的实验和理论限制,我们还不能明确地知道,在什么时候,出于什么原因,神经系统的临界性可能与注意、认知甚至意识的联系有关。皮质神经元网络是在自发活动中表现出近临界状态,还是只在结构化信息输入时表现出近临界状态?真正的不受来自其他区域模式影响的局部临界动力学是什么?
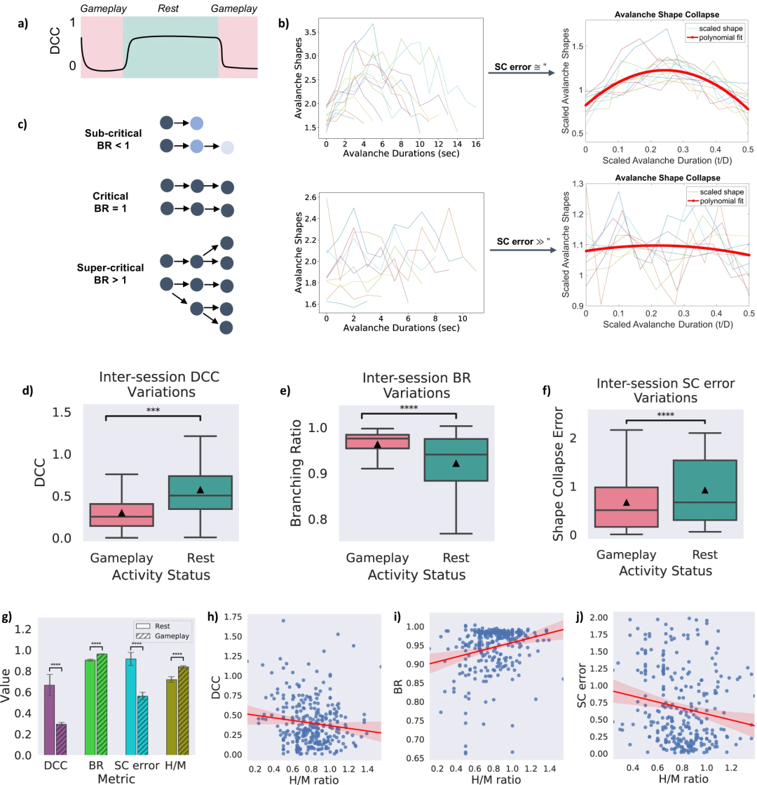
在这篇最近发表在 Nature Communications 上的文章中,作者使用皮质神经元构建了一个离体神经网络,利用DishBrain平台训练该神经网络玩一个简化的“Pong”游戏。具体来说,作者在多电极芯片上播种皮层神经元并记录其电生理活动,其中多电极芯片上的一组电极为感觉输入区域,另一组为运动输出区域。在感觉输入区域施加模式化的电刺激来模拟乒乓球的位置,并根据运动输出区域的活动电平控制模拟球拍的移动。当球拍打到或没打到球时,分别给予一定反馈。记录神经元在游戏过程中的活动变化,以及球拍的命中/失误比例(H/M ratio)等游戏表现,计算并比较在游戏过程中和静息状态下神经元的动力学性质。作者证明,当神经网络接收到与任务相关的结构化感觉输入时,会出现临界动力学特征,使系统到达近临界态(near-critical state),而在静息状态下则不能。并且游戏表现越好,系统越接近临界态。但是,临界态本身不足以使神经网络在没有反馈的情况下实现学习,封闭环路的反馈对于改进基于临界系统的游戏表现至关重要。这项研究有力地证明了,临界性是神经系统处理结构化输入信息的基本特征,无需高级认知功能的参与。图2:细胞在通过玩游戏接收结构化信息时,动力学特征会发生巨大变化。

推荐阅读
内容中包含的图片若涉及版权问题,请及时与我们联系删除
评论
沙发等你来抢