克雷西 发自 凹非寺
量子位 | 公众号 QbitAI
Science上的一项最新研究发现,不爱运动,大脑会更加缺氧!
来自丹麦、瑞士和美国的研究人员,拍下了小鼠大脑中的氧气分布:

图中越亮的部分,代表氧气含量越高,反之则表示氧气较少,出人意料的是,缺氧才是大脑中的常态。
经过20分钟的连续观察,作者发现,即使在清醒状态下,大脑中也会自发产生一系列缺氧的区域,称之为“缺氧口袋”(hypoxic pockets)。

缺氧是常态,而大脑又是一个极其脆弱的器官,缺氧极有可能导致脑细胞不可逆的损伤。
这可咋办?

倒也不用太担心——作者发现,只要运动起来,这样的缺氧负担就能减少一半以上。
而对于这一发现背后的技术,论文通讯作者、罗切斯特大学神经科学家Maiken Nedergaard教授感到十分兴奋:
这项技术为研究阿尔兹海默症等与脑补缺氧相关的疾病,打开了新的大门,同时其与生活方式等因素之间的关系,也将有机会被揭开……
总之,为了你的头脑能一直保持清醒,还是得多多运动……
运动改善脑部缺氧
我们的大脑,是耗氧量极大的器官,以仅约3%的重量消耗了近三成的氧气。
但它又十分脆弱,一旦氧气缺乏,脑细胞就会出现不可逆的损害,损害的具体途径包括但不限于以下几点:
氧化磷酸化无法进行,导致能量缺失和功能丧失
介导凋亡信号调节,释放特定蛋白酶使细胞进入不可逆的凋亡程序
引起自由基的增加,损伤细胞膜、蛋白质和DNA
细胞外兴奋性氨基酸大量释放堆积引起钙离子内流,使细胞内游离钙超载
……
而Science这项研究又表明,缺氧的现象在大脑中,是天然存在的。

具体来说,研究人员使用生物发光氧指示剂,对清醒小鼠的大脑皮层进行了氧成像。
他们观察到,在没有任何外部刺激的情况下,大脑皮层的氧合状态也并非恒定,而是动态变化的。
作者还发现了一些局部区域,这些区域的氧分压水平比周围组织低,即所谓的“缺氧口袋”。
在这些缺氧口袋中,氧气的分压只有11毫米汞柱(mmHg),远低于18mmHg的脑缺氧阈值。
而且缺氧口袋出现的频率还不低,仅仅20分钟就有200个左右,还经常重复出现在同一区域。

进一步地,研究人员对这些缺氧口袋的形成原因进行了探究,结果是与局部毛细血管流动的中断有关。
他们把直径4微米的微球注入小鼠的血液中,以模拟和研究毛细血管流动受阻的情况,它们会在大脑的微循环系统中引起局部的血流中断。
由于血液流动的中断,氧气无法有效地输送到受影响的脑区,导致这些区域的氧分压下降,形成了缺氧口袋。
实验观察到,微球注射后,缺氧口袋的数量虽然有所减少,但每个口袋的覆盖面积却增加了。这可能是因为微球阻塞了多个毛细血管,导致相邻的缺氧口袋合并成一个更大的区域。
此外,微球引起的血流中断还可能导致局部的血液重新分布,进一步影响周围区域的氧合状态。

而大量研究显示,脑血流量的减少与认知功能下降之间存在着紧密的联系——脑内毛细血管堵塞,升高了阿尔茨海默症等疾病的患病风险。
这可怎么办是好……作者很快想到,在静息状态下大脑会天然缺氧,那动起来会是什么样呢,并紧接着就进行了探究。
结果可以说是给人们吃上了一颗定心丸——改善这种缺氧口袋的方法十分简单,只要运动就可以了。
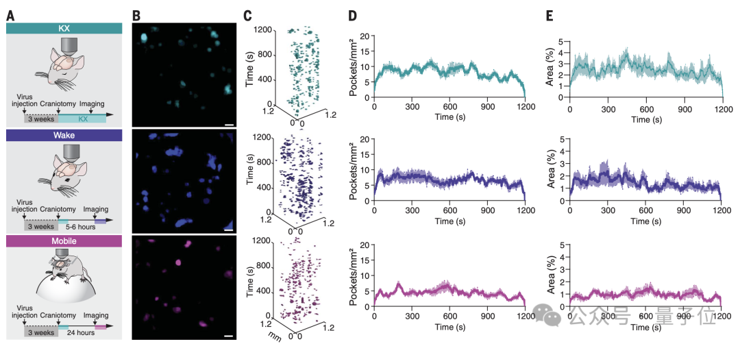
研究者们将小鼠分为三组,分别在KX麻醉状态下、清醒静止状态下和清醒运动状态下进行实验,分析了在不同状态下收集的数据,比较了缺氧口袋的数量、覆盖面积、持续时间和大小。
他们发现,在运动状态下的小鼠大脑皮层中,缺氧口袋的数量和影响范围显著减少,减少幅度约为52%。

看到这里,或许你有一个疑问——运动难道不会消耗更多氧气吗,怎么缺氧口袋反而变小变少了一大半呢?
前面说过,缺氧口袋的形成与血液循环有关,进一步研究表明,刚好与阻塞相反,血管扩张可以减少缺氧口袋的数量和覆盖面积。
作者通过给小鼠吸入二氧化碳的方式对其血管进行了扩张,结果发现在吸入开始后氧分压开始增加,缺氧口袋的数量和面积都出现了明显下降。

而运动也是可能导致大脑中血管扩张的一个重要原因,增加了血流量,改善了氧气的局部供应,从而减少了缺氧口袋的形成。
此外运动时心脏泵血也会增强,血液循环加快,从而提高了氧气和营养物质输送到大脑的效率。
看到这,你是不是觉得自己也该迈开腿、动起来了呢?(手动狗头)
荧光技术将揭开大脑更多秘密
对于这一结果的发现,研究中运用到的生物荧光技术功不可没。
具体来说,作者使用的是一种名为GeNL(Green enhanced Nano-lantern)的由基因编码的荧光氧指示剂。
它结合了荧光素酶的活性和荧光蛋白的特性,用于实时监测活体组织中的氧分压,克服了传统氧测量技术在空间和时间分辨率上的限制。
GeNL由荧光素酶NanoLuc和荧光蛋白mNeonGreen组成,前者可以催化底物furimazine(呋喃嗪)的氧化反应,反应过程中会产生光;后者则起到了荧光放大器的作用。

利用基因工程技术,研究者将GeNL导入到了小鼠的星状胶质细胞,并在小鼠头部创建了一个透明的颅窗,以便进行大脑皮层的实时成像。

研究者们使用专门的生物发光成像系统来检测和记录由GeNL产生的光信号。这个系统能够将光信号转换成图像,从而监测大脑皮层中的氧分压变化。
这篇论文中的所有发现,都是这样一套流程下的产物。

或许这项研究还需时日才能推广到人类,但适当地动一动,总归是没坏处的。

论文地址:
https://www.science.org/doi/10.1126/science.adn1011
参考链接:
https://healthsciences.ku.dk/newsfaculty-news/2024/03/new-imaging-method-illuminates-oxygens-journey-in-the-brain/
— 完 —
【🔥 火热报名中】中国AIGC产业峰会
定档4月17日
峰会已经邀请到数位代表技术、产品、投资、用户等领域嘉宾,共论生成式AI产业最新变革趋势。
最新确认嘉宾包括:商汤科技杨帆、轻松集团高玉石、印象笔记唐毅、蚂蚁集团李建国等,了解更多嘉宾详情。

点这里👇关注我,记得标星噢
内容中包含的图片若涉及版权问题,请及时与我们联系删除



评论
沙发等你来抢