——背景——
蛋白质磷酸化在多种生物学过程中发挥着关键作用,其失调与多种人类疾病密切相关,例如神经退行性疾病和癌症。尽管目前已经发现了很多磷酸化位点,但绝大多数磷酸化位点的功能和调节类型未知,功能研究是磷酸化研究领域的“瓶颈”问题。磷酸化在调节酶活性方面起着至关重要的作用。之前的研究表明某些位点的磷酸化可以抑制或增强酶活性。同一蛋白质中不同磷酸化位点的磷酸化有时会带来完全不同的功能调节类型。该类研究主要通过大量实验进行,缺乏有效的计算方法来预测某个残基的磷酸化是否会上调或下调酶活性。
北京大学化学与分子工程学院/前沿交叉学科研究院定量生物学中心/北大-清华生命科学联合中心/北京大学成都前沿交叉生物技术研究院来鲁华课题组近日在Advanced Science上发表了题为“MMFuncPhos: A Multi-Modal Learning Framework for Identifying Functional Phosphorylation Sites and Their Regulatory Types“的研究论文。该研究首先发展了一个基于多模态深度学习框架预测功能性磷酸化位点的方法MMFuncPhos,并进一步基于迁移学习发展了EFuncType,首次实现了先验地预测残基磷酸化之后是上调还是下调酶的活性。MMFuncPhos预测的功能性磷酸化位点和EFuncType预测的调节类型与最新报道的多个体系中的实验结果相一致。
——方法与结果——
为了预测功能性磷酸化位点,作者构建了一个多模态深度学习模型MMFuncPhos(图1)。模型的输入由两部分组成。在第一部分中,蛋白质序列输入到预训练的蛋白质语言模型ESM-2中,为每个磷酸化位点生成全局和残基水平的进化信息。在第二部分中,蛋白质结构输入到图卷积网络GCN中,生成以每个磷酸化位点为中心的局部结构图。Cross-attention和self-attention模块被用来融合两部分的输入信息。最后,一个全连接神经网络输出一个概率值,给出一个位点是功能性磷酸化位点的概率。

图1. 用于预测功能性磷酸化位点的多模态深度学习模型MMFuncPhos。
为了进一步评估MMFuncPhos方法,作者随后将其与代表性的功能性磷酸化位点预测方法cDL-FuncPhos和iFPS进行了比较(图2)。结果表明MMFuncPhos优于其他功能性磷酸化位点预测方法。

图2. MMFuncPhos与两种代表性功能磷酸化位点预测方法的比较结果。
磷酸化在调节酶活性方面起着至关重要的作用。为了预测不同磷酸化位点如何影响酶活性,作者收集了具有抑制或增强酶活性的磷酸化位点数据。鉴于这个酶活性数据集的规模较小,作者探索了几种不同的训练策略。最初,作者直接在收集的数据上训练模型,得到的AUROC值为0.694。随后,作者尝试了多任务训练方法,同时在功能性磷酸化位点数据集和酶活性数据集上训练。然而,由于功能性磷酸化位点数据集的规模较大,占据优势,酶活性调节类型预测模型的AUROC值仅提高到了0.732。最后,作者采用了迁移学习策略,并测试了两种迁移学习的方式:第一种是将功能性磷酸化位点预测的最佳模型中除分类器外的所有嵌入层参数迁移过来作为酶活性调节类型预测模型的初始参数;第二种是将功能性磷酸化位点预测的最佳模型的全部参数迁移过来作为此处模型的初始参数。然后使用酶活性调节数据对新的酶活性调节类型预测模型进行微调(图3)。结果表明,迁移学习是有效的,通过微调整个训练好的模型达到了最佳性能。最终的酶活性调节类型预测模型EFuncType达到了0.888的AUROC和0.844的准确率。

图3. 基于迁移学习预测磷酸化对酶活性的调节类型的模型EFuncType。(A) EFuncType模型的框架。(B) EFuncType(Fine-tuning, all)及其他模型的性能表现。
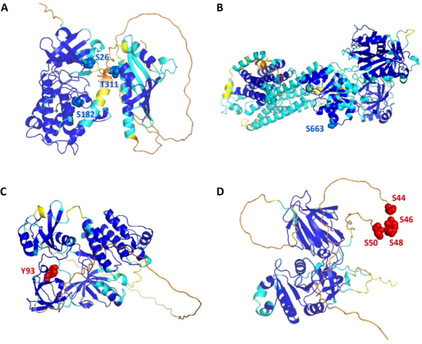
为了进一步验证所发展方法的有效性,作者还在数据集之外的最近发表的蛋白质磷酸化案例上进行了测试。MMFuncPhos能够正确预测出多个体系中的功能性磷酸化位点,同时EFuncType能够成功预测出它们的调节类型(图4),展示了MMFuncPhos和EFuncType的高效预测能力。

图4. MMFuncPhos 预测了 CaMKIIβ (A)、SERCA2 (B)、Src (C) 和 NADK (D) 中的功能性磷酸化位点,EFuncType 预测了这些磷酸化位点的调节类型。蓝色标签表示抑制酶活性,红色标签表示增强酶活性。
——小结——
总的来说,该研究基于多模态深度学习框架发展了一种预测功能性磷酸化位点的SOTA方法MMFuncPhos。进一步基于迁移学习开发了首个可以先验地预测磷酸化残基是增强还是抑制酶活性的方法EFuncType。MMFuncPhos和EFuncType成功预测了多个最新报道的蛋白体系中的功能性磷酸化位点及其调节类型。为了便于用户使用,作者将这两个预测模型整合到了MMFuncPhos网站中(http://pkumdl.cn:8000/mmfuncphos/),用户只需要输入序列和想要预测的磷酸化位点即可方便地预测该磷酸化位点是否具有功能及其调节类型。本研究有助于理解磷酸化的功能调节机制,并为精准医疗、酶工程和药物发现提供有价值的信息。
北京大学前沿交叉学科研究院定量生物学中心博士后谢娟为本论文的第一作者,北京大学化学与分子工程学院/前沿交叉学科研究院定量生物学中心/北大-清华生命科学联合中心/北京大学成都前沿交叉生物技术研究院来鲁华教授为本论文的通讯作者,北京大学PTN项目博士研究生董睿涵、北京大学前沿交叉学科研究院定量生物学中心博士研究生朱金涛、北京大学前沿交叉学科研究院定量生物学中心博士后林豪禹、北京大学成都前沿交叉生物技术研究院王世伟博士对该工作的完成做出了重要贡献。该研究得到了国家自然科学基金(22237002,T2321001)、中国医学科学院 (2021-I2M-5-014)和中国博士后科学基金(2023M740071)的资助。
参考文献
Xie, Juan; Dong, Ruihan; Zhu, Jintao; Lin, Haoyu; Wang, Shiwei; Lai, Luhua. "MMFuncPhos: A Multi-Modal Learning Framework for Identifying Functional Phosphorylation Sites and Their Regulatory Types" Advanced Science (2025).

内容中包含的图片若涉及版权问题,请及时与我们联系删除


评论
沙发等你来抢