

转发这个文章到朋友圈,积赞30个(设置全部人可见)“或”发送至满100人的学术交流群内,保留一天,添加文末工作人员微信,领取15天 ChatGPT Plus 会员账号(支持使用DeepSeek R1)国内直连,不需要梯子。
图源:Resuscitation期刊
通过这一研究证实AI工具不仅在医疗教育中有应用前景,在其他各个领域也有着巨大潜力。
AI工具能够基于在预训练阶段所见的模式和统计规律,来生成回答,还能根据聊天的上下文进行互动,真正像人类一样来聊天交流,甚至能高效完成科研工作、SCI论文写作、信息检索、论文润色、国自然基金和国社科基金撰写、助力顶刊、助力高效办公、创意灵感、写作翻译、图片生成、科研绘图、代码自动生成、成果发表、课题申报、邮件、脚本、文案、翻译、数据分析和复杂计算等任务。
未来,随着人工智能技术的不断发展,AI技术将在各个领域发挥更大的作用,为人类进步做出贡献,然而,作为新兴的技术,该领域知识面广,门槛高,相关资料和学习平台相对匮乏,在这种情况下,培训学习显得尤为迫切。强烈建议大家学一学!!
🌟课程二:DeepSeek赋能高效办公与科研应用及机器学习高级培训班
🌟课程四:MATLAB数据分析、机器学习与深度学习实践应用高级培训班

随着ChatGPT/GPT4o、OpenAIo1等大语言模型和Midjourney、StableDiffusion等AI绘图工具的问世,2024年我们进入了AI4.0时代。微软创始人比尔盖茨称ChatGPT的出现有着重大历史意义,不亚于互联网和个人电脑的问世。本专门为科研人员设计的大模型AI课程,致力于提升论文写作效率和科研能力,通过全面介绍和实操训练最新的人工智能模型如中国自主研发的DeepSeek模型、ChatGPT及其他前沿技术,使学员能够在科研和学术写作中取得显著成效。课程内容丰富,涵盖从文献自动检索到论文内容的自动生成,以及专业的论文润色技巧,极大提升了写作的速度和质量。此外,课程深入讲解了如何利用AI工具进行复杂数据的分析处理,从而帮助科研人员在数据洪流中快速定位关键信息,发掘数据背后的科学问题和解决方案,加速科研创新过程。我们还将探讨如何有效地与AI系统交流,以获取最准确的科研指导和支持,这在处理复杂或跨学科的科研问题时显得尤为重要。DeepSeek是一款由中国初创公司开发的开源大型语言模型,其最新版本DeepSeek-R1在推理能力方面表现出色,尤其在数学和编程任务中,已被认为在某些基准测试中超越了OpenAI的o1模型。此外,DeepSeek的模型以其高效性和低成本著称,训练成本远低于美国同行数亿美元的投入。我们将深入探讨DeepSeek模型的架构、优势以及在科研中的实际应用,帮助学员掌握如何利用这一先进工具提升科研效率,我们的课程还包含了GPT最新的技术,我们将介绍OpenAI的o系列模型,具备增强的推理能力和慢思考特性,能够有效支持科研人员处理复杂科学问题和技术挑战。此外,我们还将讲解Canvas功能,这是一种为协作写作和编程设计的界面,帮助用户追踪和理解代码变化,提升调试和修改的透明度。通过Canvas,学员可以学习自动生成代码、进行错误检测及修复,从而提高数据处理和论文撰写的效率。通过实际操作演练,课程不仅帮助学员掌握具体技能,还将提供策略和技巧,使学员能够更好地应用这些工具解决实际问题。无论是在撰写科研论文,还是在进行科学研究与数据分析时,本课程都旨在让科研人员能够更加自如地运用AI技术,提高科研效率,加强论文的竞争力和影响力。中国智慧工程研究会联合中科软研(北京)科学技术中心(www.fzby.org.cn)举办“DeepSeek与ChatGPT科研应用、论文写作、课题申报、数据分析及AI绘图实战培训班”现通知如下:
一、培训时间及方式
第二十八届:
2025年03月07日—03月09日
北京站+线上直播(腾讯会议)
第二十九届:
2025年03月21日—03月23日
上海站+线上直播(腾讯会议)
第三十届:
2025年04月11日—04月13日
广州站+线上直播(腾讯会议)
注:每届课程内容一样,根据自己情况选择报名其中一场即可,现场及线上直播同步进行,不方便到现场的学员,可以线上参加,名额有限,请尽快与我们联系报名,预留名额。
二、培训特色及收获
特色:1.【福利】赠送每人1个GPT4o、4.0、o1 Plus会员账号,没有使用次数限制,不需要翻墙支持使用 DeepSeek R1。2.倡导“安全,绿色”上网,全程采用国内直连的ChatGPT官网平台,网站界面,使用方式,所有功能与国外ChatGPT官网完全一致。讲解不需要付费,不需要充值的GPT-4账号,可使用GPT-4o、Claude3 Opos, Google Gemini等主流大模型,以及GPT-4的学术相关插件;3.赠送一个可以终身免费使用ChatGPT普通账号(需要魔法);4.深入介绍DeepSeek模型技术和应用,针对实际SCI论文进行解读分析,详细讲解如何结合ChatGPT进行SCI论文写作;5.课程内容的90%以上为实际案例操作,深度剖析ChatGPT在科研学术中的最佳应用;6.本培训提供永久答疑服务。课后实践学习的过程中遇到问题,可以随时找老师进行交流;7.参加本次培训后,后期相同的培训本人可终身免费参加;8.前30位报名赠送往届培训视频及资料; 9.培训结束后提供完整的培训视频回放。
收获:1.了解AI的底层算法和原理,最新动态及产业发展,全面、深度的了解ChatGPT与人工智能生成内容(AIGC)核心技术要素、产业现状、发展趋势与机遇;2.提升论文写作效率:学习如何利用AI自动化文献搜索和论文写作,大幅提升写作速度及质量,修改科研论文及工作报告,提供写作能力及优化工作,提升您的写作能力及提出优化方案;3.增强数据分析技能:通过AI进行高级数据分析,使科研人员能更深入分析数据,加速科研发现。4.优化科研问题解决:掌握与AI交流,有效获取科研信息和解决方案,提高问题解决效率。5.提高论文创新性和影响力:使用AI增加论文的创新点和理论深度,提升学术影响力。6.提高各种AI绘图工具的使用:掌握生成各种类型的科研绘图。学会使用各种新的AI工具,提高工作效率。
四、往届回顾
点击下方图片可放大观看(部分)
![]() | ![]() | ![]() |
![]() | ![]() | ![]() |
![]() | ![]() | ![]() |
![]() | ![]() | ![]() |
五、培训专家
中国科学院、清华大学等科研机构的高级专家,人工智能领域一线实战专家,10年人工智能项目开发经验,8年人工智能行业培训经验。喜欢理论与实践相结合的教学风格,课程编排由浅入深,体系清晰完整。主持完成过多项国家及企业重大项目,拥有20项专利,出版人工智能相关书籍3本,曾给学校、医院、企业、气象局等单位完成过多项人工智能相关项目。受邀为中国移动、中国电信、中国银行、华夏银行、太平洋保险、国家电网、中海油、格力电器等包括世界五百强在内的多家高校及企业做人工智能技术企业内训。业内顶尖IT培训平台30万学员好评率99%;
六、培训内容
大章节 | 小章节 |
第一章:火爆全球的DeepSeek深入介绍和使用 | 1.DeepSeek的崛起:从中国初创到全球AI颠覆者 2.DeepSeek的技术创新介绍 3.DeepSeek的混合专家架构 4.DeepSeek的“顿悟式”强化学习 5.DeepSeek-R1vs.GPT-4ovs.Claude3.5 6.DeepSeek的蒸馏技术风波 7.DeepSeek的应用从科研到商业的全场景覆盖 8.DeepSeek模型与国际竞争 9.DeepSeek模型的社会影响 10.DeepSeek模型的学习与实践 |
第二章:2024年AI领域最新发展介绍 | 1.OpenAI最新模型-GPT4o介绍 2.GPT4与ChatGPT3.5区别 3.国外大语言模型Claude3,Gemini,LLama3技术详解 4.国内大语言模型DeepSeek,文心一言,通义千问,Kimi,智谱清言,星火认知使用介绍。 5.GPT4o的各种插件应用介绍 6.AI工具与科研应用的结合 |
第三章:大语言模型(LLM)Prompt提示词高级使用技巧 | 1.大语言模型和搜索引擎的区别 2.PromptEngineering提示词工程介绍 3.(课堂动手练习)技巧1:角色扮演 4.(课堂动手练习)技巧2:使用不同的语气 5.(课堂动手练习)技巧3:给出具体任务 6.(课堂动手练习)技巧4:利用上下文管关联的特点 7.(课堂动手练习)技巧5:零样本思维链提示-提高模型逻辑推理能力 8.(课堂动手练习)技巧6:多样本思维链提示-提升模型模仿能力 9.(课堂动手练习)技巧7:自洽性-提升模型数学能力 10.(课堂动手练习)技巧8:生成知识提示-提升模型知识水平 11.如何写好一篇论文的提示词 12.如何与AI交流科研问题 |
第四章:AI在教学/科研中的应用实战案例 | 1.(课堂动手练习)使用AI进行文献翻译 2.(课堂动手练习)使用AI生成临床研究的数据表 3.(课堂动手练习)使用AI识别公式并保存 4.(课堂动手练习)使用AI将文章中的数据整理成表格 5.(课堂动手练习)使用AI帮你进行文章内容分类 6.(课堂动手练习)使用AI协助撰写工作报告 7.(课堂动手练习)使用AI快速生成选择/填空/问答/判断题 |
第五章:让AI成为你的工作秘书 | 1.(课堂动手练习)让AI帮你整理文章数据 2(课堂动手练习)让AI帮你进行数据处理 3.(课堂动手练习)让AI帮你进行用户评论分类 4.(课堂动手练习)让AI帮你优化工作总结 5.(课堂动手练习)使用AI改进你的产品或服务 6.(课堂动手练习)使用AI分析不同产品的差异 7.(课堂动手练习)向AI寻求商业和营销意见 8.(课堂动手练习)让AI帮你生成特定知识的测试题 9.(课堂动手练习)让AI帮你写合同 10.(课堂动手练习)让AI帮你写简历 11.(课堂动手练习)让AI帮你进行模拟面试 12.(课堂动手练习)让AI生成数学公式并保存 13.(课堂动手练习)让AI根据特定数据生成图表 |
第六章:AI辅助论文搜索与阅读 | 1. (课堂动手练习)利用AI进行论文搜索 2.(课堂动手练习)论文拓展平台使用 3.(课堂动手练习)最好用的AI论文阅读交流神器介绍 4.(课堂动手练习)RAG检索增强生成介绍 5.(课堂动手练习)利用AI进行论文阅读总结交流。 6.(课堂动手练习)最好用的AI论文翻译神器介绍 7.(课堂动手练习)利用AI对论文中的公式讲解 |
第七章:AI辅助写作ABCD模型(通用方法论) | 1.(课堂动手练习)【A模式】AI直接写(给定框架或者不给定框架) 2.(课堂动手练习)【B模式】AI投喂式写作(指定引用内容的写作) 3.(课堂动手练习)【C模式】AI模仿式写作(指定范文,给出观点,套用格式) 4.(课堂动手练习)【D模式】AI连接论文数据数据库进行写作(搜索相关论文,参考相关论文内容) |
第八章:让AI成为您的论文写作助手 | 1.(课堂动手练习)利用AI生成论文选题 2.(课堂动手练习)利用AI辅助大纲撰写 3.(课堂动手练习)利用AI辅助写摘要 4.(课堂动手练习)利用AI辅助写前言 5.(课堂动手练习)利用AI辅助写技术方法 6.(课堂动手练习)利用AI辅助描述实验数据 7.(课堂动手练习)利用AI辅助进行数据分析 8.(课堂动手练习)利用AI辅助写结论 9.(课堂动手练习)利用AI进行论文写作翻译 10.(课堂动手练习)利用AI帮你生成完整的文献综述(附带真实参考文献) 11.(课堂动手练习)AI写作过程中自动标注参考文献的2种方法 |
第九章:AI辅助科研论文优化 | 1.(课堂动手练习)利用AI辅助中英文论文润色 2.(课堂动手练习)利用AI辅助论文润色并生成表格对比润色效果 3.(课堂动手练习)利用AI进行论文降重的2种方案 4.(课堂动手练习)利用AI提出论文审稿意见和具体修改方案 5.(课堂动手练习)如何判别文章是不是AI生成 6.(课堂动手练习)如何避免AI生成的文章被检测 |
第十章:AI辅助文献综述写作 | 1.(课堂动手练习)国外AI论文平台自动生成英文综述 2.(课堂动手练习)国内AI论文平台自动生成中文综述 3.(课堂动手练习)利用中科院论文数据库自动生成完整文献综述 4.(课堂动手练习)上传自己搜索的文章自动生成完整文献综述 |
第十一章:AI在科研绘图中的应用 | 1.(课堂动手练习)根据本地数据绘制散点图,折线图,柱状图,饼图等 2.(课堂动手练习)绘制不同特征之间的相关系数图 3.(课堂动手练习)绘制不同数据特征的多变量联合分布图 4.(课堂动手练习)绘制数据缺失值可视化图 5.(课堂动手练习)绘制不同模型算法的结果对比图 6.(课堂动手练习)绘制模型算法的ROC曲线图 7.(课堂动手练习)绘制特征重要性排序图 8.(课堂动手练习)其他各种图像的AI自动绘图方法 |
第十二章:SCI论文解读及写作 | 1.详细解读几篇经典SCI论文。 ChatGPT应用:将科研呢项目中的数据处理、分析、建模和可视化成果转化为学术论文,并利用ChatGPT优化论文写作流程。 2.数据处理描述:详述数据预处理、清洗和转换步骤。 ChatGPT应用:生成数据处理部分的文本描述,确保术语准确。 3.建模方法描述:阐明模型选择、训练过程和参数优化。 ChatGPT应用:帮助撰写模型选择和优化策略的逻辑论述。 4.结果可视化描述:展示关键图表,如准确率和ROC曲线,并解释其意义。ChatGPT应用:生成图表的描述和解释,简洁明了。 5.成果讨论描述:分析模型表现,讨论其在相关领域的应用潜力。ChatGPT应用:生成对模型结果的深入讨论和潜在应用的描述。 6.论文撰写ChatGPT应用:辅助撰写论文各部分,包括摘要、引言和结论,提高写作效率。 |
第十三章:AI在课题申报、论文选题及实验方案设计 | 1.课题申请书撰写技巧及要点剖析(项目名称、关键词、摘要、立项依据、参考文献、研究目标、研究内容、研究方案、关键科学问题、可行性分析、创新点与特色之处、预期研究成果、工作基础等) 2.(课堂动手练习)利用AI分析指定领域的热门研究方向 3.课堂动手练习)利用AI辅助撰写、润色课题申报书的各部分内容 4.(课堂动手练习)利用AI总结指定论文的局限性与不足,并给出潜在的改进思路与建议 5.(课堂动手练习)利用AI评估指定改进思路的新颖性与已发表的类似工作 6.(课堂动手练习)利用AI进一步细化改进思路,凝练论文的选题与创新点 7.(课堂动手练习)利用AI给出具体的算法步骤,并自动生成算法的Python示例代码框架 8.(课堂动手练习)利用AI设计完整的实验方案与数据分析流程 9.(课堂动手练习)利用AI给出论文Discussion部分的切入点和思路 |
第十四章:人工智能算法在SCI论文中的应用 | 1.详细解读几篇高分SCI论文,展示AI算法的实际应用 2.逐篇论文解读,突出算法的选择理由、应用过程和结果分析 3.研究背景和问题定义:介绍论文所解决的问题和研究背景 4.数据处理和特征工程:讨论数据预处理方法和特征工程步骤 5.算法选择和模型构建过程:解释为何选择该AI算法,并描述模型的构建过程 6.模型评估和结果讨论:评估模型性能,讨论实验结果及其意义 |
第十五章:AI的拓展应用与GPTs各种插件 | 1.(课堂动手练习)利用AI自动创建精美PPT 2.(课堂动手练习)利用AI根据文章内容或自定义大纲创建PPT 3.(课堂动手练习)利用AI快速产出科普短视频 4.(课堂动手练习)利用AI快速制作流程图 5.(课堂动手练习)利用AI快速制作序列图 6.(课堂动手练习)利用AI快速制作思维导图 7.(课堂动手练习)利用AI开发聊天机器人 8.热门的自定义GPTS使用介绍 9.通过聊天交流的方式制作自己的GPTS 10.通过自定义的方式制作自己的GPTS 11.GPTs的3种分发方式 12.GPTs的各种插件功能介绍 13.论文改进专家(GTPs) 14.论文搜索(GTPs) 15.论文写作(GTPs) |
第十六章:不会写代码也能成为编程高手 | 1.(课堂动手练习)利用AI实现某一特定功能的程序 2.(课堂动手练习)利用AI对代码进行解释 3.(课堂动手练习)利用AI进行代码纠错及修改 4.(课堂动手练习)利用AI回答代码疑问 5.(课堂动手练习)利用AI帮你优化代码 6.(课堂动手练习)利用AI读取本地数据然后写代码 7.(课堂动手练习)利用AI帮你提供完整项目代码并不断修正代码 8.(课堂动手练习)自动化AI编程助手介绍 |
第十七章:基于AI完成的机器学习/深度学习项目案例 | 1.(课堂动手练习)用AI了解科研/项目相关知识 2.(课堂动手练习)用AI优化科研/项目的设计 3.(课堂动手练习)用AI解答科研/项目相关问题 4.(课堂动手练习)用AI读取本地数据(Excel数据或CSV数据等) 5.(课堂动手练习)用AI对科研/项目数据进行深度学习建模程序编写 6.(课堂动手练习)如何分析特征重要性(哪些特征对标签的影响最大) 7.(课堂动手练习)多种常用机器学习算法结果对比 |
第十八章:GPT-4o功能详解 | 1.(课堂动手练习)GPT-4o不同情绪的语音功能介绍 2.(课堂动手练习)GPT-4o联网功能介绍 3.(课堂动手练习)GPT-4o图像识别能力详细解析 4.(课堂动手练习)GPT-4o识别统计分析图并生成对应画图的代码 5.(课堂动手练习)GPT-4o识别图片中的表格数据并保存 6.(课堂动手练习)GPT-4o识别图片中的公式并进行编辑 7.(课堂动手练习)利用GPT-4o完成全自动数据分析、绘图、建模 8.(课堂动手练习)利用GPT-4o连接论文数据库 |
第十九章:OpenAI最新o1系列模型详解 | 1.o1系列模型的数学计算,编程,推理能力提升 2.o1系列模型的原理介绍 3.o1,o1-preview,o1-mini模型的特点和区别 4.o1系列模型与GPT-4o模型的对比 5.o1系列模型的提示词建议 6.(课堂动手练习)使用o1模型进行解密推理例子 |
第二十章:GPT最新Canvas模式详解 | 1. Canvas模式使用概述2.Canvas核心功能介绍 3.(课堂动手练习)Canvas文本编辑-添加表情 4.(课堂动手练习)Canvas文本编辑-内容润色 5.(课堂动手练习)Canvas文本编辑-修改文本阅读水平 6.(课堂动手练习)Canvas文本编辑-调整文本调整长度 7.(课堂动手练习)Canvas文本编辑-提出文本修改建议 8.(课堂动手练习)Canvas文本编辑-选中特定内容进行提问或修改 9.(课堂动手练习)Canvas文本编辑-给文章内容添加参考文献 10.(课堂动手练习)Canvas代码编辑-添加程序注释 11.(课堂动手练习)Canvas代码编辑-添加程序日志 12.(课堂动手练习)Canvas代码编辑-修复程序错误 13.(课堂动手练习)Canvas代码编辑-转移到另一种语言 14.(课堂动手练习)Canvas代码编辑-代码审查 |
第二十一章:GPT4与DeepSeek接口python程序开发学习 | 1.(课堂动手练习)GPT4与DeepSeek接口程序基础 2.(课堂动手练习)使用API方式进行文章内容推断 3.(课堂动手练习)GPT4与DeepSeek接口的参数介绍 4.(课堂动手练习)用GPT4与DeepSeek程序接口制作聊天机器人 5.(课堂动手练习)用GPT4与DeepSeek程序接口制作订餐机器人 6.(课堂动手练习)用GPT4与DeepSeek程序接口快速提取1000篇文章内容 |
第二十二章:AI绘图工具Midjourney应用 | 1. AI画图原理介绍2.文生图和图生图介绍 3.CLIP模型和扩散模型介绍4.(课堂动手练习)Midjourney使用介绍 5.(课堂动手练习)Midjourney提高分辨率及图像微调 6.(课堂动手练习)Midjourney参考别人的优秀作品进行绘图 7.(课堂动手练习)Midjourney图生图高级用法 8.(课堂动手练习)Midjourney的参数使用 9.(课堂动手练习)Midjourney科研作图应用 |
第二十三章:AI绘图工具StableDiffusion应用 | 1. StableDiffusion工具介绍 2.StableDiffusion环境部署介绍 2. StableDiffusion工作界面介绍 4.(课堂动手练习)使用Lora模型产生写实人物图像 5.(课堂动手练习)图像的局部重绘 6.(课堂动手练习)StableDiffusion的插件系统介绍 7.(课堂动手练习)使用线稿图生成装修和建筑 8.(课堂动手练习)使用线稿图给图片上色 9.(课堂动手练习)产生特定姿态的人物图像 |
第二十四章:GPT-4o科研绘图工具DALL-E3应用 | 1.(课堂动手练习)DALL-E3模型介绍 2.(课堂动手练习)DALL-E3与GPT4结合使用 3.(课堂动手练习)DALL-E3中文提示词的使用 4.(课堂动手练习)DALL-E3根据上下文内容修改图片 5.(课堂动手练习)DALL-E3在图像中生成特定文字 6.(课堂动手练习)DALL-E3绘图结果的不断优化 7.(课堂动手练习)DALL-E3科研作图应用 |
第二十五章:AI视频领域应用(Sora等)
| 1.视频生成工具pika介绍及使用 2.视频生成工具runway介绍及使用 3.OpenAl最新视频生成模型Sora提示词介绍 4.OpenAl最新视频生成模型Sora使用介绍 5.阿里巴巴视频生成模型EMO介绍 6.最新视频生成模型可灵介绍及使用 |
辅助课程 | 1.课程总结及技术发展展望。 2.根据学员感兴趣的领域,讲解ChatGPT在该领域的应用方法 3.建立信群答疑群(课后提供终身免费答疑,提供一对一答疑) 4.配备AIGC/GPT/AI绘图/等教材,课后逐步提高能力。 |
七、颁发证书
培训收费有三类,请您按自身需要灵活选择。
A类:可获得中科软研(北京)科学技术有限公司颁发的电子结业证书。
B类:可获得教育部主管下属机构颁发的高级《大模型应用开发工程师》专业技术人才职业技能证书,纳入委员会数据库,全国通用可查。
C类:可获得(国家一级协会)颁发的高级《人工智能应用工程师》职业技能证书,该证书可作为专业技术人员职业能力考核的证明,以及专业技术人员岗位聘用、任职、定级和晋升职务的重要依据,官网可查。
D类:可获得工业和信息化部所属的党政机关(正局级)颁发的《人工智能训练师》高级证书,该证书可证明学员具备熟练应用AI工具的能力,企业招投标、事业单位晋升定级、岗位赋能的重要依据。(含一年GPT4会员费用)
本次培训由中科软研(北京)科学技术有限公司及北京富卓佰扬科技有限公司收取费用并开具发票,可事先开发票,后公对公转账;可开培训费、会议费、会议注册费、资料费、技术服务费、检测费、测试费等等,本次线下培训差旅费,食宿费自理。(各类具体证书与费用可扫下方二维码了解咨询)

八、联系方式
如需具体的红头文件培训通知,请联系我们获取。
联系人:刘老师 15010893776(微信同号)
微信二维码:

📚 课程二:

近年来,人工智能技术不断突破,大语言模型已经成为推动科研与办公革新的重要引擎。尤其是DeepSeek-R1的震撼问世,迅速引发了业界和学术界的关注狂潮,其卓越的自我进化能力和智能化应用为传统模式注入了全新活力,成为当前科技焦点所在。为帮助科研人员和工程技术爱好者紧跟这股技术浪潮,中国智慧工程研究会联合中科软研(北京)科学技术中心(www.fzby.org.cn)特举办“DeepSeek赋能高效办公与科研应用及机器学习高级培训班”。本课程将全面剖析DeepSeek平台的核心技术与最新进展,从DeepSeek-V3到DeepSeek-R1的跨越,不仅展示了大模型自我进化的惊人潜力,也为各领域的创新实践提供了全新的思路和方法。课程内容涵盖提示词撰写与优化、科研课题申报、论文写作辅助、数据检索、Python编程及机器学习与深度学习建模等多个关键方向,通过理论讲解、案例实操与互动讨论等多样化教学方式,帮助学员在实际应用中快速掌握并灵活运用这一前沿技术。加入我们,共同探索由DeepSeek-R1引领的智能革命,见证大语言模型如何为科研与办公带来前所未有的变革与机遇!现通知如下:
培训时间:25年4月11日、12日、13日(培训三天) 北京现场+直播授课
报名联系:刘老师 15010893776(微信同号)
注:全程有录屏,可以回放,课后提供答疑,可开发票,方便报销。
课程大纲:





📚 课程三:

本课程旨在通过全面、系统的学习,使学员掌握Python在科研领域中的应用,特别是如何利用人工智能技术推动科研进展。课程内容涵盖了从基础的Python编程到高级的机器学习和深度学习算法,逐步引导学员掌握科研数据分析、模型设计与训练、以及科研绘图等关键技能。同时,课程特别强调人工智能在科研写作、和数据处理中的实际应用,帮助学员高效完成科研任务。课程通过详细的理论讲解和丰富的课堂动手练习,让学员深入理解和掌握各类人工智能算法的原理与应用方法。课程内容包括Numpy和Matplotlib等科学计算和绘图工具的学习,机器学习算法的应用与优化,以及深度学习算法在图像识别和目标检测中的实际应用。特别设置的案例分析环节,通过介绍各种跟科研相关的实际项目,帮助学员将所学知识应用到具体的科研项目中。此外,课程还介绍了最新的人工智能技术,如YOLOv10目标检测与分割算法和大语言模型ChatGPT在科研中的应用,全面提升学员的科研能力和创新水平。通过本课程的学习,学员不仅能够独立完成SCI论文中的各类数据分析和模型构建任务,还能够在科研过程中有效应用人工智能技术,提高科研效率和成果质量。具体事宜如下:
培训时间:25年4月4日、5日、6日(培训三天) 上海现场+直播授课
报名联系:刘老师 15010893776(微信同号)
注:全程有录屏,可以回放,课后提供答疑,可开发票,方便报销。
课程大纲:




📚 课程四:

MATLAB是由美国MathWorks公司推出的一款应用于科学计算和工程仿真的交互式编程软件,它有包罗万象的工具箱和草稿纸式的编程语言,将符号计算、数值分析、矩阵计算、科学数据可视化、数据处理与机器学习、图像处理、信号处理、计算金融学、计算生物学以及非线性动态系统的建模和仿真等诸多强大功能集成在一个易于使用的视窗环境中,为科学研究、工程设计以及必须进行有效数值计算的众多科学领域提供了一种全面的解决方案。伴随着人工智能第三次浪潮的兴起与发展,以卷积神经网络为代表的深度学习算法在各行各业都取得了广泛、成功的应用。因此,中国智慧工程研究会联合中科软研(北京)科学技术中心(http://www.fzby.org.cn/)特邀请清华大学教授共同举办“MATLAB数据分析、机器学习与深度学习实践应用”培训班,旨在帮助学员掌握人工智能领域经典机器学习算法(BP神经网络、支持向量机、决策树、随机森林、变量降维与特征选择、群优化算法等)和热门深度学习方法(卷积神经网络、迁移学习、RNN与LSTM神经网络、生成式对抗网络、YOLO目标检测、U-Net图像分割、自编码器等)的基本原理及MATLAB编程实现方法。本次培训采用“理论讲解+案例实战+动手实操+讨论互动”相结合的方式,抽丝剥茧、深入浅出讲解MATLAB2023a深度学习工具箱的新特性,以及经典人工智能方法在实际应用时需要掌握的经验及技巧。具体事宜如下:
培训时间:25年4月25日、26日、27日(培训三天) 北京现场+直播授课
报名联系:刘老师 15010893776(微信同号)
注:全程有录屏,可以回放,课后提供答疑,可开发票,方便报销。
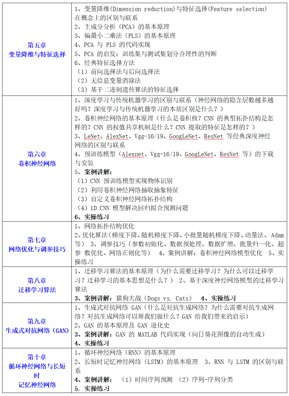
课程大纲:



内容中包含的图片若涉及版权问题,请及时与我们联系删除















评论
沙发等你来抢