DRUGAI
今天为大家介绍的是来自瑞士巴塞尔大学Mattia Zampieri团队的一篇论文。理解小分子的作用模式(mode of action,MoA)对于指导先导化合物的选择、优化和临床开发至关重要。在本研究中,作者使用高通量非靶向代谢组学技术,分析了1,520种药物在A549肺癌细胞中引起的2,269种推定代谢物的变化。尽管只有26%的药物抑制了细胞生长,但86%的药物导致了细胞内代谢变化,这些变化在另外两种癌细胞系中基本保持一致。通过测试超过340万种药物-代谢物依赖关系,作者生成了一个药物干扰代谢的查询表,实现了在单次筛选中对各种药物治疗类别的化合物进行高通量表征。所发现的代谢变化揭示了药物以前未知的作用,扩展了它们的MoA注释和潜在的治疗应用。作者确认了基于代谢组预测的四种新型糖皮质激素受体激动剂、两种非常规3-羟基-3-甲基戊二酰辅酶A(HMGCR)抑制剂和两种二氢乳清脱氢酶(DHODH)抑制剂。此外,作者证明了代谢组分析可以补充其他表型和分子分析技术,为提高临床前药物发现的效率、规模和准确性创造了机会。

基于靶点的药物在临床开发中的高淘汰率促使人们重新关注靶点无关的表型药物发现。然而,对药物靶点和作用模式(MoA)缺乏了解是一个主要瓶颈,由于阻碍了化合物先导物的选择和优化,导致高成本和高失败率。用于研究小分子或基因扰动分子效应的可扩展测定通常局限于低维度和终点表型读数,如细胞融合或增殖率的粗略估计。作为对小分子药物小维度描述符(例如,化学结构和生长抑制)的补充,治疗效果的多维分子分析可以捕捉小分子更广泛的功能影响。测量药物治疗对基因转录本、蛋白质或代谢物丰度的影响,为表征和提供药物MoA、副作用以及短期/长期适应的机制见解提供了前所未有的机会。因此,在分子水平上系统地表征药物的直接和间接效应可以加速发现新的非常规有效药物,并指导临床药物开发的患者分层、药物组合的合理设计以及药物重新定位。
尽管转录组和蛋白组分析技术已经成功地用于系统地大规模绘制哺乳动物细胞系中的分子药物效应图谱,但类似的系统性直接分析药物诱导的代谢变化仍然缺乏。为填补这一空白,作者开发了一个可扩展的框架,结合高通量延时显微镜和非靶向代谢组学,用于分析1,520种药物诱导的2,269种推定注释代谢物丰度的相对变化。药物相关的代谢组谱图汇编可以在线交互式浏览:https://zampierigroup.shinyapps.io/HumanMetabolicMap。对代谢效应的研究提供了药物MoA的机制见解,并揭示了出乎意料的广泛药物多靶点作用。作者的方法可能为已经商业化的药物提供替代治疗应用,并揭示未知的副作用。
药物代谢干扰模式

图 1
为了系统地绘制各种结构和功能不同药物的代谢效应图谱,作者在人类KRAS突变型肺腺癌细胞系(A549)中使用1,520种化合物进行处理,监测其生长和代谢组变化(图1和图2a)。作者使用了一个化学和药理学多样性的化合物库(Prestwick Chemical Library),其中大多数是非专利的美国食品药品监督管理局(FDA)批准的用于各种治疗应用的化合物。细胞在96孔板中生长16小时后,用上述化合物以10μM浓度处理。通过每2小时测量一次细胞融合度来持续监测生长48小时,并在药物暴露48小时后收集代谢组学样本(图1)。细胞提取物样本通过流动注射分析飞行时间质谱(FIA-TOFMS)进行分析,实现了大量样本收集的高通量分析。原始质谱数据通过将测量的m/z与人类代谢物计算的单同位素质量进行匹配来注释,并通过校正仪器偏差(即批次效应)和与细胞融合度和生长率相关的系统性变化进行标准化(图1)。

图 2
相对于未处理的对照组,估计了每种药物扰动对2,269种推定注释代谢物水平的相对log2倍变化(FCs)和相应的z值(图2e)。在测量的345万个关联中,作者检测到43,845个显著(q<0.05和|z值|>2)关联(占所有关联的1.2%),从而生成了小分子在哺乳动物癌细胞系中诱导的代谢效应的前所未有的大型汇编。作者发现大多数化合物(73.75%)引起轻微或无生长抑制(>19.6%,对应于二甲基亚砜(dimethyl sulfoxide,DMSO)对照重复的1个标准差)(图2b,c)。正如预期的那样,平均而言,肿瘤药物表现出最强的生长抑制活性。尽管小分子的代谢影响可能大不相同,但大多数化合物(1,328种)在至少一种代谢物中引起了显著的代谢变化(图2b,d)。总体而言,药物扰动导致注释离子的中位数变化为7个,且不到16%(240种化合物)在超过50个代谢物中引起显著变化(图2d,h)。值得注意的是,尽管引起可测量生长抑制的药物更有可能引起多效性代谢变化(即>29个离子变化),但在几乎没有生长抑制活性的药物中也能观察到类似广泛的代谢变化(图2f)。此外,在这些药物中,作者发现与治疗中枢神经系统(CNS)疾病相关的(40种)药物显著(P=0.032)富集(例如,甲麦角胺、哌拉西坦、氯咪帕明或坦度螺酮)。这些主要是血清素或多巴胺信号调节剂,表明受体(拮抗)激动剂或转运体抑制剂可能诱导广泛的稳态补偿反应。
总体而言,2,269个测量离子中的95.8%受到至少一种药物的显著影响(q < 0.05且|z值| > 2)。对1,370种具有注释MoA的药物的代谢组谱图进行主成分分析(PCA)显示,需要565个主成分(PC)才能解释总方差的95%。扰动代谢的正交方式数量(PC)超过了药物目前分类的316种MoA总数,表明药物代谢效应比基于注释的药物MoA预期的更为多样化。总的来说,药物扰动对代谢的广泛多样化影响强调了直接或间接药理学干预大量细胞代谢功能的潜力。
代谢变化与药物靶点的邻近性
区分药物诱导的直接(例如,靶点抑制)和间接(例如,细胞适应)代谢变化仍然具有挑战性。为了研究药物扰动如何传播到代谢网络,作者估计了药物诱导的代谢变化与相应注释靶点的邻近程度。为此,作者着重研究了342种具有注释代谢酶靶点的药物。
首先,作者使用人类代谢的全基因组尺度模型来计算每对酶-代谢物之间的距离,即连接两者的最小反应数。接着,对于模型中的每种药物和酶,作者使用加权评分函数,其中药物诱导的代谢变化根据它们与测试酶的网络距离进行加权(图2i)。当应用于全基因组尺度模型中针对206种独特酶的所有342种药物时,作者发现在直接邻近药物靶点(距离0)和距药物靶点三至五个酶促步骤的位置存在显著(P < 0.01)的代谢变化富集(图2i)。这一趋势主要是由于两种不同药物组合的结果:一种是在靶点直接邻近处引起代谢变化的药物(例如,酶的反应物和产物;图2j,蓝线),另一种是在其附近引起最大代谢变化的药物——即距离药物靶点三、四或五个酶促步骤(图2j,红线)。例如,作者发现肿瘤学和免疫学药物平均在酶靶点的直接邻近处(即零、一和二步)引起最强的代谢变化。典型例子是针对人体叶酸生物合成或二氢乳酸脱氢酶抑制剂,如雷替曲塞(RTX)、甲氨蝶呤(MTT)或来氟米特(LEF),它们选择性地导致少数代谢物积累,最显著的是各自酶靶点的底物(图2l)——二氢乳酸(DHO)和脱氧尿苷单磷酸(dUMP)——其身份通过质谱碎片分析进行了验证(图1j-m)。相比之下,用于心血管和内分泌治疗应用的药物,如血管紧张素转换酶抑制剂或磺脲受体K-ATP通道阻断剂,分别在距离药物靶点3-4步处表现出最大代谢变化的富集。这些药物中的大多数通过直接或间接调节电解质外流、膜电位或能量平衡来发挥作用,这可能解释了为什么扰动更可能在整个代谢网络中传播。
为测试不同药物浓度对各自靶点附近药物代谢效应的影响,作者对两种抗叶酸药物、一种黄嘌呤氧化酶抑制剂、一种DHODH抑制剂和两种ATP酶抑制剂在三种不同剂量——1μM、10μM和50μM下进行了测定(图2l,m),并重点关注了酶靶点直接上游或下游代谢物的变化——即dUMP、肌苷、DHO和ATP。如预期的那样,代谢变化是浓度依赖性的,在1μM的LEF浓度下,没有对DHODH底物产生显著变化(图2m)。然而,对于所有其余药物,1μM就足以诱导酶前体物质的快速积累,而在10μM时,其效果在数量上与50μM观察到的相似(图2m),这表明10μM是筛选药物诱导的代谢效应的最佳折中浓度。
总体而言,基于局部性的药物效应分析揭示了大部分药物(47.3%)诱导的代谢变化,如果不是直接邻近酶靶点,通常也不会超过三个步骤(图2i-m)。因此,药物诱导的代谢变化可以揭示酶抑制,这些抑制可能是药物的直接靶点或药物反应的下游介质,潜在地揭示关于药物作用机制以及药物扰动如何传播到细胞代谢的关键见解。
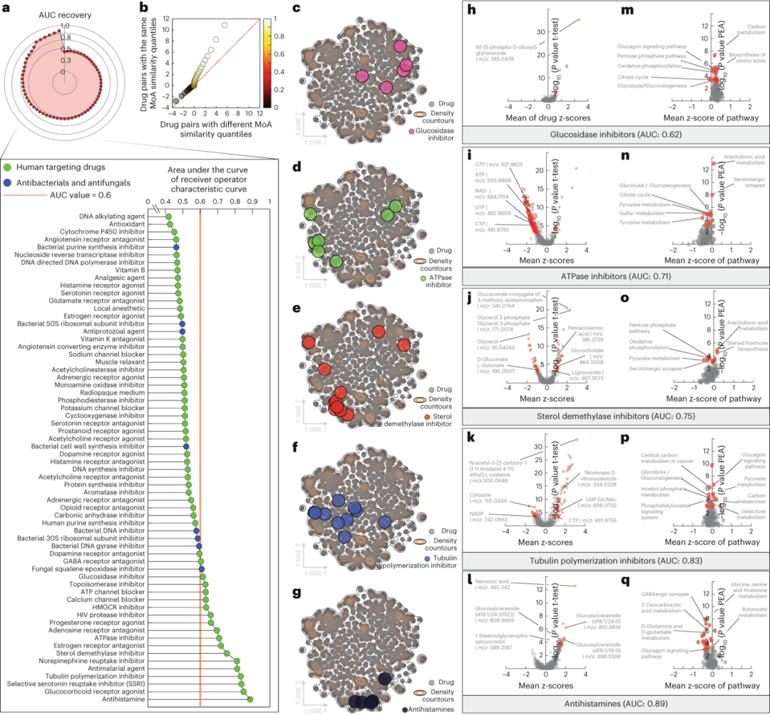
从药物与药物代谢相似性中预测MOA

图 3
作者接下来想探讨这么一件事:具有相似作用机制(MoA)的药物是否也表现出相似的代谢特征?为此,作者通过迭代相似性(iSim)计算了药物间的成对相似性(图2a),并比较了具有相同或不同注释MoA的药物对之间的平均成对相似性。平均而言,具有相同注释MoA的药物之间的相似性显著高于具有不同MoA的药物对(双侧t检验,P = 3.1 × 10−119)(图3b),这表明存在药物MoA特异性的代谢特征。
在Prestwick药物库中有超过五种注释药物的64种MoA中,20种表现出AUROC大于0.6(图3a、图2b,c)。其中,一些直接与代谢相关,如甾醇去甲基化酶或ATP酶抑制剂。其他如微管蛋白聚合抑制剂、糖皮质激素受体(GR)激动剂或抗组胺药,则干扰更远端的过程。作者发现,甾醇去甲基化酶抑制剂在功能相关的推定注释代谢物中诱导特征性代谢变化,如甘油、葡萄糖酸盐、木脂酸、甘氨酸胆酸和五烷酸,这些参与脂肪酸合成(AUC: 0.75;图3a,e,j,o),而平均而言,ATP酶抑制剂影响能量代谢中的几种中间体,如ATP、CTP、GTP、UTP和NAD-(AUC: 0.71;图3a,d,i,n)。不太明显的是预测微管蛋白聚合抑制剂(AUC: 0.83;图3a,f,k,p)或抗组胺药(AUC: 0.88;图3a,g,l,q)的代谢变化,分别涉及DNA合成谷氨酰胺和谷氨酸代谢的推定中间体,或糖苷酶抑制剂的独特代谢变化(AUC: 0.62),如嘌呤生物合成中N1-(5-磷酸-d-核糖基)甘氨酰胺的积累(图3a,c,h,m)。
当聚焦于成对药物代谢相似性最高的0.1%(1,083对药物)时,作者发现大部分(88.6%)关联存在于用于不同治疗领域且具有不同注释MoA的药物之间,这提示可能存在大量尚未探索的药物次要效应和作用机制空间。当测试不同治疗类别药物之间的平均代谢组相似性的显著性时,作者发现了预期的交叉富集(超几何检验,P < 0.01),这种富集发生在用于治疗中枢神经系统和神经肌肉疾病的药物之间,或抗感染和肿瘤学药物之间,可能是由抗叶酸化合物驱动的。不太明显的是肿瘤学药物与内分泌学和免疫学使用的药物之间的交叉,或中枢神经系统与过敏学之间的交叉,这潜在地提示了药物重新用途的几个机会(图4a)。基于当前注释,具有广泛不同MoA和治疗应用的药物之间的代谢效应相似性可以反映药物的多靶点特性和/或未被检测到的副作用,这些都指向了多样化治疗应用的被低估潜力。

图 4
编译|黄海涛
审稿|王梓旭
参考资料
Schuhknecht, L., Ortmayr, K., Jänes, J., Bläsi, M., Panoussis, E., Bors, S., ... & Zampieri, M. (2025). A human metabolic map of pharmacological perturbations reveals drug modes of action. Nature Biotechnology, 1-13.
内容中包含的图片若涉及版权问题,请及时与我们联系删除


评论
沙发等你来抢