DRUGONE
生命系统能够通过复杂的反应网络感知、整合并解释来自环境的化学与物理刺激。尽管人工酶促反应网络的设计在模仿生命系统方面取得了重要进展,但这些系统仍缺乏足够的复杂度以完全再现生物信息处理的特征。研究人员在此提出一种可扩展的设计策略,通过底层的底物递归竞争机制构建复杂的酶促反应网络,使其具备储备计算(reservoir computing)能力。该基于蛋白酶的网络能同时执行多种离散与连续的分子信息处理任务,包括肽序列与物理化学输入的分类。其酶促储备体可在 25–55 °C 范围内充当温度传感器,精度达 ±1.3 °C,并能够执行类似神经系统的决策、激活与调节任务。研究人员还展示了网络在时间信息处理方面的潜力,以及通过光脉冲实现与光学系统直接接口的可能性。这一结果揭示了基于竞争机制的分子系统能够实现逐步增强的分子级信息处理能力。

生命体系通过复杂的反应网络来感知与分类外界信息,这些网络可响应多种物理与化学刺激,如营养供给、pH、温度变化和光强变化等。自然界中的复杂网络共享一定的结构设计模式,被称为网络基元(network motifs),这类结构激发了人工反应网络的设计灵感。合成化学中已有许多基于酶或自组装分子的系统,可实现时空动力学、稳健性、适应性以及一定的计算能力。然而,这些系统多局限于小规模网络,难以捕捉生命体系丰富的信息处理特征。
研究人员此前已报道一种基于前生物 formose 反应的自组织化学网络,可作为强大的化学储备计算系统,能够进行复杂系统的预测与时间序列预报。然而,大多数生化反应网络由于任务特异性强、参数空间窄,不适合此类计算。相比之下,具有递归相互作用的反应系统能生成非线性依赖于少量输入的庞大化学产物集合,为模拟细胞信息处理提供了理想平台。
结果与讨论
递归酶竞争网络的设计
该酶促储备体基于一种新的可扩展酶促反应网络架构,其特征为底物共享与反应产物的递归利用。研究人员选用了七种酶(包括胰蛋白酶、糜蛋白酶、弹性蛋白酶、凝血酶、嗜热溶菌酶、脯氨酰内肽酶及碱性磷酸酶),以及七条短肽,每条肽上包含两个或多个可被不同酶切割的位点。被切割的片段可进一步作为底物参与反应,形成一个递归的酶促网络。
由于多种底物竞争有限的酶活位点,该系统在反应过程中表现出显著的资源竞争与非线性反馈。部分底物(如 CCFSWRCRC、IYPFVEPI、TKIFKI)充当慢速可逆抑制剂,通过缓慢降解形成类似自激活的动力学行为。另有一条带磷酸化丝氨酸的肽可被碱性磷酸酶去磷酸化后恢复对糜蛋白酶的抑制,从而在系统中引入竞争调节机制。
最终,重复切割事件形成一个复杂的递归网络,其实际结构取决于输入浓度与物理化学条件。

图 1 :递归酶竞争网络的构建与反应示意
化学与物理化学的非线性分类任务
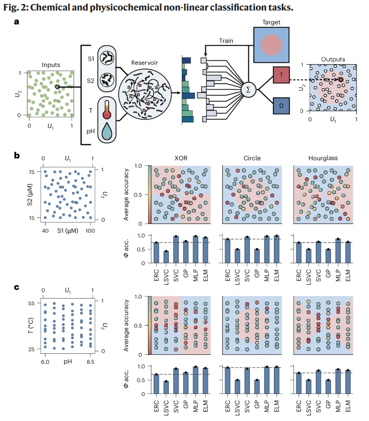
为测试该网络的储备计算能力,研究人员将七种酶固定在单分散聚丙烯酰胺水凝胶微珠上,并置于连续搅拌反应器(CSTR)中,实现“硬件–软件”分离。输入肽作为“软件”,经不同注射器以指定浓度注入反应体系。系统输出通过电喷雾质谱(ESI-MS)实时监测,采集超过 100 种肽裂解片段的信号。最终输出经线性读出层(单层权重求和模型)处理,用于执行分类。
研究人员首先以两组肽输入(S1 与 S2)为变量,随机采样浓度范围后,执行 XOR、环形与沙漏三种经典非线性分类任务。结果显示,该酶促储备网络在分类精度上可与支持向量机、极限学习机等常规机器学习算法相媲美。
进一步实验表明:
当仅保留 3 或 5 种酶时,网络无法完成非线性分类,说明其计算能力为网络规模的涌现性质;
至少需监测约 50 个裂解特征才能达到最优性能;
网络在动态输入(正弦信号)下可实现短期时间序列预测,表现出短期记忆能力。

图 2 :非线性分类与预测性能
此外,当输入变量改为温度和 pH(肽浓度恒定)时,网络仍能实现精确分类,表明酶促储备体可直接处理物理化学刺激输入,无需依赖化学成分变化。
通用物理信息处理
自然细胞网络能够在多种输入条件下展现自适应响应。研究人员进一步测试该酶促网络在四类信息处理任务中的能力:
线性感知(Sensing):输出与温度线性相关;
激活(Activation):输出呈 Sigmoid 响应;
调节(Tuning):输出在某阈值处形成尖峰式响应;
决策(Decision-making):实现二元分类。
在 25.5–55 °C 的温度范围内测试,结果显示该网络能以平均 ±1.33 °C 的误差精确预测温度,并在所有任务中表现稳定。
激活与调节任务需更强非线性,尤其调节任务需识别激活曲线斜率变化,难度更高,但网络仍实现可靠性能。
这表明递归竞争网络能同时产生线性与多种非线性响应,具备多模式可读特性。

图 3 :温度任务中的线性、非线性与分类性能
输入空间拓展至光脉冲
研究人员进一步将输入扩展至光信号,实现与光学系统的直接耦合。通过在反应液中加入光致变色 merocyanine 染料,蓝光照射可使其转化为 spiropyran,从而使溶液 pH 降低约 3.5 个单位。该体系在固定温度(30 °C)下接受周期为 30–600 s 的光脉冲。
结果显示,酶促储备体可根据光脉冲周期的不同产生显著差异的响应信号,并能准确区分 2–8 分钟范围内的脉冲周期。这说明该系统不仅对静态参数敏感,还能感知时间序列模式,为构建化学–光学混合信息接口提供可能。

图 4 :光脉冲周期识别实验
结论
研究人员提出并实验证明了一种可扩展的递归酶促竞争网络设计方法,通过底物竞争与反馈递归实现了复杂的分子信息处理功能。该网络:
可在体外实现多种非线性计算与物理刺激感知;
对温度、pH、光脉冲等输入具备高灵敏响应;
能在保持温和反应条件下执行多任务计算;
具有良好的可扩展性,可通过添加更多酶与底物进一步提升计算能力。
未来,结合计算机模拟与可嵌入材料,该体系有望发展为与细胞通信、信号调控相互作用的智能分子信息处理单元。其对光周期变化的敏感性也表明,化学系统可被用于时间信息的动态编码,为构建自主的化学计算系统奠定基础。
整理 | DrugOne团队
参考资料
Ghosh, S., Baltussen, M.G., Knox, A.C. et al. A recursive enzymatic competition network capable of multitask molecular information processing. Nat. Chem. (2025).
https://doi.org/10.1038/s41557-025-01981-y

内容为【DrugOne】公众号原创|转载请注明来源
内容中包含的图片若涉及版权问题,请及时与我们联系删除


评论
沙发等你来抢