DRUGONE
计算蛋白质与肽的设计正成为一种能够精准操控结构与功能的变革性策略,在医学、生物技术与材料科学中展现出巨大潜力。然而,当前方法多依赖生成模型,这些模型训练成本高昂且难以针对新目标重新优化。研究人员提出了一种名为**Key-Cutting Machine(KCM)**的优化型平台,它通过结构预测与目标几何匹配的迭代优化实现定制化设计。KCM 仅需一块 GPU 即可运行,并允许在目标函数中灵活嵌入用户自定义约束,从而避免生成模型常见的高成本再训练。该方法采用分布估计算法(EDA),基于几何、理化与能量准则优化序列。研究人员在 α-螺旋、β-折叠及无序区域中进行了基准测试,结果显示其能够高精度地复现目标骨架几何。以抗菌肽为实例,KCM 成功生成了一种候选肽,对多种细菌株表现出显著体外抑菌活性,并在小鼠感染模型中展现疗效。KCM 为蛋白与肽的 de novo 设计 提供了一种灵活而高效的途径,能扩展现有模板的结构–功能关系。

蛋白质与肽设计旨在构建具备新功能的合成分子或修饰天然分子,应用范围包括病毒抑制蛋白、人工酶、生物传感器、自组装疫苗与功能纳米材料等。近年来,深度学习驱动的生成模型(如 ProteinMPNN、ESM-IF1、Diffusion 模型等)已能依据结构生成对应序列。然而,这类模型的主要瓶颈在于计算代价高昂与缺乏灵活性:每当需要在损失函数中加入新的可测属性(如稳定性、溶解性),就必须从头训练模型,通常需数百 GPU-天的算力。为此,研究人员提出了一种基于优化的框架 KCM,通过目标函数直接评估与优化可测特征,无需模型再训练即可快速实现定制化设计。
方法
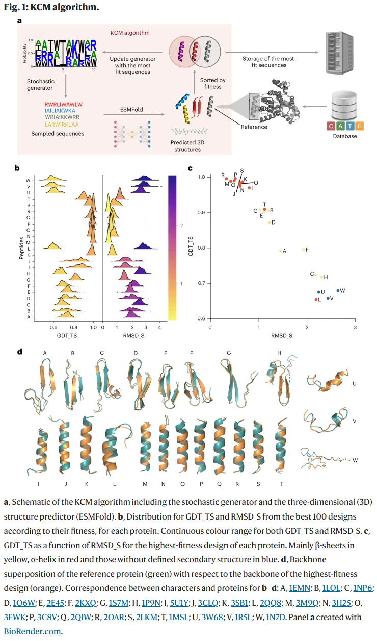
KCM 将目标结构视为“钥匙”,通过结构预测生成若干“副本”,再根据几何与能量相似度优化序列,从而逐步“切割”出能够匹配目标结构的“分子钥匙”。该框架包含三部分:
目标函数定义:综合几何相似性(GDT_TS、RMSD)、能量与化学描述符差异;
分布估计算法(EDA):采用多岛模型并行进化序列分布;
结构预测器:利用 ESMFold 对候选序列进行快速三维结构预测。
整个流程无需预训练数据集,仅依靠单 GPU 即可运行。通过不同子模型的并行演化,KCM 能在探索(exploration)与利用(exploitation)之间取得平衡,从而高效搜索氨基酸序列空间。

结果
结构肽设计性能
研究人员在 23 个蛋白上测试 KCM,包括 α-螺旋、β-折叠与无序结构。
α-螺旋主导的蛋白:算法在 100 代内即可收敛,GDT_TS 接近 1,RMSD 接近 0,表明结构精度高。
β-折叠蛋白:因序列长度较长(平均 32 个残基),需要约 1000 代才能达到 GDT_TS ≥ 0.9。
无序蛋白:结构多样性高,收敛较慢。
在所有设计中,序列与参考结构的平均相似度仅 11%,最高 24%,说明 KCM 可在低序列同一性下实现高结构相似度。
与 ProteinMPNN、ESM-IF1、ProteinSolver 等模型比较时,KCM 在 RMSD 上表现最佳,说明其生成的结构与目标几何匹配更精确,而在 GDT_TS 上略低于 ESM-IF1。
抗菌肽设计与优化
研究人员选取已知抗菌肽 IDR-2009(序列 KWRLLIRWRIQK)作为模板,通过四种不同目标函数组合(含能量、几何或描述符约束)生成多个候选序列。在合成的 12 条肽中,有 9 条(75%)在 11 株临床相关菌株上表现出 MIC ≤ 64 μmol·L⁻¹ 的抑菌活性。部分肽(如 NE2、NG1)在对多重耐药菌(MRSA、VRE)中展现出与多粘菌素 B 或左氧氟沙星相当的效力。

二级结构分析
通过圆二色谱(CD)测定肽在水、TFE、水/甲醇、SDS 溶液中的构象分布:
省略几何项的设计(NG 组)显示出较高的结构可塑性,可在不同环境中转变为 α-螺旋或 β-样结构。
AT 与 NE 组肽在膜模拟环境(SDS)中呈现 β-样结构,部分肽在 TFE 中转为螺旋。
结果表明,KCM 生成的肽能够根据环境改变二级结构,有助于其在膜上的功能实现。
作用机制与细胞毒性
膜通透性与去极化实验显示,活性肽能破坏细菌外膜与细胞膜电位,尤其 NE1 与 NG3 对 A. baumannii 的细胞膜去极化效果显著。
在人 HEK293T 细胞中,无肽在 4–64 μmol·L⁻¹ 浓度下表现出显著毒性,显示出良好的治疗窗。

动物模型验证
在小鼠皮肤感染模型与大腿深部感染模型中,NE2 与 NG1 以单次给药即可显著降低感染菌负荷(达两个数量级),疗效可与多粘菌素 B、左氧氟沙星相媲美,且未观察到明显体重下降或皮肤损伤。

讨论
KCM 框架验证了优化驱动的结构肽设计在性能与灵活性上的优势。与生成模型不同,KCM 通过显式目标函数引导序列优化,无需训练即可快速迭代更新,可在单 GPU 上完成高精度设计。
其主要优势包括:
灵活的目标集成:可自由组合几何、能量、化学描述符或用户定义的性质(如溶解度、稳定性等);
可解释与可控性强:研究人员可直接理解每一项约束对结果的影响;
资源高效与可扩展:通过多岛模型并行化,可在多 GPU 环境中进一步加速。
在抗菌肽任务中,KCM 生成的序列即便未显式优化活性指标,也展现出与深度学习方法相当的生物活性,并具有更低的毒性。结构分析显示,适度放宽几何与能量约束可提高序列的结构可塑性,从而保留或增强其膜破坏能力。
总体而言,KCM 代表了一种融合结构预测与迭代优化的新型蛋白与肽设计范式。未来的研究可在此基础上引入多目标优化、免疫原性或蛋白稳定性描述符,以及结合生物物理实验数据以提升预测精度。该方法为定制化、可扩展的分子设计开辟了新的方向。
整理 | DrugOne团队
参考资料
Leyva, Y.C., Torres, M.D.T., Oliva, C.A. et al. Tailored structured peptide design with a key-cutting machine approach. Nat Mach Intell (2025).
https://doi.org/10.1038/s42256-025-01119-2

内容为【DrugOne】公众号原创|转载请注明来源
内容中包含的图片若涉及版权问题,请及时与我们联系删除


评论
沙发等你来抢