梦晨 发自 凹非寺
量子位 | 公众号 QbitAI
OpenAI完成史上最重要的一次组织架构调整后,紧接着开了一场直播。
首次公开了内部研究目标的具体时间表,其中最引人注目的是“在2028年3月实现完全自主的AI研究员”,具体到月份。

这次发布会信息密度非常大,连奥特曼自己都说:“鉴于这些内容的重要性,我们将以不同寻常的透明度分享我们的具体研究目标、基础设施计划和产品战略。”
难道重组后的OpenAI,真的重新Open了?
不过也有一些事故,本来OpenAI发帖征集大家的问题,结果抱怨GPT-4o对敏感对话强制路由机制的人太多,两人支支吾吾面面相觑了一阵。

奥特曼最终还是承认“这次我们搞砸了”。
我们的目标是在保护脆弱用户的同时给成人用户更多自由。我们有义务保护未成年用户,保护那些不在合理心态下的成人用户。
随着年龄验证的建立,我们将能够更好地做出平衡。这不是我们最好的工作,但我们会改进。
2028年让AI自己做研究,OpenAI给出明确时间表
直播一开始,奥特曼就承认自己的错误。
过去,我们把AGI想象成”天上的神谕”,超级智能会自动为人类创造美好的事物。
但现在我们意识到,真正重要的是创造工具,让人们用这些工具创造自己的未来。
这种思维转变并非偶然,人类历史上每一次技术革命都源于更好的工具,从石器到蒸汽机,从计算机到互联网。
OpenAI相信,AI将是下一个改变文明进程的工具,而他们的使命是让这个工具尽可能强大、易用且普惠。
接下来,首席科学家Jakub Pachocki公开了一份OpenAI内部的目标和路线图。
2026年9月,AI研究实习生级别。能够通过大量计算显著加速研究人员工作
2028年3月,完全自动化的AI研究员,能够自主完成大型研究项目

在介绍研究进展时他特别强调,OpenAI相信深度学习系统距离超级智能“可能不到十年”,这里超级智能指的是在大量关键领域都比人类更聪明的系统。
他们对AI能力进展的量化方式是看模型能完成的任务所需的时间跨度,从最初的几秒钟任务,到现在的五小时任务(比如在国际数学和信息学竞赛中击败顶尖选手),这个时间跨度正在快速延长。

想想模型目前在问题上花费的思考时间,再想想你愿意在真正重要的科学突破上花费多少时间,让模型使用整个数据中心的计算资源来思考都是可以接受的,这里有巨大的提升空间。
Pachocki还详细介绍了一项名为“思维链忠实度”(Chain of Thought Faithfulness)的新技术。
简单来说,就是在训练时故意不去监督模型的内部推理过程,让它保持对实际想法的忠实表达。
我们不引导模型思考“好的想法”,而是让它保持对实际想法的忠实。
在五层AI安全架构中,思维链忠实度瞄准最顶层的价值对齐。
AI真正关心什么?它能否遵守高层次的原则?面对不明确或冲突的目标时会怎么做?它是否缺乏人性?

这个问题之所以重要,是因为:
当系统进行长时间思考时,我们无法为每一步都提供详细指令 当AI变得非常聪明时,可能面对人类无法完全理解的问题 当AI处理超出人类能力的问题时,完整的规范变得困难甚至不可能
在这些情况下必须依赖更深层的对齐,人们无法为每个细节编写规则,必须依赖AI内在的价值观。
传统方法在训练期间查看并指导模型的思维过程,实际上是在教它说我们想听的话,而不是保持对它真实思考过程的忠实。
目前,这种方法已经在OpenAI内部广泛使用,用于理解模型如何训练、倾向如何演变。以及与外部合作研究,通过查看未受监督的思维链,能够检测到潜在的欺骗行为。
不过让AI的价值观不与监控对抗还只是成功的一半。理想情况下还希望AI的价值观实际上能够帮助监控模型,这是OpenAI下一步正在大力研究的内容。
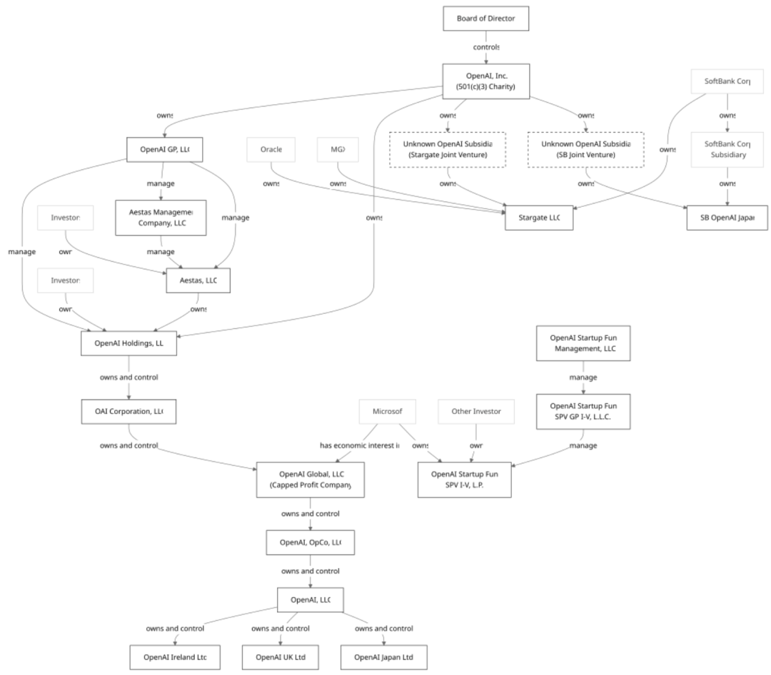
新架构亮相:非营利基金会掌控一切
备受关注的OpenAI重组方案终于揭晓,与原方案相比出人意料地简洁。
旧的架构包括多个相互关联的复杂实体:

新架构只剩两层:

核心是OpenAI基金会(OpenAI Foundation),这个非营利组织将完全控制下属的公益公司OpenAI Group。
基金会初始将持有公益公司约26%的股权,但如果业绩优异,这个比例可以通过认股权证增加。
Sam Altman希望OpenAI基金会成为史上最大的非营利组织,首个重大承诺是投入250亿美元用于AI辅助疾病治疗研究。
除了医疗研究,基金会还将重点投入一个全新的领域——AI Resilience。
OpenAI联合创始人Wojciech Zaremba特别介绍了这个概念,它比传统的AI安全范围更广。
举例来说,即使OpenAI能阻止模型用于危险用途,但如果有人使用其他模型搞事,整个社会仍需要在问题发生时有快速响应机制。
Zaremba认为这就像互联网早期的网络安全,当时人们都不敢在网上输入信用卡号,遇到病毒还要互相打电话提醒断网。但现在有了完整的网络安全产业链,人们才敢把最私密的数据和毕生积蓄放在网上。

在基础设施方面,OpenAI首次公开了他们的投资规模:目前已承诺的基础设施建设总计超过30GW(吉瓦),总财务义务约1.4万亿美元。
奥特曼还透露了一个长期目标:建立一个基础设施工厂,每周能够创造1GW的算力,并希望将每吉瓦的成本在五年生命周期内降至200亿美元左右。
为了实现这个目标,OpenAI考虑投入机器人技术,用来帮助建设数据中心。
为了让大家理解这个规模,OpenAI重点介绍了他们在德克萨斯州阿比林建设的首个星际之门数据中心,在多个地点建设中,这是进展最快的。
这个工地每天有数千人在施工,整个供应链涉及数十万甚至上百万人,从芯片设计、制造到组装,再到能源供应。
问答环节同样精彩
Q1:技术变得令人上瘾,然而Sora模仿TikTok,ChatGPT可能会添加广告,为什么重复同样的模式?
奥特曼:请根据我们的行动来判断我们。如果Sora变成让人刷的上瘾而不是被用来创作,我们会取消这个产品。我们希望不会犯前人的错误,但可能会犯新错误,需要快速演进和紧密的反馈循环。
Q2:AI导致的大规模失业何时会发生?
Pachocki:很多工作将在未来几年自动化,什么工作将取代这些工作?什么样的新追求值得所有人参与?”
我认为会有几个方面:能够理解更多关于世界的东西,令人难以置信的各种新知识、新娱乐、新智能,将为人们提供相当多的意义和成就感。
Q3:内部模型比公开部署的模型领先多少?
Pachocki对下一代模型有很强的期望,预计未来几个月和一年会有快速进展,但没有隐瞒什么极其疯狂的东西。
奥特曼补充说他们开发了很多组件,当把它们组合在一起时,才会有令人印象深刻的成果。
今天我们只是有很多这样的组件,不是坐拥未向世界展示的巨大成果,但预计一年后有机会实现AI能力的巨大飞跃。
Q4:OpenAI如何能为免费版本用户提供这么多功能?
Jakub首先从技术角度解释了这个现象:
当OpenAI开发出新一代模型(比如GPT-5)时,它代表了智能的新前沿,也就是目前AI能达到的最高水平。
达到这个前沿后,很快就能找到更便宜的方法来复制这种能力。
奥特曼从商业角度补充了这个讨论:过去几年,特定单位智能的价格每年下降约40倍。
这里出现了一个看似矛盾的情况,为什么仍需要大量基础设施?他们AI越便宜,人们越想使用,最终总的成本预计只会增加。
OpenAI在此做出承诺,只要商业模式依然有效,就致力于继续将我们能做到的最好技术放入免费层。
Q5:ChatGPT是OpenAI的终极产品吗?还是通往更伟大事物的前身?
Pachocki解释作为研究实验室,最初并没有打算构建聊天机器人。
但他们现在已经认识到这个产品与整体使命的一致性,ChatGPT让每个人都能使用强大的AI,不需要编程知识,不需要技术背景。
奥特曼认为聊天界面是一个很好的界面,但不会是唯一的界面,人们使用这些系统的方式将随时间发生巨大变化。
对于五分钟以下的任务,聊天界面表现很好,可以来回提问,逐步完善直到满意。
但对于五小时的任务就需要更丰富的界面,那五年或五个世纪的任务呢?这几乎超出了我们的想象。
奥特曼随后描绘了他心目中最重要的演进方向:一个环境感知的、总是存在的伙伴,观察你生活并在你需要时主动帮助你的服务。
视频回放:
https://openai.com/live/?video=1131297184
一键三连「点赞」「转发」「小心心」
欢迎在评论区留下你的想法!
— 完 —
🏆 年度科技风向标「2025人工智能年度榜单」评选报名火热进行中!我们正在寻找AI+时代领航者 点击了解详情
❤️🔥 企业、产品、人物3大维度,共设立了5类奖项,欢迎企业报名参与 👇

一键关注 👇 点亮星标
内容中包含的图片若涉及版权问题,请及时与我们联系删除


评论
沙发等你来抢