DRUGONE
单细胞测序技术极大地推动了研究人员对细胞异质性及其对环境刺激响应的理解。然而,系统地描绘多种细胞类型在不同刺激下的转录变化仍具挑战。研究人员提出 Squidiff,一种基于扩散模型的生成式框架,用于预测细胞在发育、基因扰动及药物处理中的转录动态。通过连续去噪与语义特征编码,Squidiff 能学习短暂细胞状态并生成高分辨率的时间与条件依赖性转录图谱。研究人员在血管类器官的发育、辐射损伤及药物干预场景中展示了其稳健性能,证明 Squidiff 能实现分子景观的虚拟筛选与细胞命运转变的建模,为理解细胞命运调控规律提供了新视角。

活细胞作为复杂的远离平衡体系,常表现出非线性响应特征。虽然单细胞测序可揭示细胞异质性,但要预测细胞对外界刺激的反应仍然困难。探索疾病机制与药物优化通常依赖大规模测序实验,成本高昂且耗时。
已有如 scGen、CellOT、GEARS 等基于变分自编码器(VAE)、最优传输和图神经网络的模型,可在一定程度上预测扰动后的单细胞状态,但它们普遍存在以下局限:
难以生成连续、平滑的发育过渡过程;
主要针对单一任务,难以泛化;
对高分辨率的动态响应(如器官发生中的短暂状态)预测能力不足。
扩散模型在复杂数据分布建模中表现突出,能通过去噪学习潜在特征分布。基于此思想,研究人员开发了 Squidiff(single-cell quantitative inference of stimulus responses by diffusion model),用于在细胞分化、基因编辑及药物处理等多种条件下生成对应的转录组状态。Squidiff 采用条件扩散框架,能整合药物分子结构、剂量信息,并重建多细胞类型间的非加性扰动效应。
方法概述
Squidiff 由 语义编码器 和 条件去噪扩散隐式模型(DDIM) 组成。语义编码器将单细胞转录数据映射至潜在语义空间(z_sem),捕捉生物学意义的特征差异;扩散模型则通过向数据添加与去除高斯噪声的双向过程学习基因表达的生成分布。在训练完成后,模型能在潜在空间中进行 插值(interpolation) 与 向量叠加(addition) 操作,以模拟细胞在发育或扰动条件下的连续转变。Squidiff 的优势在于无需预设拓扑或先验知识,便可学习细胞间复杂的轨迹关系,并通过语义变量实现条件生成。

图1. Squidiff 模型架构与在合成数据上的表现
结果
Squidiff 能通过去噪预测转录组变化
研究人员首先使用合成数据验证 Squidiff 的生成能力。三种模拟细胞类型在扩散与去噪循环中能被准确恢复,其潜在变量 z_sem 能清晰区分不同状态。通过在潜在空间中添加或插值扰动向量,模型成功再现了外界刺激下的转录变化。这说明 Squidiff 能稳定捕捉复杂基因表达模式并生成具有生物意义的细胞状态。
预测诱导多能干细胞(iPSC)分化过程
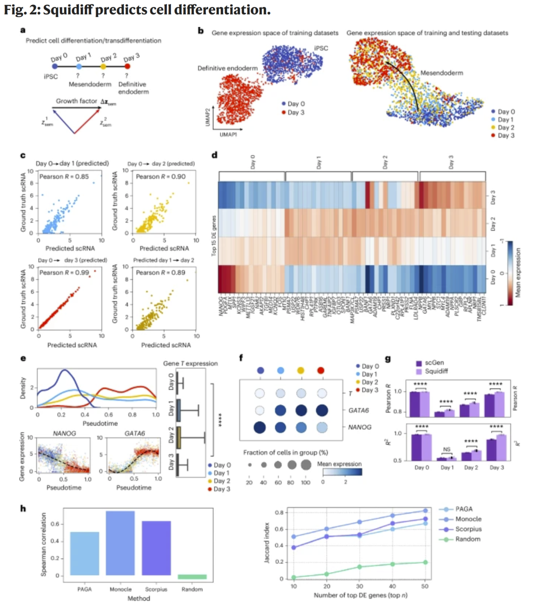
研究人员将 Squidiff 应用于 iPSC 向中胚层及内胚层分化的公开单细胞数据。仅使用第0天和第3天数据训练模型后,Squidiff 便能预测第1–3天的中间状态。结果显示,模型预测的基因表达与真实值高度相关,NANOG 表达逐渐下降、GATA6 和 TBXT 表达上升,与真实分化趋势一致。与 scGen 等模型相比,Squidiff 在 Pearson 相关系数与伪时间一致性上显著更优,能更好捕捉发育过程中的非线性动态。

图2. 预测 iPSC 分化过程及基因动态
基因与药物扰动预测
基因扰动
在 K562 细胞中,Squidiff 能准确预测非加性基因扰动(如 ZBTB25 + PTPN12)的转录组变化,不依赖任何图先验结构。与 GEARS 和 scGen 相比,预测更精确且稳定。
药物扰动
研究人员进一步将模型应用于药物响应预测。Squidiff 可在潜在空间中学习药物间协同或拮抗效应,准确预测未见过的药物组合。在黑色素瘤和胶质母细胞瘤数据中,模型成功复现多种药物(如 etoposide 与 panobinostat)对不同细胞类型的特异反应,其中 panobinostat 对肿瘤细胞抑制最强。为扩展至未见药物,研究人员引入药物分子指纹 rFCFP,使模型在结构层面上理解化合物特性,从而提升预测能力。

图3. 基因与药物扰动预测性能
模拟血管类器官(BVO)发育轨迹
在血管类器官中,研究人员利用 Squidiff 预测 iPSC 向血管细胞的发育路径。模型成功再现了从间充质细胞到内皮细胞、平滑肌及成纤维细胞的分化过程,且揭示了 平滑肌细胞可能转分化为内皮细胞 的潜在途径。通过追踪标志基因(LUM、DLK1、CLDN5 等)随时间变化,Squidiff 捕捉到实验观测中难以识别的中间细胞状态,显示出优于 scGen 的预测能力。

图4. 血管类器官发育轨迹预测
预测辐射引起的细胞损伤
在神经中子辐射实验中,Squidiff 模拟了血管类器官细胞的应答。模型发现辐射导致显著的分子紊乱:早期细胞受损最重,主要上调基因包括 CDKN1A、MDM2、GDF15、ACTA2、MMP14 等,涉及 p53、TNF 与 NF-κB 信号通路。辐射后类器官体积缩小、细胞死亡率增加、IL-1β 与 TNF 分泌上升,表明强烈炎症反应。Squidiff 成功重建这些动态损伤过程。

图5. 辐射导致的结构与代谢损伤
模拟放射保护药物 G-CSF 的作用
基于辐射损伤模型,研究人员测试了放射防护药物 G-CSF 的效果。
仅使用内皮细胞训练数据,Squidiff 即可生成成纤维与平滑肌细胞的响应谱。模型预测表明:
成纤维细胞富集于血管生成与结构修复通路;
内皮细胞参与凋亡与细胞周期调控;
平滑肌细胞与基因组稳定性及有丝分裂相关。
实验验证显示 G-CSF 处理组细胞死亡率明显下降,支持模型预测。

图6. G-CSF 对辐射损伤的保护作用
讨论
Squidiff 结合扩散模型与语义编码机制,为单细胞层面的发育与扰动预测提供了统一框架。该模型能在缺乏连续时间采样的情况下重建动态轨迹,揭示潜在分子通路,为药物筛选与损伤修复研究提供新工具。研究人员通过对血管类器官辐射模型的应用,展示了其在探索放射损伤机制及 G-CSF 保护效应方面的潜力。
未来,Squidiff 有望:
优化训练效率与计算资源使用;
扩展至多组学与空间数据;
应用于真实体内模型,验证其可迁移性与通用性。
其可解释的潜在空间为发现细胞命运调控的新规律开辟了道路。
整理 | DrugOne团队
参考资料
He, S., Zhu, Y., Tavakol, D.N. et al. Squidiff: predicting cellular development and responses to perturbations using a diffusion model. Nat Methods (2025).
https://doi.org/10.1038/s41592-025-02877-y

内容为【DrugOne】公众号原创|转载请注明来源
内容中包含的图片若涉及版权问题,请及时与我们联系删除


评论
沙发等你来抢