henry 发自 凹非寺
量子位 | 公众号 QbitAI
具身智能机器人太火了。
火到连原本做复合材料的公司,都开始造机器人。
而且凭这个方向,在A股市场上,短短4个月股价飙升了1500%。
这听着有点离谱,但如果这家公司叫上纬新材,而且它刚刚被稚晖君联合创办的智元机器人拿下控股权。
是不是就瞬间合理了?
“智元上纬”出手,两张图带飞一只股
11月11日,11点11分,公众号智元上纬发布了一篇名为《上纬新材 来了!》的文章。

文章只有两张图:一张是写着“大有可为”的1.88米高机器人;一张是写着“静观其变”的四足机器人。

紧接着,智元机器人联创、CTO、B站百大稚晖君也对外预告了新产品。
(ps:稚晖君(彭志辉)在11月6号成为上纬新材的董事候选人)

本以为这只是一次平平无奇的新品预告。
毕竟既没Demo,也没技术说明…
谁想到,仅凭两张图,A公子立刻给出了“最强回应”:上纬新材当天直线拉升,强势涨停。
一时间,“智元上纬”“1.88米机器人”“上纬新材”刷爆互联网。
可能也是太过火爆,再一回首,消息没了。

目前,《智元上纬》公众号上的文章已被删除,主页上只剩下“账号主体:上纬新材科技股份有限公司”的简介。
当然,这个号创建也才不到十天,简介就是“以具身智能创造美好生活”。

对于如此一篇文章→一次涨停的操作,11日收盘后,智元方面的电话也被打爆了:
智元机器人方面回应称:智元上纬将独立开展具身智能业务,并非与智元机器人联合。 上纬新材运营部门则表示:对机器人业务并不知情,公众号消息由运营部门发布,证券部门未接到通知。
所以现在有点难办:智元上纬既不是智元,也不是原来的上纬。
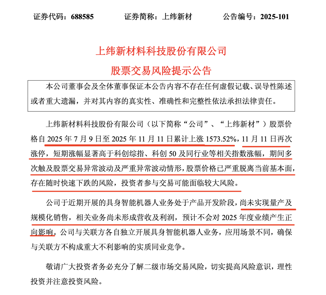
11月12日开盘前,上纬新材亲自发布公告。

总结一下就是:
机器人业务仍处开发阶段,尚未实现量产及规模化销售; 尚未形成营收和利润,对2025年度业绩影响有限; 与关联方各自独立开展具身智能业务,应用场景不同,不构成重大同业竞争。
翻译一下就是:还没赚到钱、也没造出来、跟智元是独立开展的,但股价先涨了,有风险,需谨慎。
然而即便如此,上纬新材还是在今年7月从7块钱,涨到11月11号的130……
一切感谢具身智能,感谢智元不走寻常路的并购。
智元上纬,一家人不说两家话
在这次涨停的两个交易日前,智元正式完成了对上纬新材的收购。
11月6号,上纬新材发布公告,宣布智元恒岳对其发起的要约收购已顺利完成股份交割 。
这一公告的发布,标志着历时四个月的收购大戏正式落下帷幕。
这场大戏,也算是会被载入具身智能发展史,乃至创业公司吞并上市公司的商学院案例里——
收购方为智元机器人(Agibot) 及其核心团队共同出资设立的持股平台。
智元于2023年2月成立, 前华为高管邓泰华担任董事长兼CEO,其联合创始人及首席技术官(CTO)为彭志辉。
自成立以来,智元机器人已推出远征、精灵、灵犀三大机器人产线,覆盖交互服务、工业智造、商业物流及科研教育等多种商用场景。
被收购方为上纬新材料科技股份有限公司(简称上纬新材),是一家于2020年在科创板上市的新材料企业 。
公司专注于环保高性能耐腐蚀材料、风电叶片用材料、新型复合材料以及循环经济材料的研发、生产与销售,其产品广泛应用于电子电气、新能源、半导体等领域 。
在收购前,上纬新材的控股股东为SWANCOR IND.CO.,LTD. (Samoa) (简称“SWANCOR萨摩亚”),
智元对上纬新材的收购采用了协议转让+要约收购的组合方式,收购过程如下:
首先是公布收购计划。
7月8日晚间,上纬新材率先发布公告,披露智元机器人拟通过其与核心团队共同出资设立的持股平台,以“协议转让+要约收购”组合方式获取公司控制权。
公告发布后,上纬新材股价迎来连续涨停,7月9日至7月30日累计涨幅高达1083.42%,成为2025年A股市场的首只十倍股。
接下来是协议转让完成。
在经历了数月的筹备和审批流程后,收购的第一阶段——协议转让,在2025年9月22日正式完成股份过户登记。
SWANCOR萨摩亚、STRATEGIC萨摩亚及金风投控向智元恒岳和致远新创合伙转让的股份完成过户登记手续。
智元系成为上纬新材控股股东,智元恒岳持有24.99%,致远新创合伙持有5%。
最后是要约收购启动与完成。
在协议转让完成、控制权变更生效后,智元机器人启动了收购的第二阶段——要约收购。
9月24日晚间,上纬新材发布了《要约收购报告书》,披露智元恒岳计划以每股7.78元的价格,要约收购1.49亿股股份,占公司总股本的37%,要约收购有效期为30个自然日。
11月6日,智元恒岳要约收购顺利完成股份交割,相关股份的清算过户手续办理完毕。智元恒岳占股58.62%、致远新创合伙占股5%,合计63.62% 。
智元机器人通过其持股平台,成功以约21亿元的总成本,获得了上纬新材的绝对控股权,智元机器人CEO邓泰华成为上纬新材的实际控制人。
与要约收购结果公告同时发布的,还有上纬新材关于董事会提前换届选举的公告 ,彭志辉(“稚晖君”)等八人为董事候选人。

可以说,董事会改完组,智元收购上纬的进程,就告一段落了。
只是没想到,收购完成后的上纬,也要开始入局具身智能,并且和智元还是有隔火墙的。
就在最近的通告中,上纬新材再次强调:
公司主营业务依然是环保高性能耐腐蚀材料、风电叶片用材料、新型复合材料及循环经济材料的研发、生产与销售,业务架构并未发生实质性变化。
而公司近期涉足的具身智能机器人业务,仍处于产品开发阶段,尚未实现量产及规模化销售,未能为公司带来实际的营收与利润,预计该业务在2025年度的财务表现上,不会产生显著的正向影响。
但不论如何,上纬新材,名还是材料的名,身却已经是具身智能的身。
即便尚未名副其实,但也是实打实的A股具身智能第一股了。

让更多人心疼的或许是宇树——
本来全力冲刺已经够快,没想到“第一股”早在里面了。
一键三连「点赞」「转发」「小心心」
欢迎在评论区留下你的想法!
— 完 —
🏆 年度科技风向标「2025人工智能年度榜单」申报即将于11月17日截止!点击了解详情
❤️🔥 企业、产品、人物3大维度,共设立了5类奖项,最后时刻一起冲刺👇

一键关注 👇 点亮星标
内容中包含的图片若涉及版权问题,请及时与我们联系删除


评论
沙发等你来抢