DRUGONE
研究人员提出了一个名为 RiboDecode 的深度生成优化框架,用于针对性地设计高效可翻译的 mRNA 密码子序列,从而显著提升蛋白表达与治疗效果。RiboDecode 直接从大规模核糖体谱测序(Ribo-seq)数据中学习 mRNA 密码子与翻译水平之间的复杂关系,并通过生成模型探索庞大的序列空间。模型在多个未见基因与细胞环境中均展现出强泛化能力。在体外实验中,优化序列的蛋白表达量远超以往方法;在小鼠实验中,优化后的流感血凝素(HA)mRNA 可诱导 10 倍更强的中和抗体反应,而神经生长因子(NGF)mRNA 则在剂量降低五分之一的情况下仍实现同等神经保护效果。RiboDecode 代表了从“基于规则”到“数据驱动、情境感知”的新范式,为高效、低剂量的 mRNA 治疗提供了可行路径。

mRNA 疗法通过体内翻译机制实现目标蛋白表达,已在疫苗与蛋白替代治疗中展现出巨大潜力。然而,mRNA 的生物不稳定性与复杂的翻译调控机制常导致蛋白表达水平不足。传统的密码子优化方法(如基于 CAI 或 GC 含量)依赖于经验性规则,无法准确捕获细胞环境与翻译速率之间的非线性关系。此外,现有算法在序列搜索空间与上下文适应性上均受限,难以系统性改进 mRNA 的翻译效率。
深度学习的引入为此提供了新思路。通过直接学习大规模核糖体谱数据,模型能够理解密码子使用与翻译活动之间的复杂依赖关系,而无需人工定义特征。研究人员据此开发了 RiboDecode,该模型整合了翻译预测网络、最低自由能(MFE)预测模块与基于梯度上升的生成优化器,实现对不同 mRNA 形式(包括未修饰、m¹Ψ 修饰及环状 mRNA)的通用优化。
方法
RiboDecode 框架由三部分组成:
翻译预测模型——基于 320 个 Ribo-seq/RNA-seq 配对样本(24 种细胞类型),学习 mRNA 密码子序列、丰度及细胞环境对翻译水平的综合影响。
MFE 预测模型——采用可微分神经网络替代传统 RNAfold,以兼容生成优化器,实现对序列稳定性的可导预测。
密码子生成优化器——通过梯度上升与激活最大化(Activation Maximization)在同义密码子空间中搜索最优序列,仅调整密码子而不改变蛋白氨基酸序列。
优化目标由权重参数 w 控制(w=0 优化翻译,w=1 优化稳定性,0<w<1 联合优化)。模型在 NVIDIA V100 GPU 上训练约 24 小时,并生成数十万条候选序列进行筛选与实验验证。

图1 | RiboDecode 模型架构与密码子优化流程。
结果
模型性能与预测可靠性
RiboDecode 在“未见基因”“未见细胞环境”“双未见”三种验证集上,预测翻译水平的决定系数 R² 分别为 0.81、0.89 与 0.81,展现出极强泛化性。特征消融分析显示,mRNA 丰度是翻译预测的主要贡献因子,而加入密码子序列和细胞环境信息可进一步提升预测准确度。模型自动学习到翻译起始位点附近的关键序列模式,而无需依赖人工特征(如 CAI、GC% 等)。

图2 | 翻译预测模型性能。
序列优化与生成机制
RiboDecode 可在多维序列空间中探索高翻译效率区域。针对萤光素酶(Gluc),模型生成的优化序列预测翻译水平提升约 4 倍,且在联合优化条件下同时获得更低 MFE 值(稳定性提升)。生成序列的 t-SNE 分布表明,RiboDecode 的探索空间显著广于传统算法(如 LinearDesign、CDSfold)。模型自动学得高翻译序列的偏好密码子使用模式,与自然高表达基因一致但更强化。进一步分析发现,高翻译序列通常富含尿苷(U% 上升),有效减少二级结构障碍,促进核糖体延伸。

图3 | 优化序列的翻译与稳定性提升策略。
体外表达验证与跨形式稳健性
RiboDecode 优化的 Gluc 与 Firefly Luciferase(Fluc)序列在 HEK293T 细胞中均显著提高蛋白表达量,最高提升 16 倍。相较传统 CAI 指标,模型预测结果与实验蛋白水平的相关性更高(r=0.71)。在 m¹Ψ 修饰和环状 mRNA 形式中,优化序列依然保持高水平表达(最高提升 4.6 倍),证明其跨结构通用性。
此外,RiboDecode 能针对不同细胞类型定制密码子序列,使目标细胞中蛋白表达特异增强(如 HEK293T 表达量为 A549 的 1.55 倍)。

图4 | 优化对未修饰、修饰和环状 mRNA 的稳健性。
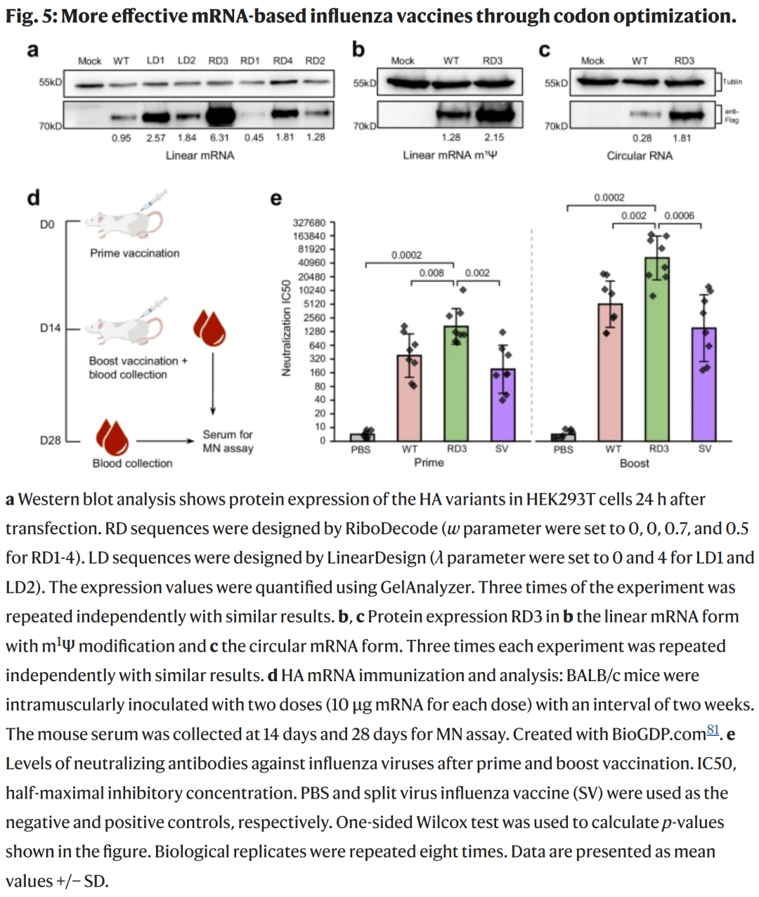
流感疫苗免疫增强效应
针对流感病毒血凝素(HA)基因的优化序列在体外蛋白表达上较野生型提升 6 倍;在小鼠实验中,优化 HA mRNA 可诱导 9.6 倍更高的中和抗体滴度(IC₅₀ 提升显著)。无论是线性、m¹Ψ 修饰还是环状 mRNA 形式,RiboDecode 均保持稳定优越的免疫原性,显著超过传统设计方法。

图5 | 通过密码子优化提高基于 mRNA 的流感疫苗的有效性。
神经修复治疗中的应用
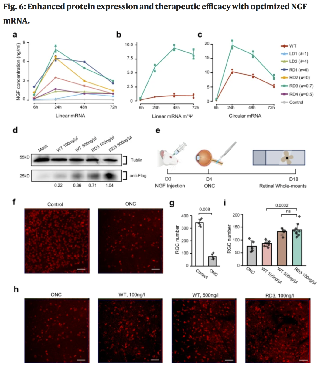
研究人员进一步验证了 RiboDecode 在神经生长因子(NGF)治疗中的效果。优化 NGF mRNA 在细胞中蛋白表达量提高约 8–10 倍。在视神经挫伤(ONC)小鼠模型中,优化序列在仅用 五分之一剂量(100 ng/μl) 的情况下,即可达到与高剂量未优化序列(500 ng/μl)相同的神经保护效果,显著减少神经节细胞丧失。

图6 | 优化 NGF mRNA 在视神经损伤模型中的神经保护作用。
讨论
RiboDecode 以深度学习为核心,建立了从 预测 → 生成 → 优化 的闭环体系,实现了超越人工经验的 mRNA 设计。与基于规则的传统方法不同,RiboDecode 直接学习真实翻译信号(Ribo-seq),同时考虑细胞环境与 mRNA 稳定性,从而生成高效、稳健且可转化的治疗序列。
其优势主要体现在三方面:
可探索性强——能够遍历庞大的同义密码子空间,发掘自然界未采用的高效组合;
适用性广——适配多种 mRNA 格式(未修饰、m¹Ψ、环状),为未来治疗形式提供通用工具;
治疗意义显著——通过提升翻译效率,实现药效增强与剂量降低,为疫苗与蛋白替代疗法提供新的设计思路。
未来工作将进一步扩展模型至 5′UTR 与全转录本优化,开发通用 MFE 模型,并纳入修饰型与环状转录本数据以完善上下文适应性。
总的来说,RiboDecode 为 mRNA 药物开发提供了智能化生成范式,开启了“数据驱动的精准序列优化”新时代。
整理 | DrugOne团队
参考资料
Li, Y., Wang, F., Yang, J. et al. Deep generative optimization of mRNA codon sequences for enhanced mRNA translation and therapeutic efficacy. Nat Commun 16, 9957 (2025).
https://doi.org/10.1038/s41467-025-64894-x

内容为【DrugOne】公众号原创|转载请注明来源
内容中包含的图片若涉及版权问题,请及时与我们联系删除


评论
沙发等你来抢