DRUGONE
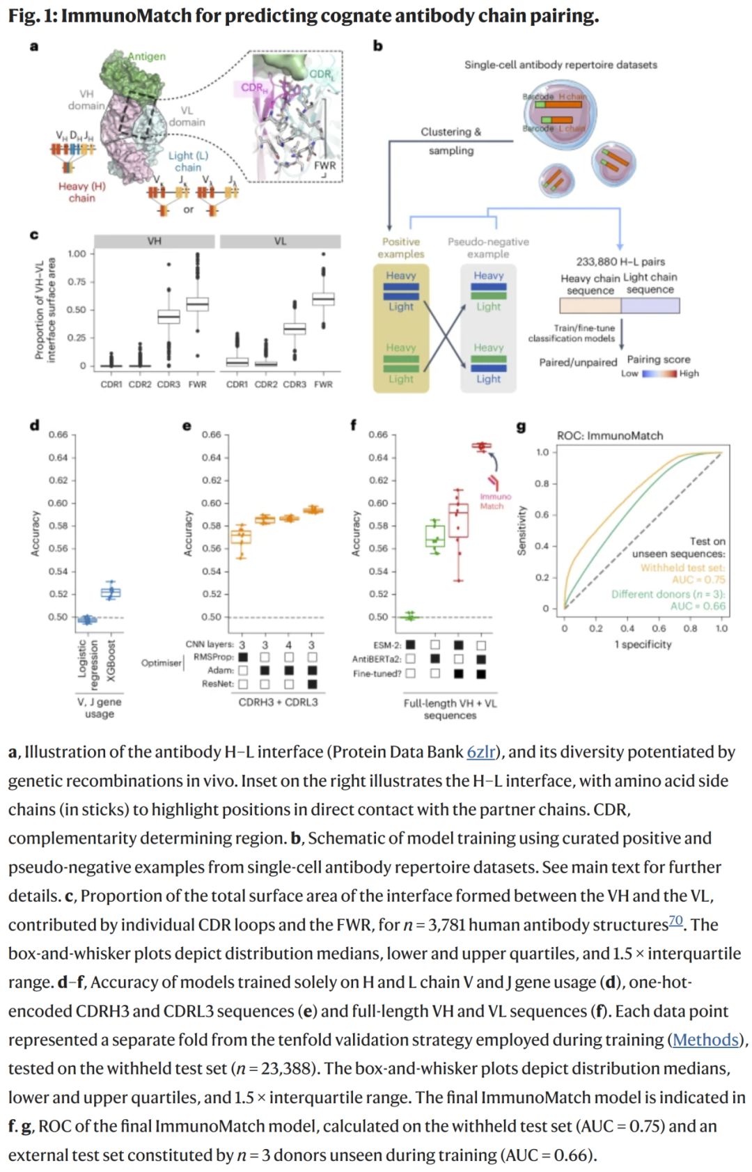
揭示抗体重链(IGH)与轻链(IGK、IGL)的正确配对,对于研究抗体反应、多克隆免疫谱构建、B 细胞克隆追踪以及抗体工程都至关重要。然而,传统测序技术通常只能获得链级别的独立序列,而缺乏同源(cognate)配对信息,这大大限制了对抗体库真实结构的解析。研究人员开发了 ImmunoMatch,一个基于深度学习的模型,可根据序列信息学习抗体链之间的同源特征,并在无需额外实验设计的条件下预测重链与轻链的正确配对。模型在多物种、多技术平台和多类样本中均表现优异,能够在高复杂度抗体库中准确推断免疫球蛋白链的自然搭配关系。ImmunoMatch 为重建免疫反应、抗体发现和大规模免疫组学研究提供了新的解决方案。

抗体由一条重链和一条轻链组成,它们之间的物理互补性决定了特异性和亲和力。尽管现代高通量测序能够捕获大量抗体序列,但标准测序仅能提供“非成对”序列:重链与轻链互不对应,导致:
难以重建真实抗体;
无法解析体内克隆扩增路径;
难以理解抗原驱动的选择过程;
限制抗体药物筛选能力。
当前可以获得重-轻链配对的方法包括单细胞测序或链特异性扩增,但这些方法成本高、通量低、不适用于大规模免疫库。
因此,需要一种直接从序列信息中推断同源链的新方法,使研究人员能够在不改变实验流程的情况下恢复重-轻链的天然配对关系。ImmunoMatch 由此应运而生,它可以基于蛋白序列模式,学习自然免疫反应中常见的配对偏好和结构规则。
方法
ImmunoMatch 基于一个双塔式深度学习框架,分别对重链和轻链进行编码。模型通过对比学习,使真实的同源配对(positive pairs)在特征空间中相互接近,而非同源配对(negative pairs)相互远离。训练数据来自多种具有链级配对信息的实验体系,包括单细胞测序、微滴捕获技术和抗体克隆文库。
模型输入为免疫球蛋白可变区序列(V(D)J),输出为重-轻链配对的匹配分数。经过训练后,模型可对任意组合的重链和轻链进行推断,并从大量候选链中选出最可能的同源配对。研究人员通过大规模验证测试模型性能,包括跨物种评估、跨平台测试以及现实复杂度下的模拟抗体库。
结果
ImmunoMatch 在多平台配对数据中表现出高精度预测能力
研究人员首先在真实的成对测序数据上评估模型性能,结果显示:
ImmunoMatch 能准确识别真实的同源重-轻链;
在不同技术来源的配对数据中均保持一致表现;
在超大规模候选链池中仍具有高识别率。
模型远超随机配对策略,也显著优于已有的基于距离或序列相似性的方法。

模型成功学习到多物种共享的配对规律
研究人员在多物种数据(人、小鼠、兔等)中测试模型:
模型发现不同物种的抗体链在配对上具有共性特征;
即便在与训练集差异较大的物种中,也能保持高准确率;
证明模型学习的不是表面相似性,而是具有跨物种意义的深层配对模式。
这为构建跨物种抗体库、疫苗评估与比较免疫研究提供强大工具。

在高复杂免疫库中,ImmunoMatch 仍能正确识别同源链
研究人员通过构建模拟复杂度不同的抗体库,测试模型鲁棒性:
当候选轻链数量达到数万级别时,模型依然能正确选出匹配链;
在强噪声背景和克隆多样性极高的样本中,模型保持高区分能力;
模型对公共克隆、公用模式以及罕见克隆均能稳定识别。
这意味着 ImmunoMatch 能处理真实免疫组学数据中极其复杂的序列空间。

ImmunoMatch 能揭示抗体库的克隆结构和进化路径
通过对模型输出的配对信息进行分析,研究人员发现:
许多抗体家族呈现明确的重链-轻链偏好模式;
可以根据配对关系重建克隆树;
能识别抗原驱动选择过程中轻链替换与亲和力成熟事件。
模型不仅用于配对预测,也为理解 B 细胞进化和免疫动力学提供新视角。

应用于抗体工程与抗体发现中具有显著优势
研究人员进一步验证:
在抗体开发中,模型可帮助快速恢复原始链结构;
可筛选出对亲和力提升有贡献的重-轻链组合;
能减少实验筛选规模,提高构建抗体库的效率;
在疫苗免疫应答分析中,可更准确重建抗原特异性抗体谱。
模型表现超越传统基于序列相似性比对的方法。

讨论
研究人员指出,ImmunoMatch 显示出一种全新的、完全序列驱动的重链–轻链配对策略,可以在无需单细胞测序或专门实验条件下恢复抗体的天然结构。这对基础免疫学、大规模免疫组学分析、抗体发现和治疗性抗体工程均具有重要意义。
主要贡献包括:
首次系统性地建立“抗体配对”的深度学习框架;
揭示跨物种、跨体系的抗体配对规律;
显著提升复杂免疫库中的链配对准确性;
为抗体克隆结构、亲和力成熟路径研究提供数据驱动手段。
研究人员也指出模型仍有限制:
对极罕见或异常的配对结构表现不稳定;
重链与轻链序列的隐含物理相互作用仍未显式模型化;
无法直接反映真正的三维结构兼容性。
未来方向包括:
整合结构预测模型(如抗体折叠模型);
加入抗原信息进行多模态推理;
构建更大规模、更丰富来源的成对数据集;
将模型用于单细胞测序校正与免疫树构建。
ImmunoMatch 展示了 AI 在理解免疫系统天然配对机制中的强大潜力,为抗体药物和免疫研究开启新道路。
整理 | DrugOne团队
参考资料
Guo, D., Dunn-Walters, D.K., Fraternali, F. et al. ImmunoMatch learns and predicts cognate pairing of heavy and light immunoglobulin chains. Nat Methods (2025).
https://doi.org/10.1038/s41592-025-02913-x

内容为【DrugOne】公众号原创|转载请注明来源
内容中包含的图片若涉及版权问题,请及时与我们联系删除


评论
沙发等你来抢