
新智元报道
新智元报道
【新智元导读】沉寂许久的DeepSeek又回来了!今天,DeepSeekMath-V2重磅登场,一举夺下IMO 2025金牌,实力媲美甚至超越了谷歌的IMO金牌模型,开源AI再次扳回一局。
DeepSeek再次归来!
刚刚,DeepSeek重磅发布DeepSeekMath-V2新模型,一举夺下IMO 2025金牌。
最关键的是,这是首款「开源的IMO金牌模型」。

基于DeepSeek V3.2 Exp Base构建
当前,已官宣拿下金牌的两大模型,一款来自谷歌Gemini Deep Think,另一款便来自OpenAI的内部模型。
在IMO-ProofBench中,DeepSeekMath-V2展现出强大的定理证明能力:
IMO 2025:破解5题(共6题),达到了金牌水平;
CMO 2024(中国数学奥林匹克):达到金牌水平;
Putnam 2024:得分118接近满分(120分),超越人类参赛者最高分(90分)。

不仅如此,在ProofBench-Basic上,DeepSeekMath-V2的实力碾压谷歌金牌模型——Gemini Deep Think;在ProofBench-Advanced上直追谷歌。

论文中,团队训练了一个基于LLM验证器(Verifier)作为奖励函数,并以此训练模型以自主解决问题。
而且,他们还Scaling了验证器算力,来标注更复杂的证明,进一步优化了验证器本身。
这种方法非常巧妙,能有效弥合生成与验证之间的差距。

结果实证「可验证的数学推理」,是未来一条可行的研究方向。

DeepSeekMath-V2的论文也于GitHub同步放出了。

DeepSeek最新发布的DeepSeekMath-V2带来的核心突破就是:自验证(Self-Verification)。
这不仅让它在最难的数学竞赛中横扫人类顶尖选手,更重要的是,它揭示了通往更高级AI的一条必经之路——学会自我反思。

在过去,训练AI做数学题的方法很简单:给它一道题,如果它算出的答案和标准答案一致,就给它奖励。
这在简单的计算题(如AIME竞赛)中很有效。
但到了数学皇冠上的明珠——国际数学奥林匹克(IMO)这个级别,这种方法就彻底失效了。
因为IMO的题目往往没有简单的数值答案,而是要求你写出一段逻辑无懈可击的证明过程。
以前的AI在这里经常是个「大忽悠」,它能胡编乱造一通看起来很专业的数学黑话,最后强行得出一个结论。虽然它可能蒙对了结果,但过程全是漏洞。
DeepSeekMath-V2决定从根本上改变规则,不仅要奖励正确的答案,更要奖励严谨的「自我找茬」过程。

为了实现这种「自我反思」,DeepSeek设计了一套精妙的「左右互搏」系统,就像在AI的大脑里住了三个人:
1.「做题家」(Generator,证明生成器):
负责解题和写证明。
但与以往不同,它被训练成不仅要写答案,还要写一段「自我评价」。它必须诚实地说:「这步我有点不确定,可能是错的。」
研究团队巧妙设计了奖励,带来了下列激励效果:
诚实面对错误,比「硬说自己是对的」更有利。
写出真正正确的证明,并准确识别其严谨程度,可以获得最高奖励。
对生成器来说,最优策略是:在最终回答前,发现并修正尽可能多的问题。
2.「铁面判官」(Verifier,证明验证器):
这是DeepSeek专门训练的一个评分模型。它不看答案对不对,而是专门盯着证明过程挑刺。它会像阅卷老师一样,给证明打分(0分、0.5分、1分),并指出具体的逻辑漏洞。
1分:证明完整且严谨,所有关键推理步骤都有清晰、充分的论证;
0.5分:整体思路正确,但在细节上存在轻微错误或略去部分论证;
0分:存在致命逻辑错误或关键缺口,导致证明在本质上不成立。
3.「判官的审计员」(Meta-Verifier,元验证器):
这是最绝的一步。因为「判官」也可能犯错,或者为了省事偷懒瞎判。
于是DeepSeek又引入了一个「元验证」机制,专门检查「判官」是不是在胡乱挑刺。如果「判官」指出了一个不存在的错误,它会被「审计员」打手板。
「元验证器」来检查验证器给出的分析,包括:
1. 验证器指出的问题是否真实存在于原证明中;
2. 这些问题是否足以合理支撑它给出的得分,且符合原有的评分细则。
用元验证器来评估验证器输出分析的平均质量分数,从0.85提升到了0.96,同时保持了原有的打分准确率。
在这三者的配合下,DeepSeekMath-V2甚至能做到在没有标准答案的情况下,自己给自己出题、自己做、自己批改、自己重做。
首先,证明验证器与证明生成器之间形成了良性的「闭环」:
验证器为生成器提供奖励信号,从而不断提高生成器的证明能力;
随着生成器水平提升,它会产生越来越「刁钻」的新证明,这些证明反过来又会暴露出验证器尚未覆盖的薄弱点。
尤其是那些「验证器第一次尝试没能抓出问题」的证明样本,对进一步训练验证器来说价值极高。
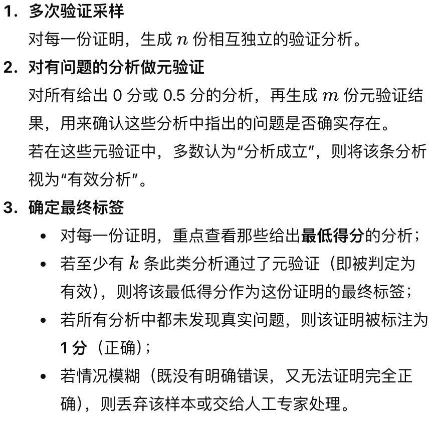
为了高效获取新证明的正确性标签,研究团队设计了自动化标签生成流程:

在最后两轮训练迭代中,这条全自动标注流水线已经完全替代了人工标注。后续的质量检查表明,自动生成的标签与人类专家的判断高度一致。

在这个领域,DeepSeek并不孤单。
谷歌DeepMind的Gemini Deep Think也是刚达到IMO金牌水平的顶尖选手。
两者的对比非常有意思:
DeepMind像是拥有无尽资源的贵族,其实力毋庸置疑,在某些高级基准测试(如IMO-ProofBench Advanced)上依然保持领先。
DeepSeek则像是半路杀出的天才少年。根据DeepSeek的论文,他们的V2模型在基础测试集(ProofBench Basic)上已经反超了Gemini Deep Think,并且在公开的竞赛题目上展现出了惊人的统治力。

更重要的是,DeepSeek将这一技术路径开源并详细披露了训练方法。
这为全世界的AI研究者提了个醒:通往AGI的路上,自验证可能比单纯堆算力更重要。

这一令人惊叹的成绩背后,是DeepSeekMath-V2在实验中展现出的某种「反直觉」的进化特征。

如果剥离掉所有复杂的反复思考和验证过程,只看模型的「第一直觉」——也就是所谓的One-Shot能力,DeepSeekMath-V2依然表现出了统治级的实力。
研究团队构建了一个包含代数、几何、数论、组合和不等式五大类难题的内部测试集CNML(难度对标中国高中数学联赛)。
在这个竞技场上,DeepSeekMath-V2与目前市面上最强的两大推理模型——OpenAI的GPT-5-Thinking-High和谷歌DeepMind的Gemini 2.5-Pro进行了正面硬刚。
结果如图所示:

DeepSeekMath-V2并不是险胜,而是完全胜利:
代数:远超GPT-5和Gemini;
几何:得分几乎是Gemini 2.5-Pro的三倍;
数论与组合:同样稳稳占据第一梯队。
这说明,即使不给模型「多想一会儿」的机会,它的底座能力已经极其强悍。

真正让DeepSeekMath-V2与众不同的,是它在连续修正实验中的表现。
在面对IMO候选题(Shortlist)这种级别的难题时,模型往往无法一次性写出完美的证明。
实验显示,如果允许模型进行「自我验证」——即生成答案后,自己挑毛病,然后带着问题重新生成,奇迹就发生了:
初始状态(迭代1次):模型的平均得分为0.15。
反复思考(迭代8次):当允许模型最多进行8次「自我修正」后,证明的质量分数飙升到了0.27。

更有趣的是,如果让模型从自己生成的32个解法中挑一个最好的(Best@32),它的评分准确度极高,得分直接跃升至0.42。
这证实了一个关键点:模型不仅能改错,而且非常有自知之明,它清楚地知道自己哪个答案是最好的。

前文提到的普特南数学竞赛118分(接近满分)的「神迹」,并非仅靠运气,而是得益于一种「高算力搜索」(High-Compute Search)策略。
DeepSeek团队在实验中采用了一种极端严苛的测试方式:
1.海量候选:对每道题初始生成64个候选证明。
2.地狱级验证:为每一个证明生成64个独立的验证分析。
3.优胜劣汰:只有那些能通过所有64次验证的证明,才会被认为是「完全可信」的。
正是这种「千锤百炼」的策略,让模型解决了IMO 2025中6道题里的5道,以及在CMO 2024中拿下金牌水平。
实验数据还揭示了一个有趣的现象:对于那些它没做出来的题,模型通常能准确地找出自己证明中的漏洞;而对于做出来的题,则是真真切切地通过了所有考验。
这是「LLM可以被训练成可靠的数学验证者」这一假设的有力实证。

DeepSeekMath-V2的成功告诉我们,AI正在从「模仿人类说话」进化到「模仿人类思考」。
真正的思考,往往伴随着自我怀疑。
当我们看到AI开始在输出最终结果前,懂得停下来,对自己说一句「这看起来不太对,我再算一遍」时,那才是它真正超越工具属性的时刻。
真正的智慧,不仅在于瞬间给出答案,更在于拥有推翻自己的勇气与能力。


内容中包含的图片若涉及版权问题,请及时与我们联系删除


评论
沙发等你来抢