技术报告:LORE: A Large Generative Model for Search Relevance (https://arxiv.org/abs/2512.03025)
一、概览
技术报告:LORE: A Large Generative Model for Search Relevance (https://arxiv.org/abs/2512.03025)
一、概览
电商搜索场景中,用户体验是第一优先级。只有确保搜索结果满足用户的搜索需求,才能赢得用户的长期信赖,这是电商平台赖以生存的根本,也正是实现健康、可持续商业化的基石。然而,相关性判别需要准确理解用户多样且模糊的搜索意图,并将其与复杂的商品信息进行匹配,这本身极具挑战性。
以往,受限于传统技术瓶颈,相关性管控始终未能解决这一难题,陷入了一个结构性死结:为了保障体验进行管控,却因判别不准而“误伤”合规广告;为了维持营收放松管控,又会导致体验受损。这种困境,往往造成“体验提升即营收下跌”的被动局面,成为制约搜索广告高质量发展的核心瓶颈。
为了破局,过去一年,我们以自研生成式相关性大模型LORE(Large Generative Model for Search Relevance)为核心变量,对相关性体系进行了全方位重构,实现了历史性转折:
大模型引入前:传统技术的被动局限期(2024年以前)
受限于传统模型的语义理解与推理能力不足,相关性判别能力不足,难以应对复杂的搜索场景。面对体验与营收的结构性矛盾,我们往往被迫在二者之间做零和博弈:要么牺牲体验保营收,要么牺牲营收保体验,长期处于一种被动应对的局面,难以实现协同发展。大模型引入后:大模型驱动的体验营收双赢期(2024至今)
LORE的建设带来了质变。首先,我们通过夯实电商通识基座、利用CoT攻克复杂语义推理、引入多模态并实现与业务标准的深度对齐这关键三步,成功构建了比肩人类专家的判别能力,奠定了破局的能力基础。其次,基于这一基础,我们建立了全链路量化诊断体系,首次将营收影响精准拆解为“错误拦截导致的非必要损失”和“正确管控带来的必要代价”。这一归因拆分,让我们得以剥离干扰,业务上聚焦优化因技术局限而造成的“非必要损失”。最后,我们通过系统重构,将管控重心战略性地前置至上游海选环节,并配合精细化的算力分层运营,实现了相关性职能从单一“拦截者”向“供给优化者”的根本转变。这一变革在准确过滤无关广告的同时,大幅提升了相关广告的供给数量(+32%),有效提高了高质量广告的竞价密度,从而抵消了管控带来的负向影响,使得体验优化稳定实现双赢,迈入共同增长的新时代。
强大的相关性判别能力是实现体验与营收双赢的基石。然而,电商场景中Query需求的千变万化、商品属性的错综复杂,以及判定标准的精细入微,传统判别技术在应对上述高维挑战时已显现出能力边界。这一现实迫使我们跳出原有框架,寻求范式级别的技术跃迁。
我们选择了All in 大模型,开启一场以生成式相关性大模型为核心的能力重构之旅。要实现这一目的,首先需要系统性地解构相关性任务,分析建模挑战的来源,从而有的放矢。
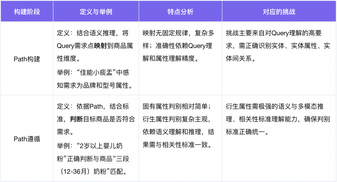
相关性任务的本质是构建从Query需求到商品供给的通路(Path)。判别难度取决于这条通路的复杂程度,我们将其解构为三个维度:
商品理解:商品理解是相关性判别的基石。由于Query侧需求表达的多样性,要求我们必须做到全面感知并准确理解商品的所有属性信息。

Query理解:精准解析用户的真实需求。这一过程旨在从用户多样化、非结构化且伴有噪声的输入中抽丝剥茧。

Path建模:连接需求与供给的桥梁。其本质是在理解双端的基础上,规划并遵循一条从用户意图到具体商品的匹配路径,难度取决于 Query 的复杂度和目标属性的性质。

基于上述解构分析,胜任体验优化需求的相关性判别能力,必须具备以下能力:
通识与深度领域知识理解能力:能够正确识别和理解用户 Query 中复杂多样表述(如口语词、专业术语、下位词等)背后的真实需求点。
推理能力:能够结合上下文和电商领域知识进行逻辑推导,准确把握 Query 与商品信息之间的潜在冲突或隐式匹配。
多模态理解能力:能够精准识别和理解商品图片中的关键视觉元素(如款式、风格、材质),并与文本需求进行跨模态对齐与一致性判别。
相关性标准对齐能力:理解并内化复杂的业务相关性标准,结合领域知识,对各类疑难 Case 和边界情况做出符合业务规范的准确判定。
综上分析,体验优化并非传统的词匹配和浅层模型可解决,为了让大模型真正胜任复杂的电商相关性判别任务,LORE的技术演进并未止步于简单的SFT应用,而是围绕“知识-推理-对齐”三个维度,经历了一场从基座夯实到智能体进阶的深度技术征程。
Phase 1: 夯实基座——通识与电商领域知识的注入(Knowledge)
应对挑战: 这一阶段首要解决的是Query理解中因缺乏领域“常识”导致的实体识别错误(如无法识别“小痰盂”为镜头),以及基础的商品固有属性理解问题。
技术方案: 我们构建了大规模高质量电商图谱数据,通过In-Context Learning(ICL)将知识注入模型,赋予模型基础的电商认知,填补了知识短板。
阶段成果: 大模型作为高准确率的离线辅助角色,成功建立了高效的标注Copilot体系和Badcase监测机制。
Phase 2: 深度推理——思维链攻克复杂语义推理(Reasoning)
应对挑战: 随着基础问题解决,核心矛盾转移到更复杂的Query意图识别(如存在歧义、隐喻)和Path构建中的深层语义推理挑战。简单的指令遵循已无法应对这些需要多步逻辑判断的难题。
技术方案: 我们重点引入了思维链 (Chain-of-Thought, CoT) 技术。不仅要求模型给出判断结果,更强制其输出“先识别复杂实体与意图,再分析属性约束,最后完成Path比对”的完整推理路径,显著提升了复杂Query的判别准确率。此外,建立了基于难例挖掘的数据合成引擎,实现定向爆破。
阶段成果: 创新地提出基于CoT的多维度知识蒸馏体系(详情可点击该文章了解WWW'25 | 大模型深度赋能搜索广告:相关性大模型多维知识蒸馏),将大模型的深度推理能力高效迁移至在线小模型,实现了复杂语义场景下在线体验的显著提升。
Phase 3: 融合对齐——多模态理解与标准对齐(Alignment)
应对挑战: 进入深水区,我们直面最棘手的两大挑战。一是商品衍生属性理解中对于视觉信息的高度依赖(用户对图文不符零容忍);二是Path遵循过程中,判别结果必须严格符合包含大量细则、细致且客观的业务标准。
技术方案:
多模态理解升级: 全面升级至Qwen-VL基座,打破单一文本局限,让模型能像人一样“看懂”商品图片,解决视觉相关性难题。
标准显式对齐: 采取“显式学习+强化推理”路径。首先,将业务细则和判例显式建模入CoT推理路径中,通过SFT让模型理解规则逻辑;随后,引入强化学习,重点提升模型在复杂场景下灵活运用规则进行Path判定的泛化推理能力。
阶段成果: 突破了算力瓶颈,通过高频缓存与长尾实时推理结合的机制,实现大模型判别能力的直接上线,推动在线相关性体验迈上新台阶。

拥有了强大的大模型判别能力只是第一步,如何将其高效地注入到高并发、低延时的搜索广告链路上,充分释放其红利,是另一重巨大的挑战。我们基于以下核心战略判断进行了系统重构。
1. 战略核心:相关性管控重心的前置化转移
回归广告系统的第一性原理:相关性的核心目的,不应仅仅是在链路末端(精排/竞价)拦截不相关广告,而更应该是在尽可能靠前的上游链路(海选/粗排)最大化相关广告的供给数量。这一架构变革,从根本上解决了”拦截“与”供给“的矛盾。
过去受限于模型能力,我们只能在下游做”减法“。现在得益于大模型的高准判别能力,我们有底气在海选阶段做”加法“和精细化的”过滤“。通过架构重构,我们将强相关性判定能力前置,在源头过滤不相关供给,这直接带来了进入精排参竞环节的相关广告数大幅提升(+32%)。这不仅提升了用户体验,更提高了高质量广告的竞价密度,为商业化策略优化创造了巨大的空间,是实现双赢的物理基础。
2. 算力分层:极致分配的流量精细化运营
最强的大模型能力往往意味着最高的算力消耗。为了在有限算力、延时约束下,实现能力覆盖,我们设计了分层的算力分配体系,实现算力资源效能的最大化:
头部高频流量(Head QI): 构建基于大模型的离线预计算与在线即时缓存 (Cache-aside) 机制。对于高频查询和商品对,实现计算结果的即时复用,几乎零延时零算力获取专家级判断。
长尾疑难流量(Hard Query): 针对大模型擅长的复杂推理场景,部署大模型实时推理服务,确保对长尾、低频及新发需求的精准理解和匹配,但这部分流量占比小,算力可控。
腰部常规流量: 采用基于大模型蒸馏的高性能小模型。将大模型的知识迁移到轻量级模型中,在保障高QPS和低RT的同时,维持接近大模型水准的判别能力。
回顾历程,我们以大模型为核心变量,完成了搜索广告相关性技术体系的范式重构,历史性地解决了体验与营收的结构性矛盾。核心路径如下:
核心认知解构: 深刻洞察相关性任务本质,将其解构为“商品理解、Query理解、Path建模”三大维度,明确了对通识知识、深度推理、多模态理解及标准对齐的能力要求。
技术分阶演进:围绕“知识-推理-对齐”主线,坚定推进三阶段能力建设。从夯实电商认知基座,到CoT攻克复杂语义,再到多模态融合与业务标准对齐,成功构建了“懂电商、会推理、守规则”的相关性智能体。
系统架构重构: 通过管控前置化转移与算力精细化分层,高效释放大模型红利,显著提升优质供给,推动搜索广告迈入体验与营收协同增长的新时代。
展望未来,我们将持续拓展大模型在相关性领域的应用边界,重点聚焦三大方向:
从“被动判别”走向“主动优化”:跳出单一判别视角,利用大模型的生成与推理能力,主动参与广告创意生成与商品属性补全优化。推动相关性能力从下游拦截向上游供给侧延伸,从源头提升人货匹配效率。
算法进化反哺标准体系:持续打磨大模型判别能力,致力于实现从“比肩”到“超越“人类专家的目标。通过模型高置信度判别,反向辅助定位标准模糊地带,推动标准的完善与统一。以此构建更客观的评价体系,并通过标准迭代驱动数据质量提升,持续推高模型能力上限。
基建效能的极致化运营:深化算力精细化分层运营能力。依托更精准的Query理解与流量划分技术,在保障用户体验的前提下,动态寻求体验与算力的最优平衡 (Trade-off),实现算力资源效能的极致化。
🏷 关于我们
阿里妈妈搜索广告相关性团队肩负着保障亿万用户搜索体验、实现健康商业化变现的重任,是集团核心营收部门的基石。在大模型时代,搜索相关性是与大模型技术天然深度融合的最佳战场,这里有海量的数据、绝佳的应用场景和充足的挑战与计算资源等你来发挥。我们诚邀渴望站在技术前沿的你加入,利用大模型重塑搜索广告,一起创造新的历史!
📮 简历投递邮箱:shuqian.zh@taobao.com

也许你还想看
关注「阿里妈妈技术」,了解更多~

喜欢要“分享”,好看要“点赞”哦ღ~
内容中包含的图片若涉及版权问题,请及时与我们联系删除


评论
沙发等你来抢