
导语
在科研世界中,无论你研究的是人工智能、生物信息、网络科学,还是物理与工程,几乎所有复杂系统的建模与推理都指向同一种底层语言——线性代数。它不仅是计算公式的集合,更是一名科研人理解“结构”、刻画“变换”、判断“稳定性”、提取“信息”的基本思维框架。本课程以系统科学的视角重新解构线性代数,带你越过技巧、直达本质,在跨学科的真实问题中建立起科研必备的数学基石。
集智学园联合清华大学数学博士诸葛昌靖老师开设「线性代数:一名合格科研人的筑基课」,课程将于12月20日开启,现在加入可享早鸟价格。


集智主讲的进阶之路
集智主讲的进阶之路
在集智社区,学习从来不是一条单向的轨道,而是一张由问题、对话与协作织就的知识网络。本次课程主讲老师诸葛昌靖,正是这张网络中一个鲜活的节点。

诸葛昌靖,北京工业大学数学统计学与力学学院副研究员,清华大学数学博士,研究方向:计算系统生物学。致力于数学与生物医学的交叉研究,聚焦癌症的演化机制及放化疗、血液病、网络药理学及传染病等复杂生物医学问题的多尺度动力学建模与量化分析。
去年,他最初是以一名普通参与者的身份加入集智的读书会。在探讨复杂系统、认知科学和网络动力学的过程中,他逐渐意识到:“只有在科研中真正感受到需要用系统思维去建模的时候,才知道自己缺什么数学工具。”而集智恰好提供了这样一个环境——既有深入浅出的基础讲解,又有紧贴前沿的研究分享。更让他感到珍贵的,是社区里活跃的讨论氛围:“大家不只是听,而是真的在思考、提问、互相启发。很多报告之后的群聊,常常能延续出新的思路。”
这份“探险”的热情很快转化为贡献。凭借在数学基础和系统思维上的深厚积累,他在读书会中频频提出独到见解,引发热烈讨论。渐渐地,学员们开始“催更”:“能不能开一门数学基础课?我们想跟着你学系统科学用线性代数!”——这种来自同行和学习者的自发认可,成为他决定开设本课程的重要动力。

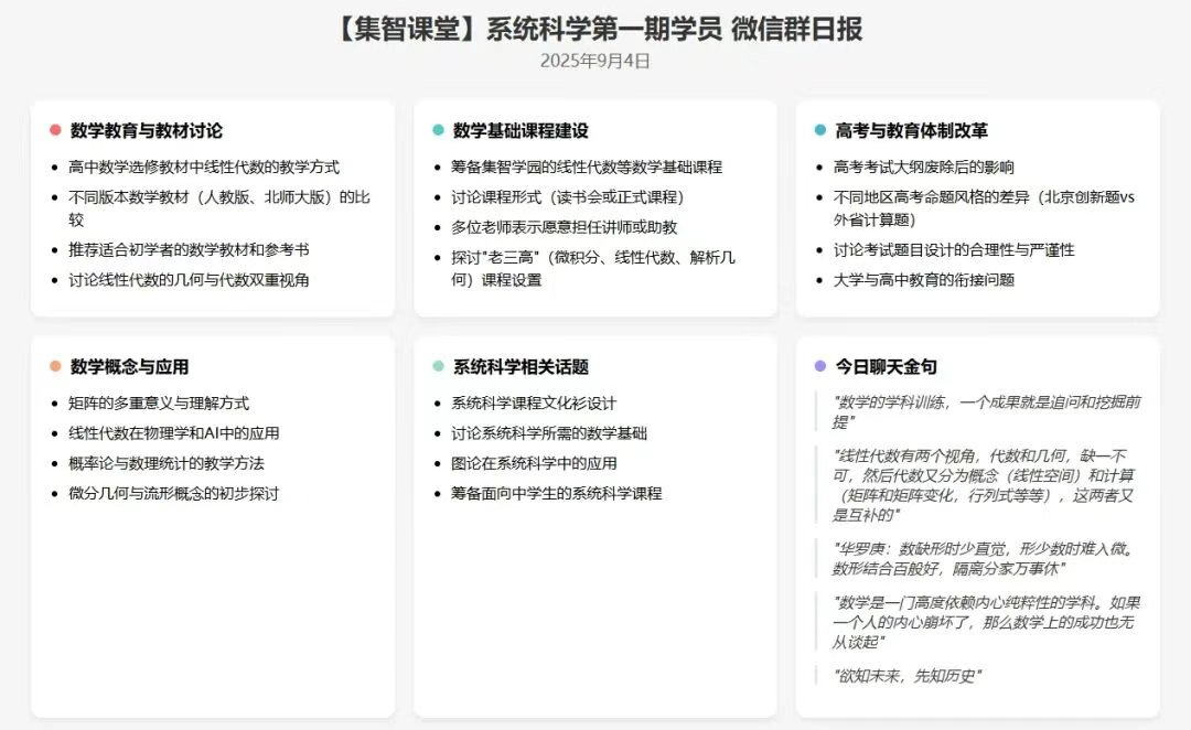
《系统科学前沿十讲:理解自然、生命与社会的复杂性》学员交流群总结
于是,诸葛老师完成了从“听众”到“讲师”的转变,正在精心筹备这门《线性代数》课程。而他的成长路径,恰恰体现了集智社区的一种独特学习模式:你可以在一场关于脑网络的读书会中遇到“Laplace矩阵”的概念,发现需要补足谱图理论;于是回看相关课程或发起讨论,在群友的帮助下厘清思路;掌握后,又带着新工具回到另一个关于多智能体系统的研讨中,提出自己的建模想法。
这种“问题驱动—互助澄清—实践迁移”的循环,并不依赖于身份或权限,而是源于社区成员之间的真诚交流与知识共享。在集智课程交流群只要你愿意提问、参与、贡献,就能在这个生态中找到自己的成长路径。

什么是线性代数
什么是线性代数
线性代数研究向量空间及其上的线性映射,是现代科学最通用、最具结构性的数学语言之一。它的核心对象——向量、矩阵、线性方程组、特征值与特征向量、内积空间——不仅是抽象的代数元素,更是描述状态、关系、变换、对称性与降维结构的基本工具。
在复杂系统、人工智能、神经科学、物理学等学科中,几乎所有关键问题都可以在某种线性框架中被重新表达,线性代数不仅是一门基础课程,更是理解现代科学方法论的入口。

线性代数中的关键思想
线性代数中的关键思想
线性结构:系统状态可叠加、可缩放,行为具有可预测性。
基与坐标:同一对象在不同视角下有不同表示,但本质不变。
秩与零空间:刻画信息的有效维度与冗余结构。
特征方向:系统长期演化的主导模式由特征值决定。
内积与正交性:赋予抽象空间几何意义,实现信号分离与降噪。
矩阵分解:将复杂关系拆解为简单成分,揭示潜在结构。
这些思想共同构成一种“系统观”:从局部逻辑出发,理解整体行为;从数据表象之下,挖掘结构本质。
课程主旨
课程主旨
本课程旨在通过深入讲解线性代数的核心概念与逻辑结构,结合系统科学思想,引导学生理解线性空间、矩阵运算、特征分解等基础知识的本质,并将这些抽象概念与现代跨学科应用(尤其是生物系统、数据分析、网络科学)紧密结合。
核心思想:逻辑深入、系统整体性、概念清晰、跨学科联系紧密、注重思维方法而非单纯计算。
课程目标
课程目标
逻辑理解
掌握向量空间、线性映射、矩阵及特征值等核心概念的逻辑结构
系统科学思维
理解线性代数的概念和方法在系统建模等问题中的意义和作用
跨学科应用能力
将线性代数应用于数据分析、生物系统建模、网络分析等实际问题
理解矩阵运算、特征分解、PCA、Laplace 矩阵等方法在跨学科系统中的意义
抽象思维与建模能力
培养从局部概念到整体系统的抽象思维能力
学会用线性结构分析复杂系统、数据结构及网络结构
数学思维训练
强化逻辑推理、证明思维及概念间的内在联系
通过案例和应用体会数学概念和方法在分析实际问题中的迁移与普适性
课程大纲
课程大纲

第一讲:游戏角色如何平滑变形?——线性映射与向量空间如何保持结构不变性

(图片来源:《极乐迪斯科》2019年TGA最佳独立游戏)
现代游戏图形并非逐像素“手绘”,而是通过线性代数描述物体的形状、旋转、缩放与空间关系。人物骨骼动画(Skeletal Animation)中,角色的肢体是由一组“关节矩阵”控制的;每次移动或旋转对应一次线性变换,并通过矩阵乘法将角色所有顶点一起变形。这种“一致性变形”保证角色不会被拉裂或扭曲。本质上,渲染管线中的 Model、View、Projection 三大变换,都遵循保持结构的线性映射规则。
本讲将带你从直观的3D图形变换出发,走进抽象的向量空间,理解“线性”为何意味着可叠加、可缩放、可预测。这不仅是计算机图形学的基础,更是我们描述任何复杂系统状态与演化的起点:因为只有先理解“不变的结构”,才能真正驾驭“变化的世界”。
本讲内容:线性空间与线性映射(上)
应用:从图像压缩到数据降维、游戏中的角色变换
向量概念(线性代数为什么叫“线性”)
线性变换、“线性”与结构保持性的概念
线性相关性、向量组的秩、空间的基与维数的代数刻画
自由度与约束关系Ⅰ
矩阵的概念初步
概念解析:向量不仅是箭头,也可以是任意“可线性叠加”的对象:图像、信号、参数、概率分布乃至文本嵌入。在机器学习中,向量空间被用来表示特征,而线性结构允许我们对特征做插值、叠加、投影等操作——这是所有特征工程方法得以成立的基础。
第二讲:人耳如何分离不同音调?——内积与正交分解如何实现信号解耦

人耳能分辨千变万化的声音,不是因为它记录了所有波形细节,而是因为它将复杂声波分解为不同频率的“纯净音”。这种能力的背后,是一种赋予空间“长度”与“角度”的数学结构——内积。本讲将揭示内积如何让抽象向量拥有几何意义,如何通过正交分解提取信号本质,并引出无穷维函数空间这一强大框架。你会发现,从语音识别到量子力学,内积空间正是系统“感知”与“区分”信息的数学基础。
内积空间是为抽象向量赋予“几何属性”的数学框架。通过内积运算,我们可以定义向量的长度(模)、向量间的角度,进而区分向量的“方向”差异。两个向量正交(内积为0),意味着它们在几何上垂直,代数上互不干扰——这正是人耳分辨不同频率声音的数学本质:不同频率的声波对应函数空间中的正交向量,内积为0保证了信号间的可区分性。而傅里叶变换,就是将复杂信号分解为正交正弦函数组的线性运算。本节主要讲内积空间,并介绍公理化方法。通过线性空间例子,说明线性空间也可以是无穷维的。
本讲内容:线性空间与线性映射(下)
实际应用:从耳朵识别频率引出内积(能量)的概念、Fourier 变换信号处理
内积空间的定义、内积的数学意义:长度、角度、正交性
“代数”与“证明”:公理化方法的逻辑思维与数学的用处
内积与线性相关性、正交化
线性无关的优点与缺点、标架
数学应用:微分方程的解(常微分方程、偏微分方程)、积分作为内积
无穷维内积空间(Hilbert空间)举例:函数空间、泛函、对偶空间
无穷的维数以及无穷求和的性质
概念解析:(引自grok) 耳朵听到声音的生理机制:人类耳朵感知声音时,声波首先通过外耳和中耳转化为机械振动,然后传入内耳的耳蜗(cochlea)。耳蜗内充满液体,并含有基底膜(basilar membrane),其上分布着毛细胞(hair cells)。基底膜的不同部位对特定频率的振动敏感:高频声音刺激耳蜗基底部,低频声音刺激顶端。这种频率选择性类似于一个滤波器组,将复杂声音信号分解为单一频率成分,从而实现“听觉频谱分析”。这一过程被称为“位置-频率映射”(place-frequency mapping)。
第三讲:Transformer如何计算注意力?——矩阵乘法如何编码信息关联与变换

当今AI领域的Transformer模型(如GPT、BERT),能实现文本生成、图像识别、多模态对齐等复杂任务,其核心并非复杂的神经网络结构,而是一连串矩阵乘法。以注意力机制为例,模型通过Query、Key矩阵计算不同单词的关联权重,再通过Value矩阵聚合信息——这一过程本质是用矩阵表示“信息关联”,用矩阵乘法实现“信息编织”。矩阵已成为AI系统处理关系、传递信息的通用工具。
矩阵的本质是线性映射的具象化表示——当两个线性空间的基确定后,每个线性映射都唯一对应一个矩阵,矩阵的运算则对应线性映射的复合。本讲将从注意力机制出发,展示矩阵如何表示用户偏好、多模态对齐乃至社交网络,并深入探讨坐标变换背后的哲学——同一系统在不同视角下呈现不同面貌,而矩阵正是连接这些视角的桥梁。理解这一点,你就掌握了现代数据科学的通用语法。
本讲内容:
1、线性映射的表示:矩阵
实际应用:网络(图)的表示、计算机图形学中的世界坐标、局部坐标和观察者坐标及其相互转换。
数学应用:线性方程组
矩阵的相等
向量组与矩阵的关系、用矩阵表示线性映射、坐标变换
线性变换与坐标变换:不同基下同一个线性映射的不同表示形式、物理中的坐标系
单位矩阵
2、矩阵运算
实际应用:生物信息学中的解卷积、图的连通性
矩阵乘法定义
矩阵乘法与线性映射的复合
3、方阵的特殊运算
逆矩阵
行列式与积分换元公式
三维空间中的叉乘
概念解析:注意力机制的 Query–Key–Value 结构本质是一组线性映射:Query 表示“我在关注什么”Key 表示“每个信息点携带的标签”,Value 表示“信息本身”。通过矩阵乘法
,模型计算Query与Key的相似度,得到注意力权重;再通过权重与 Value 线性组合达到“信息提取”的效果。这整个过程是严格的线性代数操作,不涉及复杂非线性。
第四讲:大模型为何能压缩参数?——信息重构、信息冗余及其有效维度

LLaMA、Qwen等大语言模型的权重矩阵包含数十亿参数,但其中大量参数对应冗余信息——比如不同参数可能编码相同的语义特征。保留所有参数,不仅会增加存储和计算成本,还可能导致模型“记混”无关细节。同样的问题也出现在自动驾驶车辆的传感器上,令人意外的是,传感器越多,环境感知越全面,实际中却可能出现“信息冗余”,传感器并未提升感知能力,反而可能导致系统因数据冲突而“产生幻觉”,发生诸如误判障碍物位置等错误。
大模型的“低秩适应”性以及传感器所要求的数据的“有效性”,都是需要通过筛选核心特征、剔除冗余信息,唯有此才能实现高效部署,这种“选择性遗忘”的能力,根源在于线性方程组解空间的结构特性以及“秩”的概念。
线性方程组Ax=b的解空间由“特解”和“齐次解”构成,齐次方程组Ax=0的解空间(零空间)与矩阵A的值域(所有Ax构成的空间)共同揭示了信息的传递规律:值域是矩阵“能传递的有效信息范围”,零空间是“无法传递的冗余信息范围”。本讲将揭示秩–零度定理如何精确刻画信息的保留与丢弃:值域承载有效信号,零空间容纳冗余噪声。从大语言模型的低秩适应,到基因表达中的功能模块,这一原理告诉我们——真正的智能,不在于记住一切,而在于知道什么可以安全地忘记。PCA正是基于秩–零度定理,在保留主要方差的同时实现降维,本质是寻找最优低维子空间逼近。
本讲内容:
1、线性方程组的概念
实际应用:有限元、SVD与信息压缩
低阶线性方程组的几何意义
线性方程组的代数意义
线性方程“解”的逻辑
2、高斯消元法
高斯消元法及其意义
矩阵的秩
矩阵分解初步:LU分解、逆矩阵表示解方程的过程
3、解空间的结构
解空间、零空间、值域空间
秩-零度定理及证明和解释
自由度与约束关系Ⅱ
特殊情况:克莱姆法则
4、矩阵的初等变换总结
线性方程组、矩阵、向量的交织
线性无关性与秩的三种描述
概念解析:大语言模型的权重矩阵常呈现“低秩近似”:它们的奇异值呈指数衰减,说明有效信息集中在少数方向。LoRA(Low-Rank Adaptation)正是利用这一结构,通过引入两个小矩阵分解ΔW=B来表达“新增知识”,无需修改完整权重。
第五讲:系统长期行为由什么决定?——特征值如何刻画稳定性与主导模式

谷歌早期的PageRank算法通过网页链接关系判断重要性,网页的排名不会因短期链接变化而剧烈波动,而是逐渐收敛到稳定值;桥梁在特定风速下会发生共振,最终可能坍塌;种群数量在自然环境中会维持在相对稳定的范围,这些系统的长期行为,都由一组固定的“特征值”决定。特征值就像系统的“基因”,标识出内在的稳定方向与演化速率。
特征值与特征向量的定义Ax=λx,直观反映了线性变换的“不变方向”——向量v经变换后仅缩放λ倍,方向不变。这一性质决定了系统的长期行为:若特征值λ的绝对值小于1(或实部小于0),系统会收敛到稳定状态;若λ的绝对值大于1(或实部大于0),系统会发散(如失控的振动);若λ的绝对值等于1,系统维持稳态(如马尔可夫链的平稳分布)。本讲将通过PageRank、生态模型和工程共振案例,展示特征值如何成为判断系统稳定性的标尺。你将看到:一个负实部的特征值,可能是生命稳态的保障;而一个接近1的主特征值,则可能成就一个搜索引擎帝国。
本讲内容:
1、特征值与特征向量的概念
实际应用:谷歌的PageRank搜索算法、马尔可夫链长时间行为、Leslie 矩阵与种群建模
数学应用:动力系统稳定性、矩阵级数
特征值分解意义
特征值、特征向量的定义
2、特殊矩阵的特征值
Perron–Frobenius 定理
对称矩阵的定义与意义
对称矩阵的特征值
3、广义的内积、特征值
矩阵定义的内积
无穷维空间中算子的“特征值”
秩-零度定理
概念解析:线性动力系统xt+1 = Axt的解可写为At x0。当矩阵对角化后:
,其中 Dt的演化完全由特征值λt决定。这意味着:∣λ∣<1 → 收敛,∣λ∣=1 → 持续震荡,∣λ∣>1 → 发散。所有工程中的“稳定性”判据,都来自这一机制。
第六讲:AI绘画如何表示“戴帽子的猫”?——奇异值分解(SVD)如何构建语义潜在空间

Stable Diffusion等AI绘画模型能根据“戴帽子的微笑猫”这一文字描述生成图像,核心在于它能将“帽子”“微笑”等抽象语义转化为数学向量。模型并非直接处理像素,而是先将图像映射到一个低维“潜在空间”,其中每个维度对应一种语义特征(如“表情”“服饰”)。这种将高维数据转化为低维语义表示的能力,依赖于奇异值分解(SVD)技术,它能从复杂数据中提取核心特征,构建语义与图像的关联。
矩阵分解是将复杂矩阵拆分为简单矩阵乘积的过程,其核心价值是“提取核心信息”。本讲将揭示SVD如何实现信息压缩、语义解耦与潜在表示,并探讨当系统不可对角化时,Jordan标准型如何描述更复杂的动态行为。在这里,降维不仅是技术,更是对世界进行抽象建模的艺术。
本讲内容:
1、子空间与矩阵特征分解
实际应用:图像处理与SVD、矩阵分解的威力
矩阵类型及性质
Hamilton-Cayley定理
2、矩阵分解
秩1矩阵、SVD分解与特征值
QR 分解、Krylov 子空间方法
3、应用
最小二乘法、矩阵可逆的“程度”的定量刻画、条件数
SVD做为一种粗粒化方法
滤波、图像模糊
概念解析:任意矩阵A可写为
,其中奇异值从大到小排列。保留最大的几个奇异值,就能获得对矩阵最好的低秩逼近(Eckart–Young 定理)。AI 绘画模型的“语义空间”就是高维向量的低秩主方向,语义特征如“猫”、“微笑”、“帽子”对应奇异向量方向。
第七讲:大模型能“推理”吗?——形式逻辑如何界定数学证明与统计模仿的边界

当我们问ChatGPT“证明有无穷多个素数”时,它能输出一段结构完整的证明文字;但当我们提出“用2=1证明哥德巴赫猜想”时,它可能无法识别其中的逻辑矛盾,仍尝试生成“证明”。这一现象揭示了AI推理的本质:它基于训练数据中的统计模式匹配生成文本,而非遵循严格的形式逻辑规则。要区分“真正的推理”与“模式模仿”,需回归数学的逻辑根基——命题演算与一阶逻辑。
形式逻辑通过“语法-语义-推理”三重结构构建严谨性:语法定义命题的符号规则与推理形式,不依赖具体内容;语义通过“模型”定义命题的真假,同一命题在不同模型中可能有不同真值;推理则是从公理出发,通过有效规则推导定理的过程。本讲将带你回到数学的根基——命题逻辑与一阶逻辑,探讨什么是严格的证明、什么是模型的真值。我们将反思:为何向量空间能取代欧氏几何成为现代科学的语言?又为何AI在反事实推理面前依然脆弱?通过这场逻辑之旅,你将明白:真正的系统思维,不仅需要计算能力,更需要对概念、定义与演绎链条的敬畏。
本讲内容:
1、命题演算(语法)
命题的结构
推理、证明的本质
2、一阶逻辑(语义)与几何基础
量词
命题“为真”的意义、命题逻辑
几何基础:解析几何和向量空间如何取代物理直觉的几何
数集构造:自然数、有理数、实数
3、数学基础对应用数学的启发
数学模型的意义
数学模型的能力范围
第八讲:线性代数如何成为通用建模语言?——跨学科应用案例

脑机接口的“意念解码”、社交网络的“社群发现”、单细胞生物学的“命运轨迹绘制”,这些看似无关的前沿领域,实则共享同一套线性代数语言:它们都需处理高维数据、提取核心特征、分析系统稳定性,而子空间、线性映射、特征值、矩阵分解等概念,正是解决这些问题的通用工具。本讲通过三大应用场景,整合课程核心知识,展现线性代数的系统思维价值。
应用一:脑机接口如何“读心”?——信号的解码
Neuralink等脑机接口设备采集的脑电信号是高维时间序列。通过Fourier变换将其映射到频域(无穷维内积空间),再用PCA提取关键成分,最终用SVM分类用户意图。整个流程是线性代数在生物信号处理中的完美体现。
PCA:回顾概念、举例、可视化
SVM:算法概览及应用示例
Fourier变换:无穷维线性空间中的应用,卷积、滤波、信号降噪、图像压缩
应用二:社交平台如何发现“隐形社群”?——网络结构的谱分析
微信、微博通过构建用户互动图,计算其Laplace矩阵的特征值与特征向量(图傅里叶基),实现社区自动划分。最小非零特征值(代数连通度)反映网络鲁棒性,而特征向量符号变化揭示群体边界。
Laplace 矩阵定义与谱性质
图傅里叶变换
应用示例:聚类、社区检测、信号传播
矩阵扰动与灵敏度分析简介(Weyl 不等式、Davis–Kahan 定理)
应用三:单细胞测序如何绘制生命图谱?——细胞命运的动力系统建模
单细胞RNA-seq产生百万级基因表达向量。通过PCA降维、Laplace eigenmap构建细胞状态流形,再用线性动力系统建模分化路径。基因调控网络的稳定性分析则依赖特征值实部符号——线性代数成为解读生命程序的语言。
反馈系统与控制:稳定性、可控性、可观测性、Kalman 滤波
单细胞数据分析:降维、可视化及轨迹推断中的线性代数
网络生物学与分子互作网络:功能模块发现、网络的粗粒化
课程信息
课程信息
课程适用对象
数学基础扎实,希望理解线性代数本质及系统应用的学生
对生物信息学、系统生物学及复杂系统科学感兴趣的跨学科学习者
希望在数据科学、机器学习、网络分析、系统建模领域应用线性代数知识的人
对逻辑、抽象思维和系统思维有兴趣的公众学习者
学完将收获
系统建模的底层思维
核心概念的深层把握
从线性视角看复杂系统
跨学科迁移能力
抽象与几何的统一思维
问题驱动的学习习惯
共创任务
共创任务
为了鼓励学员深度参与、积极探索,形成系列化知识传播成果,构建课程知识共建社群。我们设立了激励机制,让您的学习之旅充满收获与成就感。课程以老师讲授内容为主,在每期课程结束后,我们会发布课程共创任务,学员通过完成共创任务可以加深对课程内容的理解,在完成共创任务后,学员也可以获得积分奖励,积分可用于兑换其他读书会课程、实物奖品。
本期课程的共创任务为字幕任务,具体内容为在每期课程录播上线集智学园后,人工校对AI识别的课程视频字幕,字幕任务的流程和要求参见档案《字幕工作流程》
招募课程助理
招募课程助理
付费报名课程后联系助教申请课程助理(《系统科学前沿》第一期学员优先)。
成为正式课程助理并完成任务后,在课程结束时退还全额学费。
报名须知
报名须知
课程形式:腾讯会议,前两课线上同步直播,集智学园网站录播,部分课程设置线下课。
课程周期:2025年12月20日-2026年2月14日,每周六晚19:30-21:30进行。
课程定价:前两节课程免费,全部课程原价599,早鸟价479(8折特惠)
付费流程
付费流程

课程链接:https://campus.swarma.org/course/5657
扫码付费;
课程页面添加学员登记表,添加助教微信入群;
课程可开发票。
「系统科学前沿」系列课程


内容中包含的图片若涉及版权问题,请及时与我们联系删除


评论
沙发等你来抢