DRUGONE
心血管信号(如光电容积描记信号 PPG、心电信号 ECG 和血压信号 BP)在生理上高度相关,共同反映心血管系统的健康状态。然而,由于可穿戴设备噪声大、信号中断频繁,以及侵入式测量带来的负担,这些信号在实际中往往难以被联合利用。研究人员提出了一种统一的多模态生成框架 UniCardio,基于扩散模型与 Transformer 架构,在单一模型中同时实现低质量信号修复与缺失信号合成。结果表明,该方法在多种生成任务和下游健康监测应用中均优于现有任务特定模型,展示了面向智能医疗的实用价值。

心血管疾病是全球主要死亡原因之一,对连续、实时监测提出了迫切需求。当前常用的心血管信号各具优势,但也存在明显局限:
PPG 易受运动和环境噪声干扰;
ECG 依赖精确电极布置,可穿戴性有限;
BP 多依赖侵入式测量,难以长期监测。
既有研究通常针对单一任务(如去噪、插补或特定模态转换)分别设计模型,未能充分利用不同信号之间的互补信息,限制了模型泛化能力和应用范围。

图 1|心血管信号的实时监测与诊断。
方法概述:UniCardio 框架
UniCardio 将多种心血管信号视为同一潜在生理过程的不同观测模态,通过统一扩散 Transformer 对其多模态条件分布进行建模,从而在一个框架中覆盖多种生成任务。
核心设计包括:
模态特异编码器与解码器:分别提取不同信号在多时间尺度上的特征;
带任务特异注意力掩码的 Transformer:精确控制不同模态间的信息流动;
持续学习训练范式:逐步引入条件模态数量不断增加的生成任务,避免灾难性遗忘。

图 2|模型结构与训练范式。
多功能心血管信号生成能力
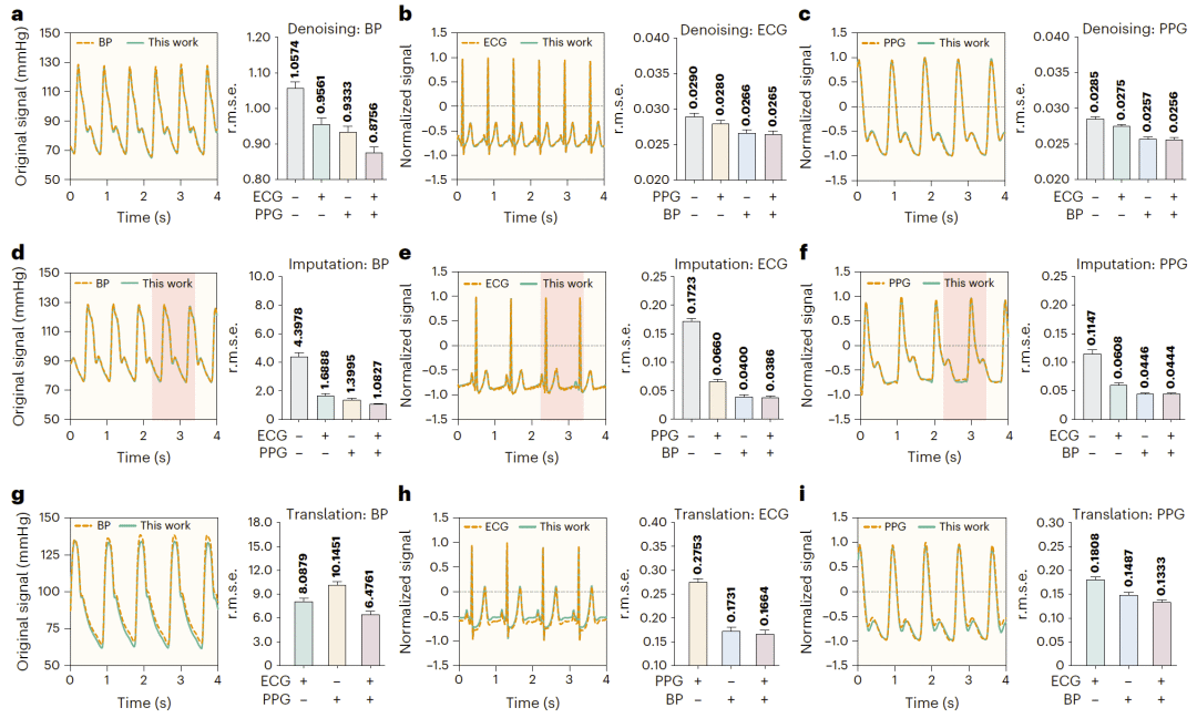
研究人员系统评估了 UniCardio 在三类代表性任务中的表现:
去噪:从噪声污染的原始信号中恢复高质量信号;
插补:重建因传感器中断而缺失的信号片段;
模态转换:利用一种或多种信号合成目标模态信号(如 PPG→ECG、PPG→BP)。
结果显示,UniCardio 在不同任务和不同模态组合下均能生成与真实信号高度一致的波形,并且随着可用条件模态的增加,生成质量进一步提升。

图 3|多功能生成任务的整体性能评估。
下游健康监测应用
为了验证生成信号的实用性,研究人员将 UniCardio 应用于多种下游任务,包括:
心电异常(如 ST 改变、心肌肥厚)的检测;
房颤等心律失常的识别;
心率与血压等生命体征的估计。
在多种公开数据集上,基于 UniCardio 生成信号的诊断性能可达到甚至接近使用真实高质量信号的水平,显著优于直接使用噪声或不完整信号。

图 4|多功能生成辅助的心血管应用示例。
可解释性与临床相关性
UniCardio 生成的心电信号能够清晰保留典型病理特征,如 ST 段异常、T 波倒置和房颤特征,并通过临床专家验证。这种逐步去噪与重建的生成过程,也为人类专家理解模型行为提供了可解释性支持。

图 5|典型心电异常的可视化展示。
讨论与展望
UniCardio 展示了在统一框架下整合多模态心血管信号的潜力,为实时健康监测和 AI 辅助诊断提供了新的技术路径。其优势不仅体现在生成质量上,也体现在参数效率和推理速度上,使其具备在可穿戴设备中部署的可行性。
未来,随着更大规模、多模态数据的引入,该框架有望进一步拓展至个性化监测和更复杂的临床场景。
整理 | DrugOne团队
参考资料
Chen, Z., Miao, Y., Wang, L. et al. Versatile cardiovascular signal generation with a unified diffusion transformer. Nat Mach Intell (2025).
https://doi.org/10.1038/s42256-025-01147-y

内容为【DrugOne】公众号原创|转载请注明来源
内容中包含的图片若涉及版权问题,请及时与我们联系删除


评论
沙发等你来抢