DRUGONE
蛋白语言模型在刻画单个蛋白的结构与功能方面已取得显著成功,但在原生表示蛋白–蛋白相互作用(PPI)方面仍存在局限。研究人员提出 MINT(Multimeric Interaction Transformer),一种专门用于建模相互作用蛋白集合的蛋白语言模型。MINT 通过无监督方式在大规模高置信度 PPI 数据上进行训练,并引入跨链注意力机制,以学习相互作用蛋白之间的上下文依赖关系。研究结果表明,MINT 在多种 PPI 相关任务中显著优于现有蛋白语言模型,包括结合亲和力预测、突变效应评估,以及抗体–抗原和 TCR–表位–MHC 相互作用建模。该模型为解析复杂蛋白相互作用网络提供了通用而可扩展的计算框架。

大规模语言模型在自然语言中的成功启发了其在蛋白序列建模中的应用。通过将氨基酸序列视为“语言”,蛋白语言模型能够在无监督条件下学习结构和功能模式。然而,在真实细胞环境中,蛋白质往往通过形成复合体来执行功能,仅建模单条序列不足以全面理解蛋白生物学。
现有方法通常将相互作用蛋白独立编码,或简单拼接序列,这会忽略关键的相互作用上下文信息,尤其在多链复合体(如抗体–抗原或 TCR–表位–MHC 体系)中问题更加突出。研究人员据此提出,蛋白语言模型需要从“单序列建模”迈向“相互作用集合建模”,以真正学习蛋白相互作用的语言。
方法概述
MINT 基于 ESM-2 架构进行扩展,核心创新在于 跨链注意力机制。模型在保持单链自注意力以捕获序列内部依赖的同时,引入专门的跨链注意力模块,用于建模不同蛋白链之间的上下文关系。
在训练阶段,研究人员利用来源于 STRING 数据库的大规模 PPI 数据,通过改进的掩码语言建模目标,使模型在预测单个氨基酸时能够同时利用同链与跨链信息。该设计使 MINT 能够灵活处理任意数量的相互作用蛋白序列,从而突破传统蛋白语言模型在 PPI 表达上的结构性限制。

图 1|蛋白–蛋白相互作用(PPI)建模方法及 MINT 模型总体框架。
结果
通用蛋白–蛋白相互作用预测性能
在二分类 PPI 预测、结合亲和力回归以及突变效应预测等标准任务中,MINT 在多个数据集上持续优于现有蛋白语言模型。即使与参数规模更大的通用模型相比,MINT 仍表现出明显优势,说明针对 PPI 的结构化建模比单纯扩大模型规模更为关键。

图 2|MINT 与其他蛋白语言模型在通用 PPI 任务中的性能比较。
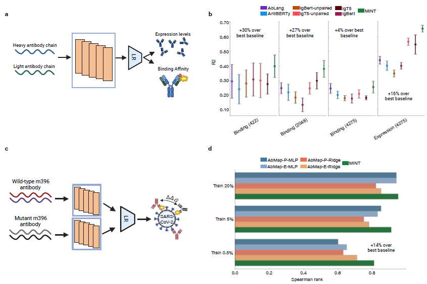
抗体相关相互作用建模
研究人员将 MINT 应用于抗体–抗原体系,联合建模重链与轻链序列。结果显示,MINT 在抗体结合亲和力和表达水平预测任务中优于抗体专用模型,尤其在训练样本极少的情况下仍保持较强性能,表明其具备良好的小样本泛化能力。

图 3|MINT 与抗体专用蛋白语言模型的性能对比。
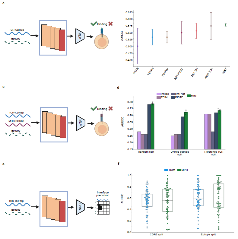
TCR–表位–MHC 复合体建模
在 TCR–表位及 TCR–表位–MHC 相互作用预测任务中,MINT 仅需极少微调即可达到或超过现有方法。该结果表明,MINT 学到的多蛋白序列表示具有高度可迁移性,能够适配不同类型的免疫相关相互作用任务。

图 4|微调后的 MINT 与 TCR–MHC–表位模型的性能比较。
癌症相关 PPI 突变效应预测
研究人员将 MINT 应用于癌症相关蛋白相互作用突变分析。模型能够有效区分破坏相互作用的致病突变与非致病突变,其预测结果与实验验证高度一致,显示出在疾病机制研究中的潜在应用价值。

图 5|癌症相关 PPI 突变效应预测结果。
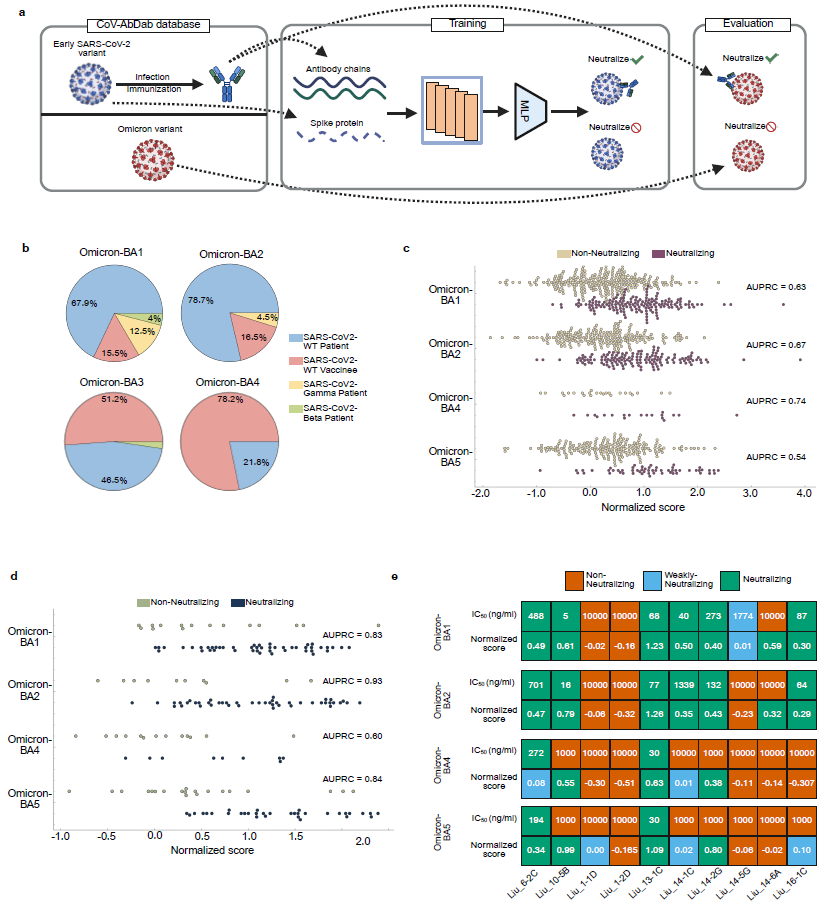
疾病相关突变与病毒免疫逃逸分析
研究人员进一步利用 MINT 分析癌症相关突变对 PPI 的扰动效应,模型预测结果与已验证的实验结论高度一致。此外,在 SARS-CoV-2 研究中,MINT 能够准确预测抗体对不同变异株的交叉中和能力,成功捕捉病毒进化过程中中和谱的变化趋势。

图 6|抗体对 SARS-CoV-2 变异株的交叉中和预测。
讨论
研究人员提出的 MINT 证明了,将蛋白相互作用作为“相互依赖的序列集合”而非孤立序列进行建模,是提升 PPI 预测能力的关键路径。跨链注意力机制使模型能够有效捕捉相互作用上下文,从而在多种下游任务中取得一致优势。
尽管当前模型主要基于序列信息,研究人员认为,未来将结构信息与序列语言模型进一步融合,有望在保持高扩展性的同时,实现更精细的相互作用建模。总体而言,MINT 为系统性理解蛋白相互作用语言提供了重要工具,对疾病机制解析与治疗策略设计具有广泛应用前景。
整理 | DrugOne团队
参考资料
Ullanat, V., Jing, B., Sledzieski, S. et al. Learning the language of protein-protein interactions. Nat Commun (2026).
https://doi.org/10.1038/s41467-025-67971-3

内容为【DrugOne】公众号原创|转载请注明来源
内容中包含的图片若涉及版权问题,请及时与我们联系删除


评论
沙发等你来抢