DRUGONE
尽管针对单一 RNA 修饰的研究已较为深入,但由于缺乏能够同时检测多种 RNA 修饰类型的方法,转录组尺度的表观转录组图景及其潜在的修饰互作关系仍然知之甚少。研究人员提出了 ORCA,一种基于深度学习与纳米孔直接 RNA 测序的通用计算框架,用于系统解析 RNA 修饰的动态分布及其串扰关系。ORCA 利用 RNA 修饰“混合修饰比例”导致的信号与碱基差异性,实现对多种 RNA 修饰的无偏检测与定量,并通过迁移学习在最小先验知识条件下完成修饰类型注释。将 ORCA 应用于多种人类细胞系后,研究人员发现 RNA 修饰在转录本层面呈现高度特异性分布,相邻修饰位点之间存在复杂的协同或竞争关系。该方法显著扩展了已知 RNA 修饰位点的数量,并揭示了 RNA 修饰在剪接调控中的潜在功能。

RNA 修饰构成了一层高度动态的转录后调控体系,已知修饰类型超过 170 种,广泛参与 RNA 稳定性、剪接、翻译及亚细胞定位等过程。尽管 m6A、Ψ、m5C 等单一修饰的功能已被系统研究,但不同 RNA 修饰之间的组合效应与串扰机制仍缺乏系统解析。
现有基于免疫富集或化学处理的测序方法通常只能针对单一修饰类型,难以在转录组尺度同时解析多种修饰。纳米孔直接 RNA 测序能够直接读取天然 RNA 分子产生的电流信号,为多修饰检测提供了可能,但现有方法多依赖体外合成训练数据或条件对比策略,难以实现无偏、泛化的多修饰解析。
为解决上述问题,研究人员提出 ORCA 框架,用于在单分子和转录本层面全面解析 RNA 修饰谱及其相互作用。
方法
ORCA 是一个由深度学习驱动的 RNA 修饰解析框架,核心包括两个模块:
修饰存在性检测模块
利用信号强度分布不对称性和碱基调用错误率等特征,检测 RNA 修饰是否存在,并估计其修饰比例。通过对抗学习策略,模型被训练为学习不同修饰类型之间的共性特征,从而避免对特定修饰的过拟合。
修饰类型注释模块
基于迁移学习,将预测到的修饰位点投射至低维特征空间,并结合已有数据库中的高置信修饰位点进行类型注释,从而实现对未知修饰位点的可靠推断。

图 1|ORCA 工作流程。
结果
ORCA 实现多种 RNA 修饰的统一检测
ORCA 能够基于纳米孔直接 RNA 测序信号,在不依赖特定修饰训练数据的情况下,准确检测多种 RNA 修饰,并定量其修饰比例。
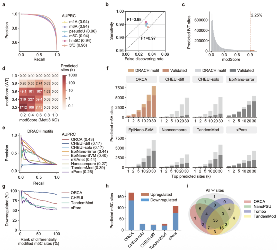
多种修饰类型上表现出高准确性
在体外合成与真实生物样本中,ORCA 在 m6A、m5C、Ψ 等多种修饰的检测上均表现出较高的准确性与较低的假阳性率,整体性能不逊于甚至优于现有修饰特异性方法。

图 2|在模拟与真实数据集上的性能评估。
实现“零样本”检测未知 RNA 修饰
即便在训练阶段未包含某一修饰类型,ORCA 仍能在真实转录组中成功识别该类修饰,显示出极强的泛化能力。

图 3|对未见修饰类型的零样本预测能力。
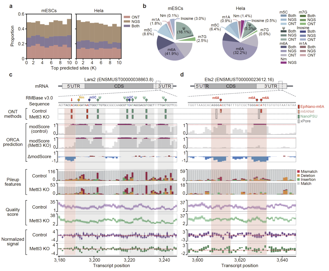
绘制转录组尺度的 RNA 修饰全景
ORCA 在单一样本中同时检测到多种 RNA 修饰类型,大量新修饰位点被发现,显著扩展了现有 RNA 修饰数据库。

图 4|多种 RNA 修饰在转录组中的分布特征。
迁移学习揭示大量未注释修饰位点
通过迁移学习,ORCA 成功注释了数万个位于数据库之外的 RNA 修饰位点,并在序列特征和功能分布上与已知修饰高度一致。

图 5|修饰类型注释与新位点发现。
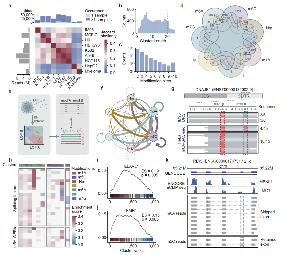
RNA 修饰串扰与剪接调控密切相关
ORCA 揭示了相邻 RNA 修饰位点之间普遍存在协同或互斥关系,并发现这些修饰组合与 RNA 剪接因子结合显著相关,提示 RNA 修饰在转录本异构体调控中具有重要作用。

图 6|RNA 修饰之间的协同、竞争及剪接关联。
讨论
本研究提出的 ORCA 框架,为系统解析 RNA 修饰提供了一种无偏、可扩展且通用的计算策略。不同于依赖修饰特异性训练数据的方法,ORCA 能够在真实转录组中发现未知修饰,并解析多修饰之间的空间组织和调控串扰。
研究结果表明,RNA 修饰并非孤立发挥作用,而是以组合方式参与 RNA 剪接等关键调控过程。ORCA 在单分子与转录本层面揭示的修饰互作模式,为理解表观转录组的多层次调控机制提供了重要基础。
总体而言,ORCA 为 RNA 修饰研究提供了一种高分辨率、系统化的新范式,有望推动 RNA 生物学和表观转录组学进入新的阶段。
整理 | DrugOne团队
参考资料
Dong, H., Gao, Y., Cai, Z. et al. Comprehensive mapping of RNA modification dynamics and crosstalk via deep learning and nanopore direct RNA-sequencing. Nat Commun (2026).
https://doi.org/10.1038/s41467-026-68419-y

内容为【DrugOne】公众号原创|转载请注明来源
内容中包含的图片若涉及版权问题,请及时与我们联系删除


评论
沙发等你来抢