DRUGONE
液态电解质是下一代储能系统的关键组成部分,直接影响离子传输效率、界面稳定性及电池寿命。然而,电解质性能测量与配方设计成本高昂,且化学空间极其庞大。
研究人员提出了一种统一的电解质设计框架,将前向预测模型与逆向生成模型相结合,利用实验数据与大规模分子动力学模拟数据训练机器学习系统,实现从分子到配方层级的精准建模。该框架能够预测离子电导率与溶剂化结构特征,并通过生成模型直接设计满足多目标条件的电解质配方。作为概念验证,研究人员实验筛选出三种同时具备高电导率和富阴离子溶剂化结构的电解质,其中一种展现出优异循环稳定性。该方法为数据驱动电解质设计提供了通用解决方案,并可拓展至其他复杂化学混合体系。

液态电解质在锂离子电池与锂金属电池中至关重要,不同溶剂与锂盐组合可显著影响性能表现。
然而,电解质设计面临多重挑战:
分子组合空间极大;
混合体系存在复杂分子间相互作用;
高质量实验数据稀缺;
传统模拟方法精度与效率受限。
尽管机器学习在电解质性质预测方面已有进展,但现有模型多受限于配方复杂度、缺乏物理约束,且几乎无人涉足分子混合体系的生成式设计问题。
方法
研究人员构建了统一三阶段工作流:
前向预测部分
使用图神经网络对单分子进行多属性预训练,获得通用分子嵌入表示;
通过置换不变的注意力聚合机制,将多分子嵌入整合为电解质配方嵌入;
引入经验物理关系,建模电导率对温度与盐浓度的依赖。
并结合:
超过24万单分子数据;
超过10万组分子动力学模拟配方;
超过1万条实验电导率数据。
进行分阶段训练。
逆向生成部分
采用条件扩散模型生成满足目标电导率与溶剂化结构的配方嵌入;
经解码器转化为分子组合与摩尔比;
支持多目标约束与基础配方约束引导生成。

图1|电解质配方预测与生成统一框架。
结果
电解质性质预测精度显著提升
模型在多种分子属性预测中全面优于传统指纹方法与普通GNN。
在配方层面:
电导率预测R²接近0.99;
阴离子溶剂化比例预测R²超过0.95;
成功再现实验中温度与浓度依赖趋势。

图2|模型在电解质性质预测任务中的表现。
物理约束增强泛化能力
通过引入:
置换不变聚合结构;
温度—浓度经验关系;
黏度影响机制。
模型避免了非物理预测结果,并可一次性输出完整温度—浓度曲线,大幅提升效率。
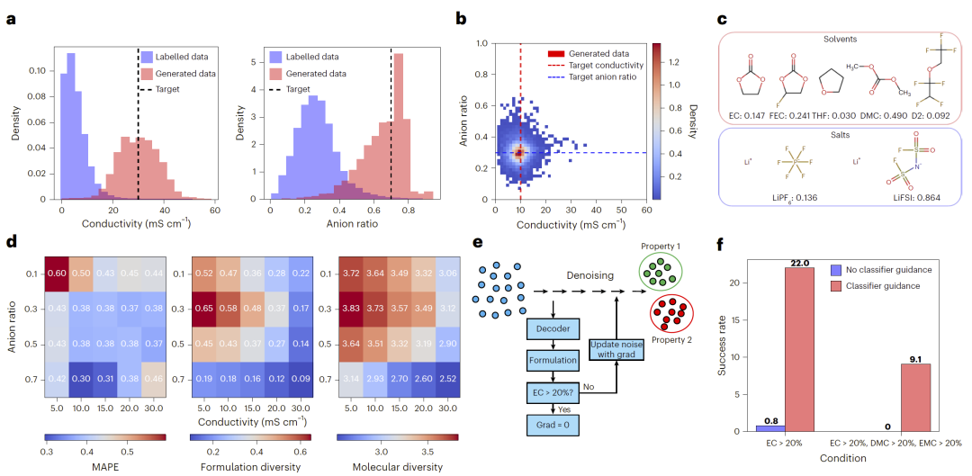
条件扩散模型实现多目标电解质生成
生成模型可根据设定目标:
单独优化高电导率;
单独优化富阴离子溶剂化结构;
同时满足双目标约束。
生成结果在目标空间分布明显向期望区域迁移,展现强大的设计能力。

图3|条件生成电解质配方的效果评估。
实验验证高性能生成配方
研究人员筛选18种候选配方进行实验测试:
11种为生成模型设计的多溶剂体系;
10种展现出高于随机配方平均值的电导率。
拉曼光谱显示:
3种高性能配方呈现明显阴离子富集溶剂化特征。
进一步循环效率测试表明,其中一种配方库仑效率超过95%,展现优异稳定性。

图4|生成配方的实验性能验证。
讨论
研究人员提出的统一框架实现了从预测到生成的闭环设计流程,突破了传统仅做性能评估或局部优化的局限。
该体系的核心优势包括:
融合实验与模拟多源数据;
引入物理先验保障合理性;
支持多目标与多约束生成;
适用于高维复杂混合体系。
尽管目前仍以阴离子溶剂化比例作为循环性能的间接指标,未来随着更多实验数据积累,可进一步引入库仑效率、电化学稳定窗口、热稳定性等关键指标。
此外,该框架不仅适用于电解质体系,还可拓展至燃料混合物、高熵合金、聚合物共混物、离子液体及多组分催化体系,为复杂材料设计提供通用AI范式。
整理 | DrugOne团队
参考资料
Yang, Z., Wu, Y., Han, X. et al. A unified predictive and generative solution for liquid electrolyte formulation. Nat Mach Intell (2026).
https://doi.org/10.1038/s42256-025-01173-w

内容为【DrugOne】公众号原创|转载请注明来源
内容中包含的图片若涉及版权问题,请及时与我们联系删除


评论
沙发等你来抢