大家好,今天给大家分享一篇最近发表在Nat. Commun.上的文章,题目为Sequence-Based Generative AI Design of Versatile Tryptophan Synthases。文章的通讯作者是来自Caltech的Frances H. Arnold教授和Anima Anandkumar教授。
蛋白质在化学品、燃料、材料和药物的制备中应用广泛,是一种高效且可持续的生物催化剂。定向进化(directed evolution,DE)是一种天然蛋白质工程策略,它能够提高蛋白的多种性能,目前已经在工业界得到广泛应用。近年来,AI驱动的蛋白设计和自动化实验室在近期蓬勃发展,其能够赋能DE,将DE流程转化为“流水线”工作模式,进一步提高了蛋白质工程化的效率。然而,DE要求初始蛋白对目标反应具备一定的催化活性,因此在挑选初始蛋白时需要一定的经验,并且DE得到的蛋白绝大部分没有活性,因此DE工作流费时费力。蛋白质语言模型(PLM)可以生成一系列酶文库来筛选活性更高的蛋白,能够极大地拓展现有的蛋白质空间,可以作为上述缺点的解决方案。其中,基因组尺度语言模型(genome-scale language model,GenSLM)是一种特殊的PLM,不同于其他学习氨基酸序列的PLM,它在密码子水平学习DNA序列。本文中,作者利用GenSLM模型设计生成了多种色氨酸合成酶β-亚基(TrpB)的同源蛋白,这拓宽了GenSLM的应用范围,为AI驱动的蛋白质设计提供了全新的思路。
TrpB能够催化丝氨酸变为色氨酸,并且可应用在葵酸恩利西肽(Enlicitide Decanoate)药物的合成中。如图1所示,GenSLM首先学习TrpB数据库进行精调(fine-tune),进一步通过特定的筛选机制得到一系列蛋白序列,随后通过高通量筛选和DE,最终得到一系列高表达量、稳定且高底物容忍程度的酶突变体(GenSLM-TrpB)。

图1. GenSLM设计TrpB同源蛋白工作流程示意图。
如图2所示,作者利用t-SNE算法降维,比较了天然TrpB和GenSLM-TrpB。结果表明,设计蛋白的序列与天然蛋白极其相似,且关键残基均在设计中得到保留,证明GenSLM能够生成合理的TrpB蛋白序列。

图2. 天然TrpB蛋白家族和GenSLM设计蛋白对比。
如图3所示,作者表征了GenSLM-TrpB蛋白的催化能力和理化性质。在室温下,11种蛋白表现出催化活性,而在75ºC下其中7种蛋白仍能够保持催化能力。此外,这11种蛋白平均表达产率达到84 mg/L,且其中5种蛋白热变性温度超过70ºC。这表明,GenSLM能够设计出稳定性高、产率高且催化能力可观的TrpB蛋白。

图3. GenSLM-TrpB蛋白催化能力和理化性质。
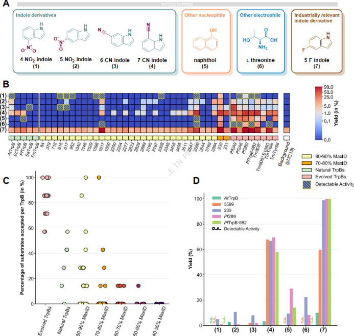
如图4所示,作者检验了GenSLM-TrpB对一系列非天然底物的催化能力,包括吲哚衍生物、萘酚、苏氨酸等。结果表明,这些TrpB具有高底物容纳程度,其中230号蛋白(GenSLM-TrpB 230)对所有底物均表现出可观的催化能力。

图4. GenSLM-TrpB蛋白催化非天然底物。
如图5所示,作者进一步比较了GenSLM-TrpB 230蛋白与其最相似的天然同源蛋白NdTrpB。AlphaFold3预测表明,两者均方根偏差(RMSD)仅为0.36 Å。两者位于催化口袋附近的残基高度保守,仅存在一个甲基的变化(V236I),但是GenSLM-TrpB 230蛋白表现出更高的底物容忍程度和催化能力,这说明GenSLM具有优异的蛋白设计能力。

图5. GenSLM-TrpB 230蛋白与其最相似的天然同源蛋白NdTrpB的比较。
总结来说,作者利用GenSLM这一PLM,设计了多种具有高表达量、高稳定性和高底物容忍性的TrpB同源蛋白。AI驱动的蛋白质设计能够避免如DE等繁琐的工作,大大提高蛋白质工程的成功率。AI驱动的蛋白质设计是一种高效的策略,作者认为该策略能够为酶的工业化提供全新的解题思路。
作者:CHR 审校:QJC
DOI: 10.1038/s41467-026-68384-6
内容中包含的图片若涉及版权问题,请及时与我们联系删除


评论
沙发等你来抢