近年来,染色质分析正从结构解析走向动态功能研究,并在精准医学中发挥越来越重要的作用。高分辨率的染色质分析能够系统检测组蛋白修饰、转录因子(TF)的位置以及染色质结构。以CUT&Tag为代表的染色质分析方法可生成高分辨率的文库,并且背景噪音极低,在染色质图谱绘制中被应用广泛。但CUT&Tag依靠传统靶抗体,这受到抗体质量、高分子量以及细胞穿透能力差等因素的限制,蛋白质的后翻译修饰也会产生影响,同时甲基化和乙酰化等过程可能会破坏抗体的结合作用,这些局限性凸显了开发不依赖靶抗体替代方法的必要性,以便为表观遗传研究提供更可靠和灵活的解决方案。
近日,厦门大学张永有教授联合自然资源部第三海洋研究所李增鹏研究员团队开发了一种无需靶抗体的染色质分析方法Af-CUT&Tag,该研究成果发表在Nature Communications上。Af-CUT&Tag通过利用CRISPR整合的肽标签(HiBiT/ALFA-tag)克服了对靶抗体的依赖,这些标签可被改造的结合剂(LgBiT/NbALFA)识别,并能与Tn5转座酶融合。Af-CUT&Tag仅需500个细胞即可实现稳健的特异性和敏感性的染色质分析,提供高质量的染色质图谱,具有更高的信噪比和文库质量,同时还能实现单细胞分辨率(scAf-CUT&Tag)。研究显示,Af-CUT&Tag能够在不同细胞类型、组织和蛋白质之间实现精确且高效的染色质分析。同时Af-CUT&Tag不受蛋白质修饰的影响,在细胞系、整体组织及单细胞核中的通用性,使其成为研究发育、疾病及再生过程中基因调控的有力工具。

主要研究内容
为了更直接、更高效的研究蛋白质与DNA相互作用,研究团队利用基因编码的标签,将Tn5 转座酶与高亲和力的蛋白质结合剂相结合,开发了一种无需靶抗体的CUT&Tag方法。研究选择了HiBiT/LgBiT-Tn5和ALFA-tag/NbALFA-Tn5短肽标签,以及它们对应的结合剂或纳米抗体,与Tn5转座酶相结合。
此外,研究验证了这种不含抗体的蛋白质- DNA相互作用系统,证实了融合蛋白与其标记靶标之间的稳定相互作用、纳摩尔级的亲和力以及对蛋白质修饰的抗干扰能力。LgBiT-Tn5和NbALFA-Tn5的DNA切割活性已得到证实,且与对照Tn5的转座酶活性相当。研究表明与结合剂融合的Tn5蛋白质能够特异性地与靶标结合,并在TF结合位点附近插入测序接头,提供了一种特定且简化的蛋白质-DNA相互作用系统,适用于高通量测序(图1)。

图1.Af-CUT&Tag与CUT&Tag、Nano-CUT&Tag的比较。
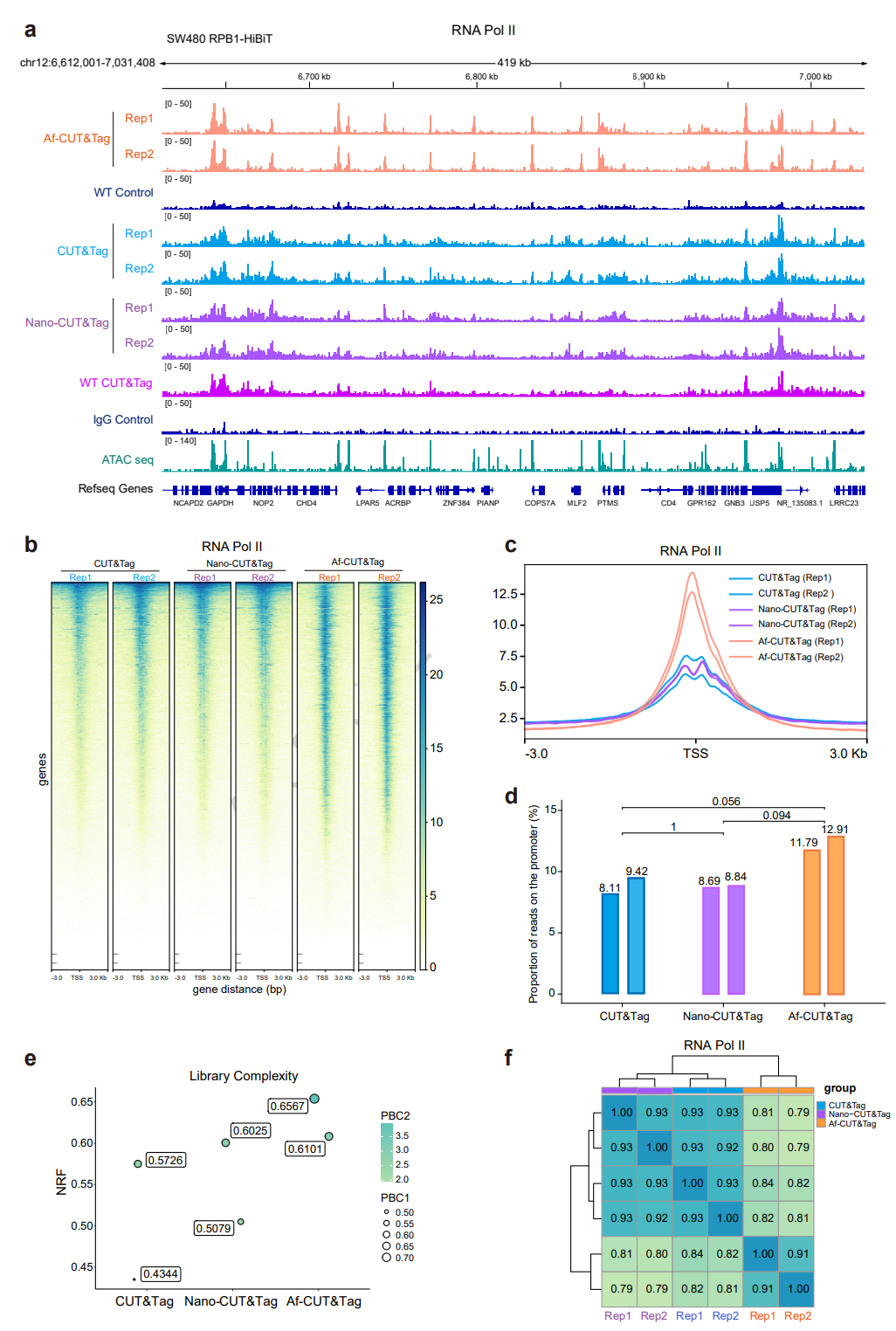
Af-CUT&Tag可实现RNA聚合酶Ⅱ的高分辨率图谱绘制。细胞经通透处理后,引入与接头结合好的融合蛋白LgBiT-Tn5或NbALFA-Tn5,LgBiT-Tn5或NbALFA-Tn5会特异性地与目标蛋白的C端的HiBiT或ALFA标签结合,形成稳定的蛋白质复合物,处理后生成高质量文库(图1h)。在SW480 WT细胞中,经LgBiT-Tn5蛋白酶切割后并未出现明显的峰值,证实了该方法的特异性(图2a)。
随后,研究团队使用相同RPB1抗体在10万个SW480 RPB1-HiBiT细胞中进行了CUT&Tag和Nano-CUT&Tag实验,评估了Af-CUT&Tag与其他方法的信噪比。对约800万条与人类基因组比对的reads进行降采样处理后,发现各种方法得到的染色质图谱具有相似特征,在大多数 转录起始位点(TSS)位点上,Af-CUT&Tag的信号强度略高于CUT&Tag和Nano-CUT&Tag。在包含10万个细胞的基因组数据集中,Af-CUT&Tag能够在启动子区域生成高质量数据(图2a)。值得注意的是,Af-CUT&Tag仅需约500个细胞即可进行分析,其信号水平与约5万个细胞数据集相当,且背景噪声极低。同时,Af-CUT&Tag检测的是总RPB1(包括RPB1的磷酸化和非磷酸化形式),而CUT&Ta和Nano-CUT&Tag是靶向延伸形式(RNAPII -S2P)(图2b)。
在进一步性能评估中,研究团队分别针对RPB1 Af-CUT&Tag、CUT&Tag和Nano-CUT&Tag数据集绘制了TSS图谱(图2c)。Af-CUT&Tag在这些位点显示出显著更高的信号积累,表明其在使用较少reads的情况下能够更有效地区分调控状态。文库质量分析表明,Af-CUT&Tag在启动子区域的覆盖范围和复杂性方面表现出了更高的性能(图2d、e)。Af-CUT&Tag RPB1分析的重复实验显示出较高的一致性(图2f)。

图2.Af-CUT&Tag、CUT&Tag与Nano-CUT&Tag的比较评估。
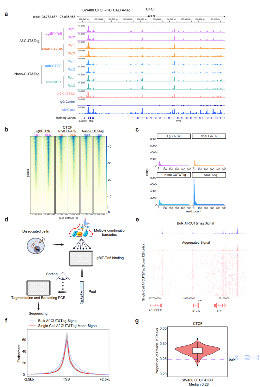
在评估Af-CUT&Tag在富集转录因子结合位点分析中的适用性时,研究人员对CCCTC结合因子(CTCF)DNA结合蛋白进行了分析,发现与CTCF抗体对照生成的染色质图谱具有高度相似性(图3a)。此外,Af-CUT&Tag还能特异性识别蛋白质-DNA相互作用而非染色质整体可及性(图3c),且具有可重复性和较低的背景噪声。
Af-CUT&Tag无需抗体结合,且从融合转座酶添加到接头整合的整个反应过程均在经处理的细胞内完成,DNA片段保留在每个细胞核内。基于此,研究团队开发了一种简便的策略scAf-CUT&Tag,来生成单个细胞的染色质图谱(图3d)。分析显示,scAf-CUT&Tag的单细胞染色质分析具有高回收率,且CTCF结合基序的富集效果显著,CTCF富集峰的聚类结果与批量样本生成的谱图高度吻合(图3e)。因此,Af-CUT&Tag可用于单细胞定位点( POIs)分析,并可通过引入多样化标签进一步扩展至多重染色质分析。

图3.Af-CUT&Tag可实现 CTCF DNA结合蛋白的特征分析及单细胞应用。
Af-CUT&Tag通过与基于CRISPR的标签敲入技术相结合,能够高效地在体外和体内对POI结合的染色质图谱进行分析。在肝脏再生机制探究中,对Af-CUT&Tag和Nano-CUT&Tag数据集的分析显示(图4),Af-CUT&Tag图谱在TSS区域的信号积累显著增强。使用Af-CUT&Tag进行Yap1和Taz图谱分析时,显示出高度可重复性。通过比较各区域reads及文库质量指标,进一步证实了Af-CUT&Tag在复杂肝细胞组织中的卓越性能(图4c、d)。Af-CUT&Tag还可用于再生肝脏组织的单细胞分析,为每个细胞核生成独特的reads,超高灵敏度使其成为组织单细胞转录调控分析的理想选择。

图4.Af-CUT&Tag在部分肝切除模型中的应用。
此外,经Af-CUT&Tag鉴定的Mir122在早期肝脏再生中起关键作用,揭示了Yap1/Taz通过调控染色质可及性及代谢相关关键基因在肝脏再生中的核心作用。在Af-CUT&Tag中被最大程度地捕捉到,其DNA峰高度富集于靶基因的调控区域,证明了该方法在复杂组织中的卓越灵敏度。

图5.Af-CUT&Tag鉴定出参与早期肝脏再生的miR-122。
结 语
Af-CUT&Tag技术突破了传统CUT&Tag方法的限制,提供了一种高灵敏度、无需靶抗体的表观遗传学分析方法。Af-CUT&Tag实现了对多细胞系、组织乃至单细胞分辨率下染色质特征的精准、经济高效分析,仅需微量样本即可生成高质量染色质图谱,且适用于体外和体内实验体系。同时,Af-CUT&Tag还实现了跨不同实验条件下的蛋白质精准定量分析,是适用于多种蛋白质、细胞类型及组织的标准化通用工具,且不受常见翻译后修饰的干扰。此外,Af-CUT&Tag的模块化特性为在多种生物学和实验背景下进行染色质分析奠定了灵活基础,可轻松扩展至多种应用领域,为解析发育、疾病和再生过程中的转录调控与染色质动态的更全面和准确的研究铺平了道路。
论文信息:
Wang, X., Deng, X., Qiu, L. et al. Af-CUT&Tag: a sensitive and antibody-free chromatin profiling method using genetically encoded tags and high-affinity binders fused to Tn5. Nat Commun (2026).
https://doi.org/10.1038/s41467-026-68454-9
·END·
内容中包含的图片若涉及版权问题,请及时与我们联系删除


评论
沙发等你来抢