西风 发自 凹非寺
量子位 | 公众号 QbitAI
最近,10万个Agent扎堆聊天的Moltbook社区火出了圈,被卡帕西赞为“最接近科幻小说里‘智能爆炸’场景的东西”。
“群体智能”“多Agent”也迅速成了行业热词。

目前来看,Moltbook等一系列实践,更多仍停留在AI自娱自乐层面。毕竟人类在这个社区也只能围观,不能发帖、不能评论、也不能投票。
但也是由于Moltbook,另一条之前已经亮相,更偏向为人类提升生产力、解决复杂问题、服务真实决策的多Agent路线,得到了更进一步的关注。
量子位注意到,国内一个叫做“团子”的新平台,其实在这个方向上早有布局,并且刚刚宣布已经到了对外开放内测阶段。
在团子里,一群Agent围在一起,像真正的专家团队那样,为你辩论、挑战、反思,甚至投票,最终帮你把一个复杂问题拆清楚、想明白。

更有意思的是,背后是一个两个月前刚公开的新团队,但核心成员都是老熟人。公司Nextie(明日新程),正是“小冰之父”李笛刚刚创立的智能体公司。
去年12月,Nextie在奇绩创坛Demo Day上亮相,就明确提出了“认知模型”将是下一趋势。他们也是国内最早系统性阐述“群体智能”概念的团队之一。
如今产品落地,显然是有备而来。
从一人之思,到一群Agent之智
打开团子内测版,界面较为简洁直观。底部展示了“吃瓜”“深度”“创业”等典型场景示例。
用户只需在输入框中写下你的问题,便可@不同的Agent团队,如“官方姐妹团”“官方研究团”或“问奇绩”,来协助解决问题,支持上传图片、视频及PDF/Word文档。

话不多说,这就上手体验一把。
场景一,有些盆友应该很熟悉,马上放假过年了,又到了一年一度接受七大姑八大姨“审判”的时候了。
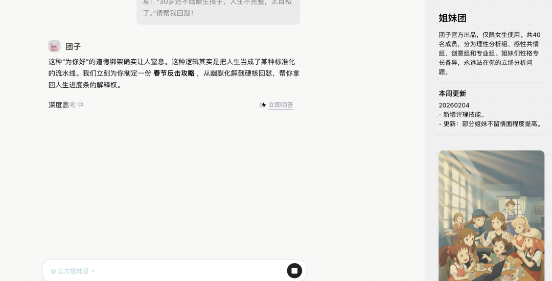
面对经典拷问,我@了“姐妹团”求助。
紧急求助!过年家庭聚会,我被三姑六婆围攻:“30岁还不结婚生孩子,人生不完整,太自私了。”请帮我回怼!
首先你可以看到团子先对问题进行了初步分析与深度思考:

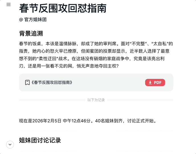
随后,它直接拉出了40人规模的“姐妹团”登场。在侧边栏中,它们的整个讨论过程清晰可见,左下角还实时显示解决进度。

毫不夸张地说,看完40位姐妹集体出品的《春节反围攻回怼指南》,我悟了。

在姐妹团的讨论记录中可以看到,先是由团子分析了诉求,然后挑选了几位擅长处理这类问题的Agent作为代表,组队支招。

每个Agent都有自己的专长特点:有专治恋爱脑、主打清醒独立的,有毒舌犀利、一针见血的,也有擅长从心理层面进行疏导的。
它们各抒己见、互相补充,甚至会产生亿点点争论。


这么多元的观点中,总有一句能让你找到共鸣。
让人没想到的是,Agent姐妹团在讨论过后,甚至还投票表决。最终避免正面冲突、采用柔性迂回这一方案,获得了大多数姐妹的认可,成为最优解。

然后,团子据此整合出了一套即用话术:

如果这些还不够,还有四级应对策略,逐级加码,看人下菜。
就算最后场面失控、实在无从回应,团子也帮你想好了优雅离场的理由:“我去陪小朋友玩会儿”“哎呀,我去看下厨房的汤好了没”……保你不尴尬。
姐妹们是真的懂啊!

而最让人暖心的,还是团子最后给出的那句叮嘱:
宝贝,记住,家宴不是辩论赛,你不需要赢得任何人的认可。我们的首要任务,是开开心心地过个年。
抛开亲戚的看法,你自己对未来几年的生活有什么真正的期待?

当然,在我们的日常生活中,有些事儿得靠姐妹们来帮忙支招,但也有些抉择需要理性权衡与专业视角的介入。
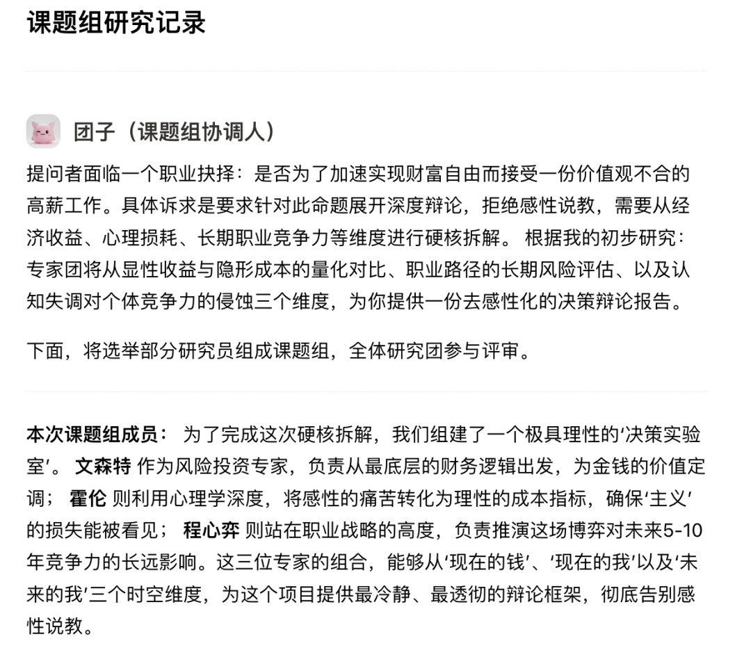
比如人才抢夺战愈演愈烈,我们联想到一个问题:“为了早日实现财富自由,我是否应该接受一份自己并不认同其价值观的高薪工作?”
这时候,就可以@官方研究团,听听他们的声音。
对于这样的问题,他们抛弃了感性说教,从经济收益、心理损耗、长期职业竞争力等多个核心维度,展开全面、理性的拆解分析。

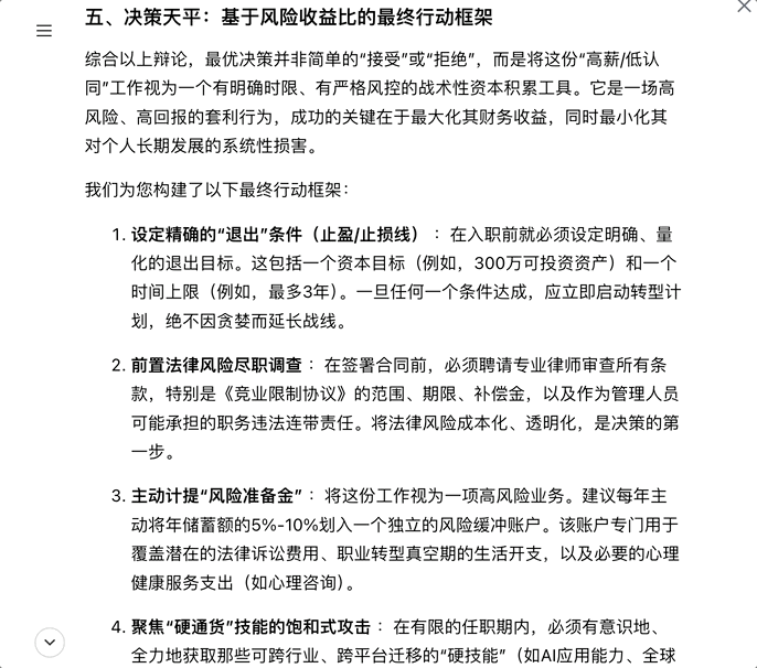
其中风险投资分析师Agent文森特,就从风险投资的专业视角出发,将这份职业选择看作是一项关于个人资本的投资决策。
它量化了路径A“高薪/低认同”与路径B“中薪/高认同”两种路径的核心差异,建立了一个为期10年的资产净值演变模型,对比了两种选择的长期收益与风险,还引用了《2025中国金融市场投资者洞见白皮书》中的相关数据作为支撑,让分析更具说服力。
文森特特别指出路径A的“低认同”是其最大的风险敞口,可能导致职业倦怠、发展路径依赖甚至中断。

看完文森特的决策建议,个人感觉思路还是蛮清晰的:

但这也只是第一步,分析和讨论还远远没结束。
心理学研究员霍伦、竞争情报分析师程心弈,也结合了他们的专业所长,发表了各自的观点,补充了更多被忽略的细节。
比如霍伦从心理学角度分析了长期从事不认同价值观工作对个人心态、自我认同的负面影响;程心弈则从行业竞争角度,分析了这种选择对长期职业竞争力的损耗。


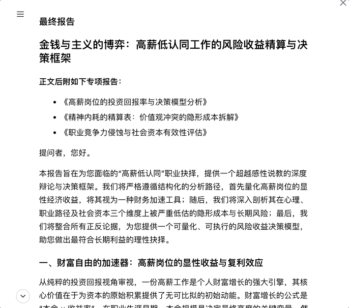
之后,更专业的环节来了——同行评审。
研究团全体75号Agent会对每一位专家Agent的分析进行评审,提出质疑、补充漏洞、完善观点。

最终这份报告,只能说是专业、太专业了。
长期职业发展前景、自我心理损耗、潜在职业风险等关键维度全覆盖,还结合了图表展示。

甚至还有三个值得被进一步深入探讨的子课题,为后续的决策提供了更多思路。

它不是给你一份“标准答案”,而是把其中利弊,以及可能存在的风险都展开来给你看。实话实讲,在问这个问题之前,咱真从未想过一份职业选择背后,竟然有这么多需要被纳入考量、权衡的细节。
除了这两大Agent天团之外,Nextie和奇绩创坛还联合推出了“问奇绩”群体智能体。
@“问奇绩”后,奇绩创坛合伙人、校友们的AI分身将组团出现,持续为创业者提供咨询。
比如分享一个idea:
各位离谱创意董事会的董事们,请坐好!
我有一个绝佳idea,「夸夸便利店」—一个在你感到焦虑、自我怀疑或需要鼓励时,可以线上下单,由经过筛选的暖心店员为你提供30分钟定制化电话“夸夸”或“轻疏导”服务的平台。服务核心是:只提供情绪价值,不涉专业咨询。
你们觉得这个项目怎么样?
面对这个idea,“问奇绩”的各位专业人士AI分身,纷纷从自己的行业经验、专业视角出发,给出了精准、实用的见解。

萧灼华Agent从专业律师角度给出的提醒,也让我们意识到,一个看似简单的创业idea,落地过程中其实暗藏诸多坑,远比我们想象中复杂。

最终,我们收到了一份奇绩导师团拟定的回复函,其中详细列出了项目的核心优势、核心矛盾,明确了这种商业模式需要攻克的“硬骨头”,还对合规与责任边界、项目可能的演进路径等关键问题,给出了具体的思考。

在连续体验了“姐妹团”、“研究团”和“问奇绩”之后,一个直观感受是:
团子并不急着给你答案,而是跳出了“AI负责生成标准答案”的模式,转而帮助用户寻找“当前情境下的最优解”。这与本质仍属于高级信息综述的多Agent分头检索、结果拼接汇总的模式判然有别。
团子通过搭建具备深度思辨、主动辩论与观点碰撞的Agent协作机制,最终输出的并非零散信息堆砌,而是整合了多元视角、经充分博弈与权重权衡后的综合研判。
从知识、推理到认知的范式迁移
Nextie团队之所以选择打造团子这款产品,背后是对AI行业发展趋势的判断——大模型堆知识的时代过去了,下半场是认知的竞争。
事实上,Nextie在这条路径上的探索,远比外界感知得更早。
早在2023年2月,团队就通过“小冰链”(X-CoTA)验证了思考过程透明化的核心价值。小冰链仅使用了GPT-3约2%的参数量,便实现了可观测、可追溯的思维链构建,并能够在推理过程中实时获取外部信息、做出行动决策。
很快,团队意识到,仅靠单一模型的推理再强,也依然无法避免认知盲区。
因为推理模型的思考,在很大程度上仍然来源于某个具体领域的知识结构,思考方式与领域知识高度耦合。模型在围棋上很强,并不天然意味着它就能把同样的能力迁移到商业决策、人生选择或组织管理上。
于是,Nextie开始尝试做一件更激进的事情——将“思考方式”与“具体领域知识”解耦。
在他们的设想中,高水平的认知能力,应该像围棋里的全局判断能力一样,可以被泛化,用于解决本质结构相似、但表面形态不同的问题。
但要实现这一点,单一模型路线行不通。
因为一个现实世界的事实是:世上并不存在“认知上的全能个体”。很多认知本身就是冲突的,例如,墨菲定律强调“凡事可能出错”,而反墨菲定律强调“凡有好事必发生”;保守主义追求稳健,进取主义追求机会。
认知一旦要求高度自洽,就注定需要多套互相张力的认知体系同时存在。
也正是在这个阶段,Nextie开始系统性转向群体智能研究。
相比推理模型所推动的“知识平权”,团队认为,群体智能解决的是更底层的“认知平权”问题——通过引入大量具备不同视角、经验和认知方式的Agent,让问题在群体内部被反复拆解、对抗和校正,从而显著降低单点决策的偏差风险。
李笛对群体智能的定义,正是基于这一判断:
群体智能是针对个人、组织及大模型普遍存在的认知盲区,让大规模拥有独特视角、经历和认知方法的Agent,对同一件事综合不同认知进行研判,从而让任务完成或决策结果比以往更优。
这些理念,也浸润到了团子的产品形态中。

在这个逻辑下,团子并不是简单地多叫几个Agent一起讨论,而是将人类社会中已经被验证有效的协作机制,尤其是带有对抗性的辩论机制,系统性地引入到Agent世界中,刻意避免看似一致、实则表演的假共识。
同时,团子中Agent团体的发言、分歧与争论过程全部可观测,延续了Nextie从X-CoTA阶段就确立的思考过程透明化原则。
据了解,Nextie团队甚至还专门研究了1800-2020年整整220年的人类文献,就为了搞懂“群体智慧”到底是怎么演进的。通过大规模数据训练和分析,将这些认知模式迁移到Agent设计中。
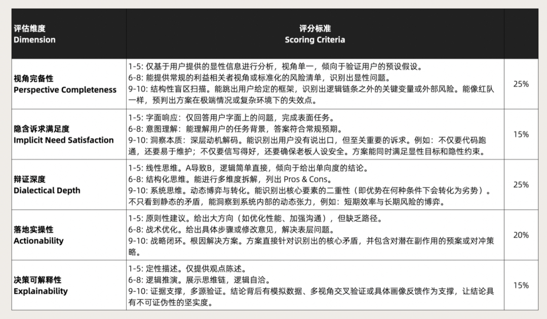
那么,如何判断群体智能是否真正有效?
团队提出了五个评估维度。

根据Nextie公布的评测结果,其群体智能方法在复杂决策任务上的智能深度得分,超过了包括ChatGPT-5.2 Thinking在内的单一大模型;同时,在达到同等思考深度的情况下,整体计算消耗(Token)可降低约50%。

值得一提的是,这种实践路径,与谷歌DeepMind近期的研究观点不谋而合。
在论文《Distributional AGI Safety》中,谷歌DeepMind提出了此前被相对忽视的“拼凑式AGI假设”(Patchwork AGI Hypothesis):AGI更可能首先通过多个具备互补能力的sub-AGI Agents协作涌现,而非依赖单一超级实体。
其核心特征,正是群体智能。

在另一篇最新论文《Towards a Science of Scaling Agent Systems》中,谷歌DeepMind系统性比较了不同多Agent架构在计算复杂度、扩展性与任务适配性上的差异。
据了解,Nextie所采用的,也正是论文中提到的第五类——混合型多Agent架构(MAS, Hybrid)。

混合型多Agent架构能够整合不同协作模式的部分优势。
论文中指出,从功能适配性来看,这种架构既继承了中心化架构中“协调者”的全局调度能力,能够有效拦截错误,减少信息碎片化;同时,又保留了去中心化架构中peer-to-peer通信的灵活性,并通过有限的横向交流,缓解层级管控可能带来的僵化问题。
在任务兼容性层面,混合型多Agent架构在某些复杂或不确定的任务中表现出“least-worst”的特性。
而Nextie团队早已将这种思路落地到团子的实际系统设计之中。
小冰灵魂人物开启“下一程”
团队之所以能在这条路径上如此早做出判断,很大程度上,与他们的来路有关。
Nextie(明日新程)于去年12月成立,是一家很年轻的公司,但其核心成员,几乎完整延续自微软小冰原班人马。
小冰曾经做成过什么,行业里并不陌生:长期服务数亿用户、跨多个国家和地区运行,在对话、情感交互、内容生成等方向上走了很长一段工程化与产品化的路。
站在Nextie“方向盘”后面的,正是当年把小冰从0带到1的那批人。
李笛,是微软亚洲工程院前常务副院长,也是小冰从项目阶段一路走到独立公司的核心推动者,是公认的“小冰之父”。他长期负责小冰整体技术与产品方向,对“智能体应该以什么形态存在”“如何在真实用户规模下长期演进”有过完整周期的实战经验。
在他身边,还有两位一直并肩作战的小冰时期的关键人物。
曾敏,小冰联合创始人、微软前首席研发总监。
他硕士毕业于北京航空航天大学可靠性与系统工程系,2012年加入微软互联网工程院,在Bing中国团队从事搜索相关性与英文搜索相关工作。
曾敏负责过小冰开放域对话系统的整体设计与落地,是小冰能够长期保持大规模对话能力稳定运行的重要基石之一。
王文斓,小冰前大模型与算法负责人、英特尔前架构师/技术委员会委员。
他曾长期负责小冰大模型与算法体系,在视觉、多模态、AIGC能力上推动过多项核心功能的产品化落地。
小冰时代,这支团队解决的是“如何让一个智能体像人一样和你聊天”,在团子里,他们继续向前追问的是:智能体如何协作、博弈、分工,最终形成群体层面的智能。
这显然不是一次突然转向的新尝试,更像是这支团队在完成了单体智能体的长期工程之后,顺势开启的“下一程”。
据悉,Nextie正计划启动千万美元级融资,奇绩创坛将参与其中。
产品刚内测,生态合作也已跟上。
如前文所展示,Nextie与奇绩创坛共同在团子中推出了“问奇绩”群体智能体。这指向一个更远的图景:未来,每个人可能都有一个甚至多个“智能体版本”活跃在数字世界中,与他人Agent协作、交易、创造价值。
团子,或许就是为这个未来搭建的一个清晰的早期样本。
另外,在产品演进节奏上,Nextie也给出了明确预期:后续将保持每周三更新的节奏,持续推出新角色与新能力。
其中,即将上线的“群体仿真团”,号称可以模拟某个决策在现实世界中可能引发的连锁反应,让用户在真正行动之前,有机会先“预演”一遍未来。
在AI工具越来越像标准答案生成器的当下,团子提供了一种相反的思路:
重要的不只答案本身,还有通向答案过程中,那些被充分争论、权衡和反思的可能性。
至于它适不适合你,或许只有亲自试过才能知道了~
官方内测版链接:https://mytuanzi.com/
一键三连「点赞」「转发」「小心心」
欢迎在评论区留下你的想法!
— 完 —
🌟 点亮星标 🌟
内容中包含的图片若涉及版权问题,请及时与我们联系删除


评论
沙发等你来抢