
导语
自然界中绚丽多姿的生命色彩,既是视觉的奇观,也是演化智慧的生动呈现,深刻影响着物种识别、性选择与环境适应。然而,一个长期悬而未解的核心问题始终存在:肉眼可见的颜色差异,究竟如何从微小的基因变异中涌现?分子层面的细微扰动,又是如何跨越基因调控网络、细胞行为、组织结构乃至个体尺度,逐级放大,最终“绘制”出具体而稳定的形态表型?
近日,厦门大学团队以橙肌西氏鲍(Haliotis gigantea)为研究对象,系统揭示了一个看似“沉默”的非编码单核苷酸多态性,如何通过精细调控 RNA 剪接,重塑细胞黏附与组织微环境,进而驱动类胡萝卜素在特定组织中的富集。该研究不仅解码了生物颜色多态性的形成机制,构建了从基因变异到表型输出的完整链条,也为理解“基因如何塑造性状”这一根本生物学问题,提供了一个连接微观遗传机制与宏观生命现象的跨尺度范式。
西湖大学生命科学学院博士后、论文第一作者韦晓慧,将于 2月13日(周四)晚19:30 做客集智俱乐部「细胞动力学读书会」,深度解读其最新研究工作。欢迎对细胞动力学、生命复杂性及相关交叉领域感兴趣的研究者与学子参与,共同探讨前沿进展。
关键词:颜色多态性;生物形态建成;基因型-表型;跨尺度调控;通用物理机制;多细胞演化


论文题目:Genetic control of tissue remodeling by a non-coding SNP in ITGA8 explains carotenoid-based color polymorphism in marine mollusks
论文链接: https://doi.org/10.1002/advs.202520527
发表时间:2026年1月28日
发表期刊:Advanced Science
作者简介

韦晓慧,西湖大学生命科学学院博士后。主要研究方向为生物颜色图案多态性的发育与演化机制。研究将致力于整合遗传学、显微成像、生物物理学和定量生物学等多学科交叉方法,多层次系统解析海洋生物、果蝇等不同物种中颜色图案多样性的形成规律。通过探究其背后的遗传与物理作用机制,旨在揭示生物颜色图案形成的自组织规律和普适性原则,并深入阐释生物形态复杂性与多样性的发育与演化规律。
这项研究关注的,并非“生命如何起源”的宏大叙事,而是一个更具体、也更具挑战性的过程性问题:生命的形态究竟是如何被一步步建成的。 一个单核苷酸(SNP)的改变,一次剪接方式的偏移,一点细胞黏附性质的变化,层层叠加,最终在组织尺度上留下清晰可见的痕迹——一抹橙红,由此显现。研究团队所呈现的,并不是一个戏剧化的突变故事,而是一条由微小扰动逐级放大的跨尺度路径,展示了复杂表型如何在发育过程中自然生成。
探索自然之色:解码生物色彩多态性的奥秘
探索自然之色:解码生物色彩多态性的奥秘
生物体的色彩多态性,为理解生命形态如何形成提供了一个直观而理想的切入点。从火烈鸟的粉红羽翼到蝴蝶的斑斓鳞片,从超黑蜘蛛的深邃光泽到花卉在阳光下的艳丽反射,色彩构成了自然界最醒目的差异之一,也承载着丰富的生物学信息。这些看似直观的视觉特征背后,既蕴含着遗传变异与发育调控的作用,也反映了细胞与组织在空间结构和物理性质上的系统性差异。
进一步来看,生物色彩的形成远非单一机制所能解释。色素分子的摄取、合成与代谢奠定了颜色的化学基础;基因调控网络与发育程序决定了色素在不同组织和发育阶段的分布;而细胞排列方式、组织结构及其物理特性,则通过影响光的传播与吸收过程,对最终呈现的颜色进行放大或修饰。即便是看似“由色素决定”的色彩,其表现形式也深受组织微结构的制约。
在此背景下,一个更深层的问题随之浮现:遗传变异究竟如何通过改变细胞行为与组织结构,进而影响色素在体内的积累与空间分布?细胞黏附、相分离和界面张力等通用物理过程,又是如何在不同尺度上协同作用,塑造出稳定而可重复的色彩表型?
对这些问题的回答,不仅有助于揭示生物颜色多态性的形成机制,也为理解遗传调控与物理约束如何共同塑造生物形态提供了新的视角。生物的色彩并非只是自然的装饰,而是生命系统多层次调控结果的直观呈现,是通向发育与演化机制的一扇可视化窗口。
一个非编码SNP的蝴蝶效应:
从分子扰动到宏观色彩
一个非编码SNP的蝴蝶效应:
从分子扰动到宏观色彩
一切始于一个看似不起眼的单核苷酸多态性——它并不改变任何蛋白质的氨基酸序列,却深藏于整合素亚基α8(ITGA8)基因的非编码区,却由此触发了一连串层层放大的生物学变化。
研究首先从表型入手。橙色西氏鲍(H. gigantea)以其鲜明的橙红色肌肉为特征,表现出显著高于野生型的类胡萝卜素累积(图1A-B)。鉴于西氏鲍的类胡萝卜素主要来源于食物摄取且不在体内发生结构转化,该差异更可能反映色素在组织层面的吸收、转运或代谢变化,而非合成途径的改变,即类胡萝卜素富集是其色泽形成的关键(图1C-D)。

图1:野生型和橙肌鲍的类胡萝卜素含量分析
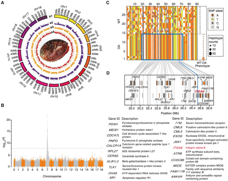
为解析其遗传基础,研究团队首先构建了高质量、染色体水平的参考基因组(~1.30 Gb),为后续功能研究提供了坚实平台(图2A)。随后,基于 100 只个体(50 只橙肌鲍与 50 只野生型鲍)的全基因组重测序数据,开展全基因组关联分析。结果在第 7 号染色体上鉴定出一个显著关联区域,其中 SNP rs26532113 的关联信号最强(图2B)。单倍型分析进一步表明,所有橙色肌肉个体在 rs26532113周围共享一个1.80 Mb的单倍型,该单倍型假设为单一祖先模型,则可能的致病变异必定位于该区域内(图2C)。
在该候选区间内,ITGA8 因其在细胞黏附、细胞—基质相互作用及跨组织物质转运中的已知功能,被确定为最具解释力的候选基因。该结果为后续从调控层面解析色彩表型的形成机制奠定了基础(图2D)。

图2:西氏鲍的基因组组装及全基因组关联分析。A:西氏鲍基因组景观;B:橙色肌肉位点的曼哈顿图。C:与橙色肌肉表型相关的单倍型。所有橙色肌肉个体 rs26532113周围共享一个1.80 Mb的单倍型,该区域由SNP rs24997956和rs26797726界定。D:橙色肌肉单倍型区域内RefSeq基因模型及基因描述,其中显示了SNPs的位置。
突变通过调控剪接因子结合驱动RNA剪接
突变通过调控剪接因子结合驱动RNA剪接
研究团队注意到,尽管橙肌鲍与野生型在 ITGA8 基因的整体表达水平上并无显著差异,但其 RNA 剪接方式发生了系统性改变。进一步的定量分析显示,与野生型相比,橙肌个体中功能完整异构体的比例明显下降,而异常剪接异构体的比例显著升高,这表明,颜色差异并非源于基因“表达得多或少”,而是源于“表达出了什么样的版本”。

图3:ITGA8异构体及其在野生型和橙肌鲍肌肉中的相对表达。A:ITGA8总表达量未见差异。B-C:转录本的剪接模式却存在关键变化。鲍肌肉中存在三种ITGA8剪接异构体,其中异构体3因跳过第2外显子并缺失关键序列,导致其编码的整合素蛋白的经典β-螺旋桨结构不完整,预测其蛋白功能会严重受损。D:定量分析显示,与野生型鲍比,橙肌鲍中ITGA8异构体1表达比例显著下调,而异常异构体3显著上调(P < 0.01),异构体2则无变化。
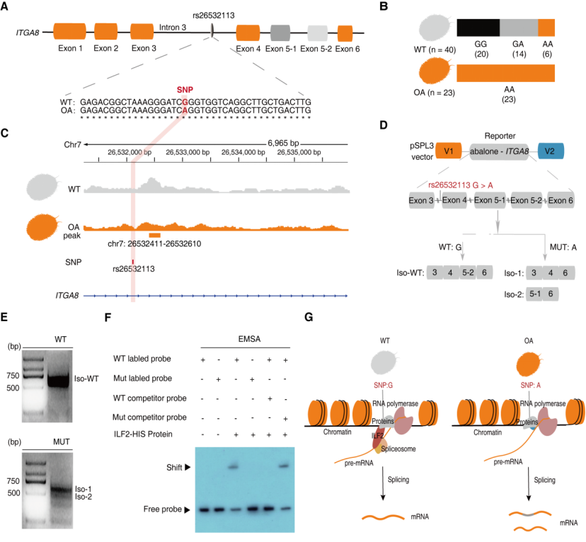
研究进一步发现与橙色表型高度相关的 SNP rs26532113 位于 ITGA8 基因的非编码区。该位点在橙肌个体中呈现一致的变异形式,而在野生型中则以另一形式为主。该区域在进化上较为保守,同时具有明显的调控特征,这提示该SNP可能并非“沉默”变异,而是参与调控基因表达或RNA剪接过程。

图4:rs26532113调控选择性剪接的功能验证。A:该变异位于 ITGA8 基因的第 3 个内含子内。B:遗传分析显示,所有橙色肌肉个体在该位点均为“A”等位基因的纯合子,而野生型个体则主要为“G”等位基因的纯合子或杂合子,提示该变异与表型高度关联。C:rs26532113位于一个进化上保守的非编码区域,且染色质可及性测序(ATAC-seq)结果显示其周围存在显著的开放染色质峰,表明该区域具有潜在的调控功能。D:为验证其功能,研究人员构建了包含“G”(野生型)和“A”(变异型)等位基因的 ITGA8 外显子-内含子迷你基因报告系统,并在HEK293T细胞中进行表达。E:结果显示,携带“G”等位基因的报告基因仅产生一种正常剪接产物,而携带“A”等位基因的则出现两条额外条带。Sanger测序确认其为异常剪接事件,包括互斥外显子(MXE)选择和外显子跳跃(SE),直接证明该SNP可改变 ITGA8 的选择性剪接模式。F-G:在野生型鲍中,ILF2结合于 ITGA8 内含子的“G”等位基因位点,招募剪接复合物,确保正常剪接;而在橙色肌肉个体中,由于“A”突变导致ILF2无法结合,剪接调控失衡,异常剪接事件改变,功能受损的异构体3(缺失关键结构域)比例显著上升。
机制研究结果显示,在野生型中,该位点能够被一种参与 RNA 剪接调控的因子识别,从而保证基因按“正常路径”被处理;而当该位点发生突变后,这种识别能力显著减弱,剪接过程随之偏离,异常 RNA 版本的产生频率明显上升。细胞实验进一步证实,仅改变这一个碱基,就足以显著改变基因生成的 RNA 版本组成。
综上,这项研究表明,一个不编码蛋白的遗传变异,可以通过改变基因信息的处理方式,系统性地影响蛋白功能和细胞行为,并最终在组织层面形成稳定、可见的颜色差异。
从基因调控网络到组织重塑:
细胞黏附的重新编程
从基因调控网络到组织重塑:
细胞黏附的重新编程
为深入解析野生型与橙肌鲍之间类胡萝卜素积累差异的分子机制,研究团队系统整合了转录组与磷酸化蛋白质组数据。多组学分析、组织超微结构观察及功能实验共同表明,橙肌鲍中类胡萝卜素的异常积累并非由单一代谢过程驱动,而是源于以整合素为核心的细胞黏附与信号调控网络的系统性改变。转录组和磷酸化蛋白质组数据显示,与野生型相比,橙肌组织中多种细胞黏附相关分子及其下游信号通路活性整体下降,指向细胞间连接和组织稳定性减弱。
这一分子层面的变化在组织结构上得到直接体现。电镜观察显示,橙肌组织中细胞间隙扩大、细胞外基质减少,组织通透性明显增强。结合 ITGA8 功能型剪接异构体减少、缺陷型异构体增加的分子证据,结果支持如下机制:整合素功能受损削弱了细胞黏附能力,重塑了组织的物理微环境,从而为类胡萝卜素在组织中的扩散和富集创造了有利条件。
细胞模型中的功能验证进一步证实了这一因果关系。降低 ITGA8 功能可直接削弱细胞黏附并促进脂质和类胡萝卜素积累,而过表达正常 ITGA8 功能则可逆转上述效应。总体而言,这些结果构建了一条从遗传调控改变到细胞行为变化,再到组织结构重塑并最终影响色彩表型的多尺度路径。

图5:多组学分析、细胞组织重塑及ITGA8可变剪切在类胡萝卜素累积中的作用。A:转录组分析显示,橙肌鲍肌肉中大量差异表达基因集中于以整合素为核心的细胞黏附与结构调控网络,包括细胞—细胞连接、细胞—基质相互作用及细胞骨架调控相关通路。整体趋势表明,橙肌组织中与细胞黏附和组织稳定性相关的分子程序被系统性削弱。B:磷酸化蛋白质组分析显示,橙肌组织中多种细胞黏附相关蛋白及整合素下游信号分子的磷酸化水平降低,Hippo 等关键信号通路活性减弱,提示整合素介导的信号传导整体受抑。C:透射电镜观察显示,橙肌组织中细胞间隙明显扩大,细胞膜边界模糊,细胞外基质减少,呈现出组织通透性增强的超微结构特征。这一结构变化与细胞黏附减弱的分子和信号特征高度一致。D:在细胞模型中敲低 ITGA8 后,细胞黏附能力显著下降,细胞膜完整性受损,细胞间间隙增大,同时脂质和类胡萝卜素(玉米黄质)积累显著增加,表明 ITGA8 功能下降可直接促进色素富集。E–F:功能实验显示,过表达正常 ITGA8 异构体可增强细胞黏附并抑制色素摄取;而表达模拟鲍鱼缺陷型的异构体3突变体则功能受损,与异构体1相比,反而促进色素沉积,验证不同剪接产物在功能上的显著差异。
综上,本研究首次构建了一条从非编码SNP →ITGA8-mRNA 剪接失调 → 整合素调控网络变化 → 改变细胞黏附 → 微环境&组织结构重塑→ 促进色素沉积→ 橙色表型形成的完整机制链(图6),揭示了遗传变异如何通过级联作用调控“细胞社会行为”的重编程,跨尺度驱动生物形态创新。这不仅为色素多态性的形成提供了全新解释,也为理解基因调控如何塑造组织结构与生理功能提供了典范。
“这就像城市交通网络中一个信号灯的故障,最终改变了整个城市的物流路径。”研究人员形象地比喻道,“我们看到的,是一个微小的遗传变化,如何通过重塑‘细胞的社会秩序’,最终‘绘制’出肉眼可见的生命色彩。”

图6:野生型和橙肌鲍鱼类胡萝卜素差异积累机制的示意图。该示意图总结了从遗传变异到色彩表型形成的完整路径:非编码SNP →RNA 剪接失调 → 整合素调控网络变化 → 改变细胞黏附 → 微环境&组织结构重塑→促进色素沉积→ 橙色表型。
基因型—表型映射的新图景:
发育是桥梁,物理是约束
基因型—表型映射的新图景:
发育是桥梁,物理是约束
长期以来,进化生物学面临一个核心难题:基因型是如何调控生物表型的?传统观点认为,基因组编码了构建生物形态的“遗传程序”,新表型源于基因的随机突变,而形态的演化则由这些变异在繁殖成功率上的差异所驱动。按照这一视角,若发育过程完全由遗传程序决定,那么理论上可能产生的形态表型种类几乎不受先验限制。然而,现实中的发育过程并非无限自由,而是受到所谓“发育约束”的深刻制约。
这些约束并非偶然,而是源于胚胎发育过程中固有的物理与力学机制。值得注意的是,这些机制可能并非生物进化特有,而是细胞集体作为物理系统时必然表现出的普遍特性。这一思想在科学史上早有渊源,例如达西·汤普森(D'Arcy Thompson, 1917)在其经典著作《生长与形态》(On Growth and Form)中便强调,生物形态的形成可由物理规律加以解释。诸如细胞黏附、相分离、重力、扩散和界面张力等普遍存在于非生命与生命系统中的通用物理过程,同样在形态发生和图式形成中扮演关键角色。
这些物理原理不仅塑造了组织结构的自组织能力,也在基因调控与最终表型实现之间架起了一座桥梁。它们能够直接调控细胞的迁移、分化与空间排列,从而限制或引导发育的可能路径。这种跨尺度的系统视角,为理解基因型-表型映射的非线性本质提供了新的理论框架。生物形态形成与演化可能并非完全由基因“指令”线性决定,而是在基因调控与物理约束共同作用下的动态结果。
这项研究为这一观点提供了有力的实证支持,揭示了生物表型并非基因的直接产物,而是遗传调控与物理规律(差异粘附)共同塑造的结果。一个非编码SNP并未直接“命令”细胞变色,而是通过微调细胞物理参数(如黏附),扰动细胞间的相互作用网络,间接重构组织微环境,在物理规律放大作用下,自组织出复杂组织结构和颜色。这意味着,基因并不“指定”形态,而是“调节”系统的动态行为。表型多样性依赖于多层次的反馈与整合,包括基因调控、细胞通讯、物理响应与代谢流动。这一视角不仅为生物多态性的演化提供了机制性解释,更为解析其他复杂性状(如体型、器官形态等)提供了方法论启示。
生命作为物理与信息的交响图景,恰如一场基因编写的乐章在物理空间的共鸣:基因设定音阶与节奏,物理规律则如声学原理般决定和声如何交织,余韵如何扩散。无论是艾伦·图灵提出的反应-扩散模型解释动物斑图的形成,还是Notch信号通路介导的侧向抑制决定了神经元的精确间距,我们都能看到,寥寥数个基因编码的分子(形态发生素),通过简单的激活-抑制、扩散和降解等物理化学过程,就能在时空尺度上涌现出斑马的条纹、向日葵的螺旋、乃至我们大脑神经元的复杂连接。生命的美,不在于单一遗传指令的机械执行,而在于无数简单规则在时空尺度上自组织、自适应所涌现出的集体智慧——这是发育的诗意,也是进化的深意。
生命之“形”的算法启示:
从细胞规则到智能系统
生命之“形”的算法启示:
从细胞规则到智能系统
当前形态发生(morphogenesis)前沿研究的核心问题,正是:复杂结构如何从简单的局部规则中“涌现”?理解细胞群体如何感知整体构型、何时启动与终止构建、以及如何在损伤后实现精准修复,已成为未来生物医学的关键使命。
若我们能够设计出具备生物级可塑性与鲁棒性的系统——即能够自组织、自修复,并按需构建特定结构的智能生命体或仿生机器,便有望彻底变革再生医学、组织工程乃至人工智能的发展范式。这不仅意味着器官的体外再生与体内修复成为常态,更预示着一种全新的技术文明:以生命为蓝本,造物由“制造”走向“生长”。
未来,文章第一作者将致力于将研究拓展至果蝇、鱼类及其他具有颜色与图案多态性的物种,系统探究这种跨尺度调控机制的普适性,逐步构建“从基因到生物表型”的完整调控图谱,深入揭示基因如何调控细胞群体通过分子与发育程序形成复杂图案与形态的内在规律。同时,研究还将聚焦于构建可计算的发育模型,以模拟并预测生物图案与形态发生的动态过程,尝试将发育生物学向定量化、可预测的方向迈进。
展望未来,生物学或将实现从“观察与解释”向“预测与设计”的范式跃迁。当我们真正读懂生命,尤其是细胞的语言,理解组织如何通过局部规则“计算”出宏观结构,或许终将掌握改写生命形态的钥匙——不仅重现自然的智慧,更超越其边界,开启再生医学、合成生物学与智能生命系统的新篇章。
讲座预告|第一作者亲自解读
讲座预告|第一作者亲自解读
本期细胞动力学读书会,我们荣幸邀请到本次读书会发起人之一、西湖大学生命科学学院博士后韦晓慧作为主讲人。她将以论文第一作者的身份,于 2月13日(周五)晚7:30,在集智俱乐部线上会议室系统解读该研究的设计、发现与意义。若您想和韦晓慧老师在会议室直接对话、深入探讨,欢迎报名细胞动力学读书会!
报告简介
自达尔文以“Endless forms most beautiful ”赞颂生命以来,一个根本性问题始终萦绕在科学家的思考之中:生命形态的演化,究竟是一场无边界的即兴生成,还是在某种无形却受约束的“设计蓝图”之内展开?从一个高度可塑的单细胞起点,生命如何跨越尺度与复杂性的鸿沟,演化出结构精巧、功能多样的形态?这一跃迁背后,究竟需要怎样的驱动力?
达尔文所赞叹的“Endless forms”,或许并非随意的泼墨,而是在遵循一张由遗传潜能、物理定律与环境选择共同绘制的壮丽蓝图。这张蓝图既不预设具体结果,却在可能性的空间中施加深刻约束,使生命得以在秩序与偶然之间不断生成新的复杂性。
为了探寻这张“蓝图”的绘制规则,本报告将回顾多年研究成果,并综合生命起源、实验演化及理论物理领域的数项突破性研究,旨在从三个层面揭示:生命形态的起点比传统认知更具可塑性;演化的过程能通过精妙而普适的物理规律实现跨层级的复杂跃迁;而这一切的最终指向,或许是一条用以解释物质如何在演化中不断迈向有序与复杂的普适性法则。
分享大纲
1. 从基因变异到宏观生命色彩——跨尺度形成机制解析
2. 通用物理机制——连接基因与表型的理论桥梁
3. 重新理解多细胞生物形态形成,形态结构与功能的关系以及适应性进化
核心概念
颜色多态性;生物形态建成;基因型-表型;跨尺度调控;通用物理机制;多细胞演化

参考文献
Lenski, Richard E., et al. "The evolutionary origin of complex features." Nature 423.6936 (2003): 139-144.
Bozdag, G. Ozan, et al. "De novo evolution of macroscopic multicellularity." Nature 617.7962 (2023): 747-754.
Sogabe, Shunsuke, et al. "Pluripotency and the origin of animal multicellularity." Nature 570.7762 (2019): 519-522.
Budd, Graham E. "Morphospace." Current Biology 31.19 (2021): R1181-R1185.
Wong, Michael L., et al. "On the roles of function and selection in evolving systems." Proceedings of the National Academy of Sciences 120.43 (2023): e2310223120.
2026年2月13日(周五)晚19:30-21:30,腾讯会议线上进行,微信视频号+集智俱乐部B站号同步直播,感兴趣的朋友扫码报名加入细胞动力学读书会后,可进入学员群进行交流。
直播信息
报名读书会:
「细胞动力学:基因网络、群细胞、组织形态与发育」
报名读书会:
「细胞动力学:基因网络、群细胞、组织形态与发育」
本次读书会由李辉、王维康、韦晓慧三位学者及王艳博士共同发起,并沿两条主线展开:一是探讨细胞命运、多稳态等理论核心;二是结合单细胞测序、时序推断等方法,学习如何将静态数据转化为动态模型。
本次读书会中将融合物理学、复杂科学与系统生物学,从Waddington景观、自组织临界,到反应-扩散模型与类器官实验,绘制一幅理解细胞命运与群体动力学的连贯地图。
扫描海报中二维码报名参加读书会

报名方式:
第一步:微信扫码填写报名信息。

(扫码报名)
第二步:填写信息后,付费报名。如需用支付宝支付,请在PC端进入读书会页面报名支付:
第三步:添加运营助理微信,拉入对应主题的读书会社区(微信群)。
PS:为确保专业性和讨论的聚焦,本读书会谢绝脱离细胞动力学读书会主题和细胞动力学问题本身相关的空泛的哲学和思辨式讨论;如果出现讨论内容不符合要求、经提醒无效者,会被移除群聊并对未参与部分退费。
加入社区后可获得的资源
完整权限包括:线上问答、录播回看、资料共享、社群交流、信息同步、共创任务获取积分等。


Nature重磅:用活细胞搭建逻辑电路——调控细胞功能的跨学科之旅
生命之美:生物形态复杂性与多样性的发育与演化|周三直播·生命复杂性读书会

内容中包含的图片若涉及版权问题,请及时与我们联系删除


评论
沙发等你来抢