
关于 AI 产品的创业,目前有两个共识:第一天就要考虑商业化、第一天就要考虑全球化。
但对于到底是什么样的用户,因为什么原因为 AI 产品付费,却不是太了解,尤其是,今天 AI 产品的订阅费用,已经是基准线 20 美元每月,旗舰版 100 美元/月的高昂价格了。
有必要了解下真正为 AI 产品付费的那些人了。
AI-Native 用户研究平台 Trooly.AI 花费了 2 周时间,深度访谈了 500 名来自美国各地的 AI 付费用户,投入了价值 5 万美元(约 35 万人民币)的直接访谈成本,想了解他们付费背后的决策方式和心理动机,为什么付费、为何续费和如何付费。
这可能是 AI 行业第一份如此大样本规模的深度定性访谈调研,也是一次借助 AI 工具调研 AI 本身的实战演练,经授权,Founder Park 提炼了报告的一些精彩部分。
报告中一些很有趣的观点:
AI 工具的付费,本质上是赛博世界里的雇佣关系,因此产品的初始定价(AI 雇员的起薪)非常重要。
AI 付费的八大人群:AI 的新老板们愿意为 AI 雇员支付高达 4000 美元的月薪
AI 付费的五大决策路径:我们发现付费不是一个瞬间动作,而更类似一场面试流
其他有趣发现:
账户里还剩 7 美金的时候,AI 重度用户已经在 AI 和食物之间权衡了
你的免费版产品太好用、太够用 = 杀死付费
AI 产品的付费用户续费率或许应该以 70% 为 BenchMark
不同的 AI 雇员有不同的「转正试用期」(即付费前的免费试用阶段)
注:本次调研覆盖了来自美国主流 AI 消费市场的深度付费用户。他们并非泛泛的试用者,而是涵盖了硅谷创业者、顶尖开发者(CS 专家)、高频内容创作者(Ainfluencers)、甚至正在利用 AI 跨越数字鸿沟的底层梦想家。
产品官网:https://www.trooly.ai
⬆️关注 Founder Park,最及时最干货的创业分享
不只是用户调研,AI 产品出海,有太多东西需要补课了。
Founder Park 推出的「出海创业工具箱」系列闭门 Workshop,希望通过解析出海成功案例,连接顶尖工具平台与创业者,帮大家排忧解难。
如果你在出海营销与增长、合规与融资策略、AI Infra 实践等相关领域有丰富的科技公司服务经验,想在 Workshop 中与大家分享实战操盘经验/行业认知/提供技术解决方案等,欢迎扫码填写表单,我们将主动与你联络。

01
AI 付费行为的背后是「雇佣逻辑」
01
AI 付费行为的背后是「雇佣逻辑」
01
AI 付费行为的背后是「雇佣逻辑」
经过对 500 名用户的深度调研,Trooly 发现了 AI 产品付费的底层「付费逻辑」——把 ai 产品想象成数字市场上的一名雇员,用户则是雇佣这些雇员的老板,你会对 AI 付费用户的行为感到豁然开朗。
在进入实战策略前,我们必须先统一这套「赛博雇佣」的概念体系:
对应关系
用户不再是消费者,而是雇主;
AI 产品不再是软件/工具,而是数字雇员;
订阅费不是购买价格,而是薪资;
选择逻辑:公司类型决定了雇佣什么雇员:
一个学生的个人公司招聘的是能应付 DDL 的廉价兼职;
一个创业者的初创公司招聘的是能替代人工、7x24 小时出活的合伙人;
零和博弈:每个职能岗位(HC)只有一个录用名额。一个老板不会在同一个办公室雇两个完全重叠的会计,在用户的设备里,写代码、生图、润色文案的坑位只有一个;
解雇逻辑:任务失败即解雇。调研发现,AI 付费用户对结果错误的容忍度极低。一旦 AI 在关键任务上掉链子,用户会产生极强的被背叛感,最直接的反应就是取消订阅(解雇信);
涨薪困境:已入职的员工极难涨薪。在职场中,要求老板给老员工涨薪是极其困难的。同理,用户习惯了 AI 产品的初始价格,对涨价行为会非常敏感,其中 AI 聊天助手是用户最不可接受涨价的产品,5 美元以下的涨价就会让用户迁移。因此你的产品初始定价极为重要;
Learnings
赛道即「起薪」: 选择哪个赛道,决定了你的「行业平均薪资」。
聊天/翻译/润色类赛道,用户心理起薪就是一杯咖啡;而法律、金融、深度代码赛道,由于它替代的是高薪人类岗位,用户愿意给出的预算甚至可以上探到数百美金。选错赛道,你的产品上限可能还不如别人的起薪。
AI 雇员间的「超级竞争」: 人类雇员同时只能服务一家公司,但 AI 雇员可以同时为全球无数人/公司打工。
这意味着 AI 赛道是「赢家通吃」,如果你的产品不是该赛道下的全球 Top 级别,你就是在跟无数个顶级大脑竞争同一个岗位,胜算几乎为零。
动态留存:保持「胜任力」领先: 用户没有品牌忠诚度,只有对「胜任力」的追逐。
「雇主」时刻都在物色更优秀的替代者。保持产品领先是为了防止被「解雇」。一旦竞品展现出更高的性价比或更强的任务闭环能力,用户会毫无留恋地完成迁移。
定价 = 定岗定薪: 初始定价决定了用户对你「职级」和「薪资」水平的认知。
由于「涨薪困境」的存在,你几乎只有一次机会设置价格。初始定价过低,会导致你即便后期能力变强也无法获得对应的溢价。建议在产品初期就通过「功能分层」定好不同职级的薪资档位。
02
谁在为 AI 产品付费?
02
谁在为 AI 产品付费?
02
谁在为 AI 产品付费?
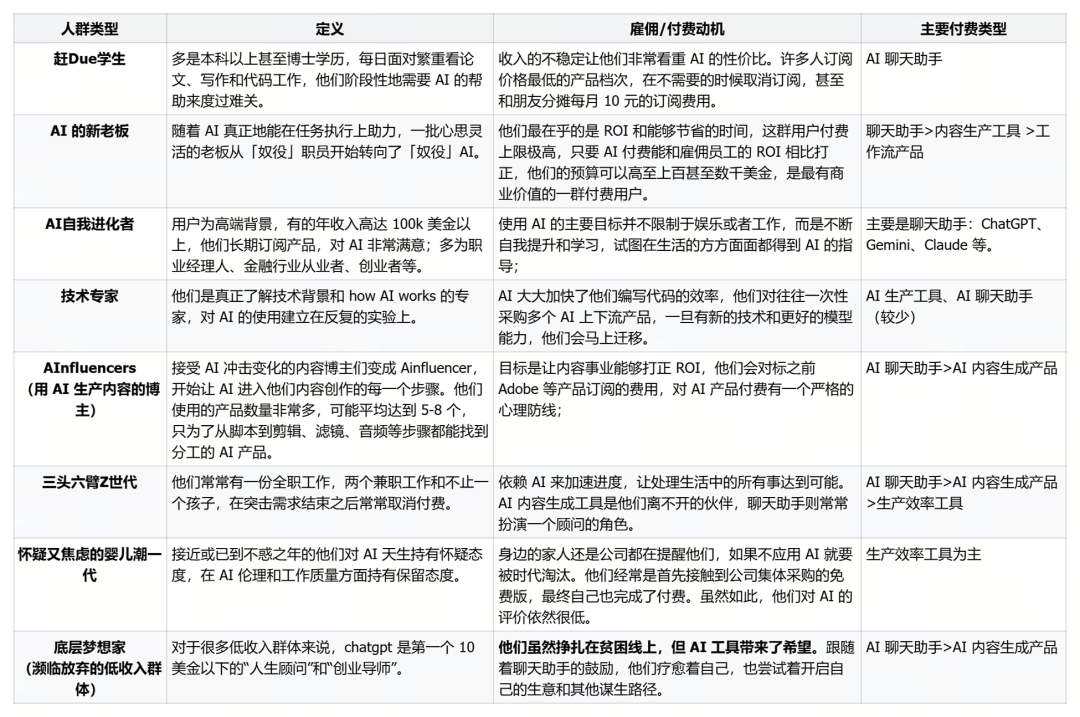
谁在招聘 AI?八类「赛博老板」的画像与潜规则。
通过对 500 多名用户的总结分析,我们发现 AI 付费者主要可以分为以下几类,数量从多到少分别是:赶 Due 学生、AI 自我进化者、三头六臂 Z 世代、AInfluencers、技术专家、AI 的新老板、怀疑又焦虑的婴儿潮一代和底层梦想家。
其中,商业价值最高的是「AI 的新老板」,使用要求最高的是技术专家,而持续付费意愿最强最稳定的则是 Ainfluencers;


Learnings
哪类人群付费最多?:AI 自我进化者、AI 的新老板、技术专家、Ainfluencer
哪类人群付费最少?:怀疑又焦虑的婴儿潮一代、底层梦想家(濒临放弃的低收入群体)
哪类人群作为生产力/使用需求持续?:Ainfluencer、AI 的新老板、技术专家
抓住高净值老板
「AI 的新老板」和「Ainfluencers」是含金量最高的雇主。他们雇佣 AI 是为了替代成本或放大杠杆。如果你的产品定位于这两类人群,不要纠结于 20 刀还是 30 刀。他们关心的是 AI 能否闭环(End-to-End)搞定一个业务流。只要能替他省下一个月薪 4000 刀的初级助理,他们对溢价的接受度远超想象。
专业雇主/CS 专家的「试用期大考」极度残酷
专家级用户招聘的是「资深助理」。他们极度厌恶 AI 雇员能力不足或者夸大能力,所以面对这类人群,夸大营销是负分。他们不怕产品贵,但怕产品「蠢」,一旦 AI 在专业上展现出掉链子,哪怕是产品本身定价低甚至是免费的,他们也会立刻将其裁退。
03
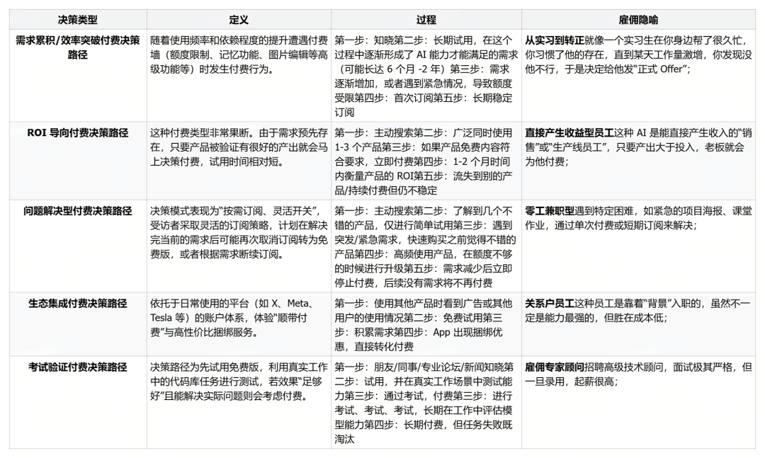
用户为 AI 付费的五种决策模式
03
用户为 AI 付费的五种决策模式
03
用户为 AI 付费的五种决策模式
用户决定付费,本质上是产品通过了一场赛博面试。不同的产品属性决定了不同的面试流程:有的需要长达一年的实习(需求累积型),有的则是入职即巅峰的生死大考(考试验证型)。
在近 500 场的用户访谈中,我们观察到了五种主要的 AI 付费决策机制,它们展示了用户何时、因为什么和以何种方式付费。我们发现,影响付费机制的两个主要因素分别是:
1)AI 是提升了效率还是赋予了用户原本没有的能力;
2)AI 工作内容对专业度高低的要求;


Learnings
定位自己产品类型和适用的决策路径
并不是所有 AI 都要走一样的面试流程,定位错误,会导致你在错误的赛道上浪费营销预算。
基础辅助型工具如润色、翻译类产品是赛博零工,用户只有在遇到具体麻烦时才会想起来,那么这类产品的核心就是卷搜索可见度(如 SEO、SEM);
如何加速雇主发 Offer
利用用户的 Panic Moment,最好的付费引导是「限制速度」而非「切断功能」,当用户长期试用产品并对产品的表现满意,但在 Panic Moment 发现免费版响应变慢、要排队时,会瞬间催生发 Offer 的想法。
04
对 GTM 很有价值的其他有趣发现
04
对 GTM 很有价值的其他有趣发现
04
对 GTM 很有价值的其他有趣发现
你的付费用户续费率或许应该以 70% 为 BenchMark
用户对付费使用 AI 的态度:AI 付费已跨过最艰难的用户教育阶段。在已付费的美国用户中,超过 7 成认为「为 AI 付费非常有价值」甚至是「生活必须的」
AI 产品最危险的时刻,是用户说「免费版已经够用了」
调查中发现部分用户不付费/取消订阅 AI 工具的原因是:产品/免费版本升级了,已经满足了需求。
基于这些访谈结果,如果你希望自己的产品能够顺利完成从「试用期」到「正式员工」的转化,那么务必记得,试用期的免费试用版本可以做得「够好」,但不要让用户觉得免费版已经「够用」。
创业者对 AI 雇员的付费意愿上限惊人:付费意愿上限 = 一个雇员的工资,4000 美元/月;
基于「雇佣」的决策逻辑,许多用户实际上拥有非常富裕的 AI 心理钱包额度。调研中约三成美国 AI 付费用户愿意为 AI 最高每月支付 50-200 美金以上,头部用户甚至愿意为 AI 支付相当于全职员工薪资的金额
随着 AI 越来越深度嵌入用户的日常生活与工作,许多用户已经为它单独设置了心理钱包,每月有比较明确的预算支付用于支付 AI 服务。调研显示,目前已付费用户平均每月为 AI 支付 30-35 美金,而大部分人的心理钱包上限高于这个额度。侧面体现出 AI 付费仍未发挥出自己最大的潜力。
30% 左右的用户希望把 AI 的支出控制在 20 刀以下。约四成的用户表示每月最高愿意为 AI 支付 20-50 美金,他们代表了大部分普通 AI 付费者的情况。已经订阅了一款聊天助手或内容生成产品,但是仍愿意为了功能更好的产品付费,或对标传统工具如 Adobe 的定价,认为继续提升还在接受范围内。
另外约有 23% 的用户愿意支付 50-100 刀,11% 的用户甚至愿意支付 200 刀及以上。他们是最愿意为 AI 支付高价的群体,即把 AI 视为全职员工的老板/创业者/专业人士。和美国动辄数千元的员工薪资相比,他们愿意为 AI 支出的空间还很大。
用户还是最喜欢月付模式
用户付费的模式偏好:月付是目前最主流的选择,相比按使用次数付费,月付用户会有能够使用更多 token 的安全感,同时可保留了在下个月更换其他产品的灵活度。也有少量用户提到自己愿意年付,主要原因是基于年付的使用额度解锁。
雇主对于不同的 AI 雇员有不同的「转正试用期」(即付费前的免费试用阶段)
漫长的免费试用期是用户在感受与 AI 的「相处体验」,需要做好试用体验。短时间内做的付费决策则更类似于面试,需要让用户感受到付费前后的差异
你的产品 supposed 在多久之内获得用户的付费?(if not,你该考虑是不是产品本身出了什么问题)如果你是聊天类,珍惜较长的考察期;如果你是更短转化期的产品,及早给用户好的体验,及早转化。
在访谈中我们观察到,不同 AI 产品用户在付费前的决策时间有很大差异。绝大部分的 AI 聊天助手用户付费前都有一个很长的免费试用期,长达 3 个月到两年不等。相比之下,AI 内容生成产品用户大部分一个月内就能决定是否付费,而 AI 生产效率工具的用户很多都在 7 天内就完成了付费。
长时间的免费使用并非坏事,而是用户通过 AI 获取了新的能力之后在体验新的工作甚至是生活方式。AI 聊天助手更类似于用户获取了一个新的「顾问」或「朋友」,在相处的过程中不断加深依赖直至最后的付费。对于这类产品,免费使用的体验非常重要,否则用户在这个过程中很容易流失,失去未来一直想要拥有这个服务的意愿。
而内容生成、效率类产品则相反,用户使用面试的逻辑来决定是否付费。重点是让用户看到产品的潜力和升级前后的差异,进一步促进付费。
注:完整版白皮书报告可以在 Trooly.AI 的公众号菜单获取。


闭门探讨:130位AI创业者,对Clawdbot和下一代AI产品的39条思考
Clawdbot 如何搭建永久记忆管理系统:全靠 MD 文档
转载原创文章请添加微信:founderparker
内容中包含的图片若涉及版权问题,请及时与我们联系删除


评论
沙发等你来抢