DRUGONE
晶体材料(如沸石)的合成规划长期以来依赖经验驱动的试错过程,其根本原因在于材料结构与合成条件之间存在高度复杂且多对多的映射关系。尽管计算材料学已经能够在结构层面预测大量潜在可合成材料,但“如何合成”仍是材料发现流程中的核心瓶颈。研究人员提出 DiffSyn,一种基于生成式扩散模型的材料合成规划方法,通过学习五十年来文献中积累的两万余条合成配方,直接从目标材料结构和有机结构导向剂出发,生成一组具有统计意义的可行合成路径。DiffSyn 能够显式建模结构–合成关系的多模态特性,在合成条件分布层面实现高保真预测,并在实际实验中成功指导了此前未报道的 UFI 沸石合成,验证了其在真实材料体系中的实用价值。

材料合成空间通常具有高维、多变量强耦合的特点,不同合成参数之间存在显著的非线性关系,同时单一结构往往对应多种可行的合成路线,而相同合成条件也可能生成多个竞争相。这种“结构–合成”和“合成–结构”双向的一对多关系,使得传统基于回归的机器学习方法难以有效建模真实分布。以往方法往往输出单一“最优”合成条件,忽略了合成窗口和相竞争问题,从而在实际应用中缺乏鲁棒性。研究人员因此认为,材料合成规划本质上是一个生成问题,需要能够在高维空间中学习联合概率分布的模型来解决。
DiffSyn 方法框架
DiffSyn 将材料合成规划表述为一个条件生成任务,其核心思想是利用扩散模型在逐步去噪过程中生成符合目标结构约束的合成参数分布。模型以目标沸石结构和对应的有机结构导向剂作为条件输入,通过分别学习二者的几何与物理化学表征,再将其融合为“化学引导信号”,用于指导扩散生成过程。与一次性生成的模型不同,DiffSyn 在多步迭代中逐渐从随机噪声演化出完整的合成配方,从而天然具备捕捉多模态分布的能力。这一设计使模型能够同时输出多条合理的合成路线,而非单一确定性答案。

图1:DiffSyn 的整体框架与条件扩散生成流程。
结构–合成关系建模能力评估
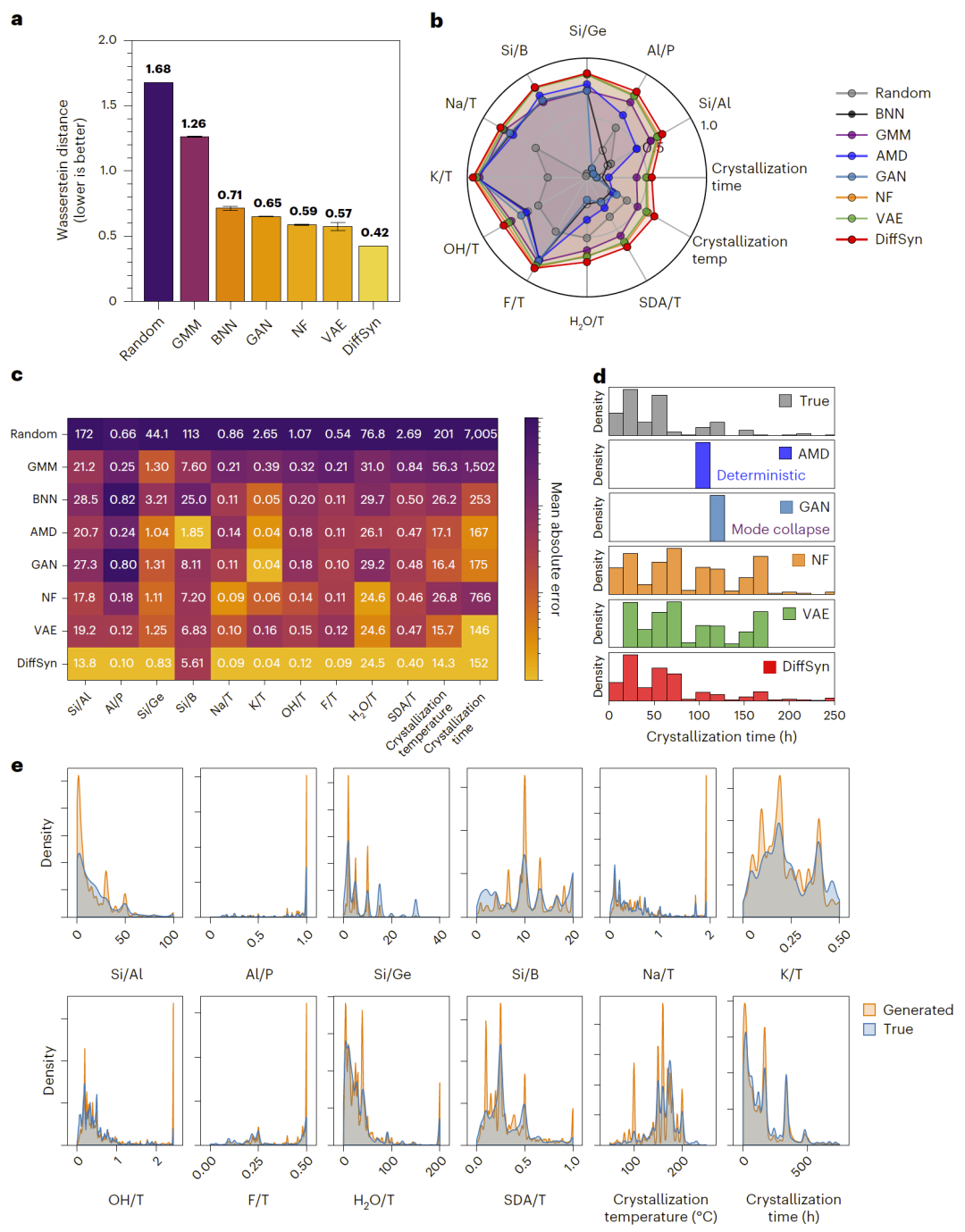
在系统评估中,研究人员将 DiffSyn 与多种已有方法进行对比,包括回归模型、经典生成模型以及其他深度生成模型。结果表明,DiffSyn 在合成参数分布的整体匹配程度上显著优于其他方法,能够更准确地复现文献中报道的真实合成分布。特别是在结晶时间、温度以及多种组成参数的联合分布上,DiffSyn 成功避免了模式坍缩和过度平滑等问题,体现出扩散模型在高维生成任务中的优势。这些结果说明,DiffSyn 不仅能够预测“合理的值”,而且能够学习到合成空间本身的结构。

图2:DiffSyn 与不同模型在合成参数分布预测上的对比结果。
化学意义与物理一致性
进一步分析显示,DiffSyn 学到的潜在表示具有明确的化学意义。基于模型内部表示对沸石结构进行无监督聚类,可以得到与孔道数、孔径等关键结构特征一致的分组结果。同时,模型生成的合成参数之间呈现出符合已知物理规律的相关性,例如温度与结晶时间之间的反相关关系,以及合成条件与框架密度之间的系统性变化。这表明 DiffSyn 并非简单记忆文献数据,而是在统计层面内化了材料合成过程中的隐含规律。

图3:DiffSyn 学到的材料表示与结构–合成物理关系分析。
合成路径优化与相竞争建模
在生成多条合成路线的基础上,DiffSyn 还可以结合成本和时间等外部评价指标,对生成结果进行排序,从而得到在不同目标之间权衡的最优合成方案。研究人员展示了在特定沸石体系中,模型能够自动识别低成本与快速合成之间的帕累托前沿,并揭示不同参数在优化过程中的系统性变化。此外,在存在竞争相的体系中,DiffSyn 能够准确描绘相边界区域,为实现相选择性合成提供定量依据,显示出其在复杂合成决策问题中的潜力。

图4:DiffSyn 生成的合成路线优化与竞争相边界预测。
实验验证与案例研究
作为概念验证,研究人员利用 DiffSyn 生成的合成方案成功合成了一种此前未报道的 UFI 沸石体系。模型推荐的合成条件在实验中得到了验证,所得晶体结构与目标结构高度一致,并表现出较高的 Si/Al 比,预期具备更优的热稳定性。结合第一性原理计算分析,研究人员进一步解释了模型推荐特定无机阳离子的化学合理性,展示了数据驱动模型与人类化学直觉之间的互补关系。这一结果表明,DiffSyn 已具备在真实实验环境中辅助材料合成决策的能力。

图5:DiffSyn 引导的 UFI 沸石合成及实验与计算验证结果。
讨论与展望
研究人员认为,DiffSyn 标志着材料合成规划从回归预测向生成建模的范式转变。通过显式建模结构–合成关系的多模态特征,该方法能够在不依赖昂贵物理模拟的情况下,生成多样且可信的合成方案。未来,若进一步引入离散变量(如前驱体选择、晶种存在与否)并与有机模板设计模型相结合,DiffSyn 有望发展为端到端的材料设计与合成智能系统,为加速材料发现提供关键支撑。
整理 | DrugOne团队
参考资料
Pan, E., Kwon, S., Liu, S. et al. DiffSyn: a generative diffusion approach to materials synthesis planning. Nat Comput Sci (2026).
https://doi.org/10.1038/s43588-025-00949-9

内容为【DrugOne】公众号原创|转载请注明来源
内容中包含的图片若涉及版权问题,请及时与我们联系删除


评论
沙发等你来抢