
导语
本篇为集智俱乐部公众号2025 年度内容精选。我们从过去一年发布的研究解读与深度文章中,挑选出 15 篇浏览量最高的文章:它们横跨人工智能、意识科学、复杂系统、非线性动力学、气候风险与社会转型等方向,既回应前沿科研进展,也直面正在发生的现实问题。
这些文章并不急于给出结论,而是反复回到一个更根本的层面:当线性经验失效、确定性不断塌缩时,我们还能如何理解、判断与行动?在高度耦合、快速演化的世界中,重新审视问题本身,或许正是理解复杂现实的起点。
关键词:复杂系统、临界转变、推理与智能、意识理论、非线性动力学、信息论、人机社会、神经计算、气候风险、多尺度视角、涌现、不确定性

当问题比答案更重要
当问题比答案更重要
过去一年,许多最具影响力的科学与技术讨论,并不围绕“结论是否正确”,而是指向更根本的问题:我们正在用什么方式理解世界?从大模型的推理机制,到意识是否可被检验;从气候系统的临界点,到社会中机器角色的变化——这些议题分属不同学科,却共同指向一个现实:世界正在变得高度耦合、非线性且难以被单一视角把握。在这样的时代,重新回到问题本身,梳理它们的结构、边界与假设,或许比快速给出答案更重要。
(以下文章按照公众号推文发布时间排序)
1、推理能力从何而来?大模型是否正在形成“思考结构”——DeepSeek-R1 在做什么不同的尝试?
原文链接:DeepSeek-R1|集智百科
这篇文章围绕一个核心问题展开:大语言模型的推理能力究竟源自何处。DeepSeek-R1 并未沿用“规模 + 大量监督微调”的主流路径,而是通过强化学习与蒸馏机制,让模型在奖励信号中自行探索推理过程。文章系统拆解了从 R1-Zero 到多阶段训练的技术路线,展示推理行为如何在缺乏显式示例的条件下逐步形成。
R1-Zero 到多阶段训练的技术路线说明推理并非模板拼接,而是可以在合适的训练机制下逐步涌现。它的意义不仅在于性能对标国际模型,更在于提示:推理,也许不是规模的自然副产品,而是可以被设计、被诱导的结构性能力。这为理解大模型“是否真的在思考”提供了一个更具可操作性的视角。

图1:推理过程中DeepSeek-R1-Zero在训练集上的平均响应时间。DeepSeek-R1-Zero⾃然⽽然地学会了⽤更多的思考时间来解决推理任务
2、自然界为何反复呈现相同的秩序模式?——玻尔兹曼奖与隐藏的 scaling law
原文链接:从无序到有序:2025年玻尔兹曼奖得主如何揭示自然界的隐藏scaling law
这篇文章回到一个基础却深刻的问题:为何不同系统会出现相似的宏观规律。文章以 2025 年玻尔兹曼奖为线索,介绍了 KPZ 方程与 Kuramoto 模型如何分别解释界面生长与同步现象,并指出它们在数学结构上的深层相似性。尽管研究对象迥异,这些模型却共享相同的标度规律。
文章揭示非平衡系统中普适规律的存在,说明复杂现象并非杂乱无章,而是受限于少数深层结构。它的启发在于:真正跨学科的不是概念迁移,而是结构共用。理解这些结构,才能在复杂系统中实现真正的统一解释。

图2:二维随机曲线上的Eden生长,色彩表示时间。
3、系统会在何时突然崩溃?——我们能预测临界转变吗?
原文链接:Science综述:如何预测临界转变?
面对生态崩溃、金融危机与社会动荡,一个挥之不去的问题是:系统的“突然失控”是否真的毫无征兆?
这篇 Science 综述系统梳理了两条研究路径——结构性条件与动态早期信号,讨论了临界减速、吸引域收缩、波动放大等一系列潜在指标。
文章并不承诺精确预测,而是提出一种新的风险认知方式:将突变视为可识别的风险区间。在复杂系统治理中,关键不在控制结果,而在及早识别系统正在逼近哪一类边界。

图 3: 临界减速:系统失去韧性并可能更容易转向其他状态的指标。当吸引域较小时(B),小扰动后的恢复速率(C和E)比吸引域较大时(A)更慢。这种减速效应可以通过系统状态中随机诱导的扰动(D和F)来测量,表现为方差的增加以及滞后-1自相关性(t和t+1时刻状态的相关性)反映的“记忆”增强(G和H)。
4、 计算能否像大脑一样高效?——神经形态计算为何被寄予厚望
原文链接:Nature综述:大规模神经形态计算
当算力需求与能耗压力同时逼近极限,计算体系的未来该走向何方?这篇 Nature 综述将目光投向神经形态计算——一种试图模仿生物神经系统的计算范式。这篇 Nature 综述从硬件架构、算法设计到应用生态,系统梳理了这一领域的关键挑战,并指出真正的瓶颈并非单点技术突破,而是规模化、稳定性与系统整合能力。神经形态计算尝试将计算结构与神经系统的并行、自适应特性结合。
它提醒我们:计算的下一次跃迁,可能不是“更快”,而是更接近生命系统的运作方式。

图4:大规模神经形态计算系统的关键特性及其成熟度演进时间线
5、 意识理论能被实验真正检验吗?——IIT 与 GNWT 的首次正面对决
意识研究长期徘徊在哲学与科学的边界。这篇文章记录了一次具有里程碑意义的尝试:两大主流意识理论——整合信息理论(IIT)与全球神经工作空间理论(GNWT),首次在同一实验框架下接受检验。
实验并未给出简单的“胜负结果”,却清晰暴露了各自的解释盲区。而这种对抗性合作本身,或许比结论更重要。它标志着一个转折点:意识研究正在从概念争论,走向可证伪、可比较的科学阶段。

图5:两个理论对三个问题各自的预测结果,以及实验设计。
6、 意识是否只是计算的副产品?——Wolfram 的计算万物视角
原文链接:什么是意识?Wolfram 计算万物视角下的生命、智能与万物
这篇文章提出了一个颇具挑衅性的观点:意识并非智能的巅峰,而是计算受限条件下的自然结果。在 Wolfram 的计算万物框架中,物理规律本身,也受到观察者算力的制约。
它的意义不在于是否“正确”,而在于迫使我们重新思考意识、计算与物理世界之间的关系。或许,意识问题并不首先属于生物学,而是一个关于计算结构与可达性的根本问题。

图6:宇宙的因果超图网络。Wolfram计算万物视角下的生命、智能与意识
7、熵究竟是什么?——为何不确定性与时间方向有关
原文链接:熵是什么?一场200年的探索之旅
从蒸汽机时代到信息社会,这篇文章回溯了熵概念两百年的演化历程。熵不再只是热力学中的物理量,而逐渐成为描述不确定性、信息与不可逆性的核心工具。
文章强调一个常被忽略的事实:熵并非系统的绝对属性,而与观察者的知识和信息结构密切相关。这一视角,为理解复杂系统中的时间箭头与不可逆性,提供了一种统一语言。

图7:鲁道夫·克劳修斯(左)首次提出熵趋于增加的洞见;路德维希·玻尔兹曼将这一增加植根于统计力学。Theo Schafgans (left); Creative Commons
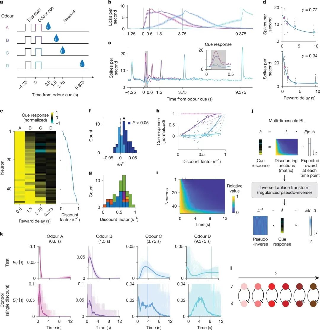
8、 大脑为何同时关心远期与近期奖励?——多时间尺度强化学习
原文链接:Nature:大脑中的多时间尺度强化学习
为了在复杂环境中生存并获得成功,动物和人工智能体必须学会自适应地行动,以最大化适应度和奖励。这种自适应行为可以通过强化学习习得,这类算法不仅在训练人工智能主体方面取得了成功,还在刻画中脑多巴胺能神经元放电活动中发挥了作用。在经典强化学习模型中,智能体根据单一时间尺度(timescale)——即折扣因子(discount factor)——对未来奖励进行指数折扣。
这篇发表在Nature上的文章探讨了生物强化学习中多个时间尺度(multiple timescales)的存在。为理解多巴胺能神经元功能异质性提供了新的范式,并为人类和动物在多种情境下采用非指数折扣(non-exponential discounts)的经验观察提供了机理基础,同时也为设计更高效的强化学习算法开辟了新途径。

图8:多巴胺能神经元表现出多种折扣因子,使解码奖励延迟成为可能。a. 有提示延迟任务图示。b. 奖励发放前的预期舔舐行为。c. 四种试验类型的平均脉冲时序直方图。d. 两个单个神经元的示例提示反应拟合。e. 神经元群体的标准化提示反应。对于每个神经元,其反应被标准化为四种可能延迟中的最高反应。插图显示了每个神经元的推断折扣因子。f. 数据更符合指数模型而非双曲线模型。g. 神经元中推断折扣因子的分布(自助法的平均折扣因子)。h,归一化群体反应的形状与奖励延迟的关系。粗线表示平滑拟合,虚线表示理论值,点表示单个神经元。i,折扣矩阵。神经元的排序如图 d 所示。j,解码过程概述。k,未来奖励的主观预期时间可以从预测奖励延迟的提示的群体反应中解码出来。基于测试数据的提示平均反应的解码(上行;见方法)优于使用具有单一折扣因子的模型(群体平均折扣因子;下行;细线(浅阴影)表示单个自助样本的预测,粗线(浅阴影内的深阴影)表示自助样本的平均预测,单个深垂直线表示奖励时间;见方法;扩展数据图 4e)。l,每个多巴胺能神经元的 RPE 对一个独特的价值函数做出贡献的模型(见方法;扩展数据图 7f-k)。
9、当机器成为社会行动者,会发生什么?——人机社会学的提出
原文链接:Nature子刊: 人机社会学——一种融合人类与机器的全新社会学框架
从回答我们日常问题的ChatGPT,到在金融市场中进行高频交易的算法,再到社交媒体上引导舆论的机器人账号,一个由人类和智能机器共同组成的复杂社会已然来临,社会科学的研究对象正在发生本体论变化。过去,我们习惯将机器视为被动的工具,但如今,它们已成为能够自主行动、相互交流、并深刻影响社会结果的“行动者 (actors)” 。当机器的行为与人类的决策交织在一起时,会产生许多意想不到的集体后果——例如金融市场的“闪崩 (flash crash) ”或网络信息的极化,这些都无法仅通过分析人类或机器单方面的行为来解释。
为了应对这一挑战,一篇发表于Nature Human Behavior的论文提出了一个全新的研究范式——“人机社会学” (A new sociology of humans and machines)。该研究主张,我们必须将人类与机器视为一个统一的、相互依存的复杂社会系统,并系统地考察人类之间 (H-H)、人机之间 (H-M) 和机器之间 (M-M) 的互动 。只有这样,我们才能理解这个新兴混合社会的运作规律,并引导其走向一个更稳定、高效和公平的未来。

图9:人机社会系统中的集体结果不同于纯人类系统中的集体结果。机器的行为方式与人类不同,在包含隐蔽人工主体的社会系统中,仅由于这一事实,集体结果就会有所不同 —— 即使人类未意识到机器的存在且不改变自身行为。此外,这两种类型的主体及其互动是相互依赖、相互影响的。因此,对机器存在的怀疑或认知可能改变人类行为,而与机器互动以及观察机器间的互动,则会影响人类彼此之间的行为方式。
10、非线性动力学为何仍然重要?——从经典模型到前沿应用
非线性动力学从湍流到鸟群,从昆虫爆发到基因调控,非线性动力学为我们揭示了自然与人工系统中最丰富而又最难以捉摸的规律。在线性方法难以应对的科学与技术前沿,非线性动力系统与混沌理论为理解复杂现象提供了全新的视角。它不仅能精确刻画演化动力学的内在机制,还能帮助我们预测系统的未来行为,探索因果涌现背后的深层逻辑。分岔、极限环、奇异吸引子与分形等核心概念,不仅是数学与物理中的重要命题,也已成为生物学、工程学、信息科学等领域应用的基础。
本文整理了Nature于2021-2015年期间发布的与非线性动力学相关的主题文章,研究涉及生物系统辨识、基因调控网络、传染病的传播、生态系统相互作用等领域。

核心图:本示意图构建了生理失调与身体虚弱的多尺度层级关系:顶层的临床虚弱综合征是微观机制涌现的宏观表现,其下由三大核心生理模块(金圈)支撑,每个模块包含若干子系统(橙椭圆);最底层的细胞分子尺度应激源(紫椭圆)驱动上层生理模块失调,这些跨尺度组件通过相互作用形成聚合性失调生理类型(深橙椭圆),最终关联顶层的虚弱表型及相关脆弱性。
11、 量子效应能大到什么尺度?——约瑟夫森效应与宏观量子现象
原文链接:量子物理系统再次斩获诺贝尔物理学奖:宏观量子隧穿与能量量子化背后的约瑟夫森效应
2025年10月6日,诺贝尔物理学奖授予了约翰·克拉克(John clarke)、米歇尔·H·德沃雷(Michel H. Devoret)与约翰·M·马丁尼斯(John M. Martinis),表彰他们在超导电路中首次于宏观尺度清晰展示量子隧穿与能量量子化:通过约瑟夫森结将数十亿库珀对作为“单一量子系统”加以操控与测量,他们在手持芯片上观测到零电压态经隧穿转为有电压态,并以微波激发验证离散能级结构。约瑟夫森效应是实现非线性、可量子化超导电路的根本机理;他们的研究则在这一平台上首次以清晰、可测的方式展示了宏观量子隧穿与能级量子化,证明了约瑟夫森电路的宏观量子性,并由此奠定了超导量子比特与相关量子技术的发展基础。
文章解读了 2025 年诺贝尔物理学奖成果,介绍约瑟夫森结如何在宏观尺度上展示量子隧穿与能级量子化。量子不再只是理论边界,而是可工程化的现实基础。

图11:超导隧穿结(常见的约瑟夫森结)典型的 I–V 特性。纵轴刻度为 50 μA,横轴刻度为 1 mV。V=0 处的条带表示直流约瑟夫森效应,而在较大 |V| 下出现的电流源于超导体带隙的有限值,因而不由上述方程再现。
12、地球真的跨过临界点了吗?——气候风险的复杂系统视角
原文链接:地球已跨过首个气候临界点,这意味着什么?这个头条消息最值得我们关注
2025年10月13日,在COP30(第30届联合国气候变化大会)即将召开之际,多国科学家联合发布了第二份《全球临界点报告》。报告指出地球系统已迎来首个被确认的气候临界点——全球温水珊瑚礁大规模死亡。人类正面临一个“新现实”:我们已经触及众多地球系统临界点中的第一个,若不立即采取行动,将引发灾难性后果。
报告同时强调了“积极临界点”方面的进展,以及引发连锁积极变革的机遇。真正的临界点不在地球,而在人类心智之中。面对系统风险,科学家提出“积极临界点”(Positive Tipping Point)的概念:既然崩溃可以自我加速,转变也能。社会和技术领域已有迹象——太阳能、风能、电动汽车、绿色金融的增长正在呈现自我强化的势头。当技术更便宜、政策更坚定、市场更拥抱,希望的雪球也将滚动起来。
这是一场与时间赛跑的对决:一边是物理定律的不可逆,一边是社会意志的觉醒。我们推倒的,不只是生态骨牌,更是自身的幻觉——“我们还来得及”。而正因如此,地球的命运尚未终结。临界点不是结束,它提出一个核心问题:我们是否愿意抓住积极临界点,点燃下一个希望的火种?

报告题目:‘New reality’ as world reaches first climate tipping point
报告链接:https://news.exeter.ac.uk/research/new-reality-as-world-reaches-first-climate-tipping-point/
发表时间:2025年10月13日
报告来源: University of Exeter
13、顿悟真的毫无征兆吗?——数学灵感的临界转变模型
原文链接:PNAS:数学家“顿悟”过程的建模与预测
发表在 PNAS 上的一项研究让 6 位数学博士在自己熟悉的环境里沉浸式解普特南数学竞赛题,并对他们的实时行为进行密集记录,如书写、手势动作,共记录 4653 个离散动作事件。研究团队发现,在顿悟出现前,数学家与黑板的互动会变得越来越难以预测 —— 这与物理系统、生态系统发生转变前的临界波动(critical fluctuations)现象高度相似。他们还引入信息论里的 “意外度”作为临界转变的预警信号,并证明其适用于各类具有离散符号动态特征的系统。

图13 数学家的顿悟可通过其黑板互动行为意外度升高来预警。
14、 系统为何会突然“变脸”?——突变理论的现代价值
原文链接:复杂性科学中的突变理论丨陈关荣
“突变理论”最初由法国数学家雷内·托姆提出,用以研究非线性系统在连续变化中为何会出现突然的断裂或跃迁。尽管其英文原名“Catastrophe Theory”常被译作“灾变理论”,带有争议性的语义色彩,但在复杂性科学中,它更强调系统性质的“突变”与“形态发生”。这一理论揭示了自然与社会中普遍存在的临界行为,从冰川崩塌到金融市场崩盘,从细胞分化到神经顿悟,都可视为不同形式的突变。
本文介绍突变理论的数学基础与应用领域,展示其在理解复杂系统动力学与预测临界转变中的独特价值。

图14:尖点型分岔
15、信息论为何成为复杂科学的核心工具?——从熵到多尺度信息结构
起源于通信的信息论,因其能跨领域量化组件之间,系统与环境,整体与部分的互动,正逐渐成为复杂系统研究领域工具箱中不可或缺的一环。
本文旨在对Thomas F. Varley于2025年12月8日发表在Physics Reports上的这篇重要综述进行深入解读,系统阐述信息理论为何以及如何成为复杂系统科学的基石,并详解其核心概念、进阶工具与实际应用。

图15:互信息的拆解示意图
结语:一年的问题、线索与延续的思考
结语:一年的问题、线索与延续的思考
这一年,我们不断被提醒:世界并不是按线性方式运转的。技术突破、认知边界、生态风险与社会结构彼此交织,许多关键变化并非缓慢展开,而是在不经意间跨过临界点。回到内容本身,2025 年集智俱乐部所做的事情其实很朴素:围绕一批正在发生、也正在被研究的问题,持续读文献、做梳理、展开讨论。本篇年终总结,正是对这一年思考轨迹的回顾:我们关注了哪些问题,哪些研究正在重塑理解世界的方式,又有哪些线索值得被带入未来。


内容中包含的图片若涉及版权问题,请及时与我们联系删除


评论
沙发等你来抢