
每个新学期的开始,
都是一次系统重启的机会。
每个新学期的开始,
都是一次系统重启的机会。
但大多数家长在用“紧箍咒”的方式收心:催作业、定计划、断网、没收手机……
结果呢?孩子越收越抗拒,越收越内耗。
真正的收心,是帮孩子重新掌控自己的大脑——
让他看见自己何时走神,知道如何回来;
让他觉察自己为何抗拒,学会如何调节;
让他体验“我能掌控自己”的成就感,而不是“我被父母掌控”的窒息感。
这就是元认知训练在做的事。
AI时代,真正重要的能力
AI时代,真正重要的能力
AI可以给出答案,但AI无法替孩子完成三件事:
判断自己是否真的理解
发现自己的错误
调整自己的学习方式
学霸脑,不是天生的。
它是在“目标—执行—反馈—调整”的循环中,逐渐涌现出来的。
从复杂科学的视角看,大脑不是容器,而是一个复杂自适应系统。
孩子不是被灌输知识, 而是在不断自我组织中成长。
这一次,
我们想和你一起做一场“认知实验”
这一次,
我们想和你一起做一场“认知实验”
3月1日,集智谷。
我们邀请你,带上你的困惑,也带上你的好奇心,来参加一场特别的亲子沙龙。
这不是一场讲座,而是一次共同探索。
你将和中科院认知神经科学博士林思恩一起,走进大脑的“操作台”:
看见元认知——通过互动环节,亲身体验“思考自己如何思考”是怎么回事;
拆解真实案例——看一个寒假懒散的孩子,如何通过元认知训练找回内驱力;
带走实操工具——一份“元认知亲子对话卡”,让你回家就能开始和孩子对话。
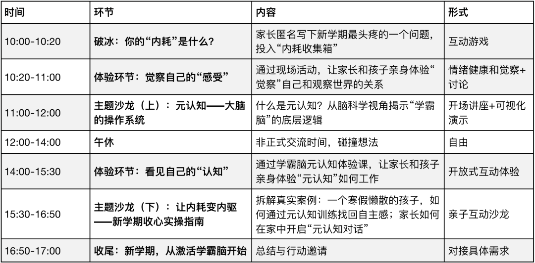
本次沙龙完整流程
本次沙龙完整流程

核心导师
核心导师
林思恩

认知神经科学博士,探悉大脑成长学院创办人,探悉专注力成长中心脑科学专家顾问,现任探客柏瑞科技(北京)有限公司联合创始人和CEO。新智元人工智能智库专家;《最强大脑》第七季脑科学顾问;华章心理学领域专家咨询委员会专家委员。带领团队研发的“脑科学智慧教室”、“儿童社交沟通测评系统”等获多项国家发明专利,与苏州教育局合作建成中国第一个脑科学智慧教室,在0-18岁儿童教育培训领域落地多款智能测评和智适应课程产品,服务近百家机构。
特邀观察员
集智俱乐部核心成员,有高校教师,有工程师,也有正在研究复杂系统的博士生。
他们的视角,将为教育问题带来跨学科启发。
适合谁参加?
适合谁参加?
3–8年级家庭
成绩忽高忽低
学习效率低
存在明显“内耗”现象
报名方式
报名方式


八、写在最后
八、写在最后
AI能给出答案, 但无法代替孩子思考“如何思考”。
这个新学期, 让我们从激活孩子的大脑开始。
主办方集智俱乐部,成立于2003年,一个从事学术研究、享受科学乐趣的探索者的团体。我们相信,最微小的创新也能激发巨大的连锁反应,如同蝴蝶振翅引发风暴。
秉承集智俱乐部“营造跨学科探索小生境”的使命,本次家长沙龙将延续集智的独特气质——不是单向的知识灌输,而是一场家长与科学导师共同参与的认知探险。
我们将以复杂科学的视角审视学习这件事:大脑不是一个被动灌输的容器,而是一个复杂的自适应系统。 学霸脑不是天生的,而是在“目标-执行-反馈-调整”的元认知闭环中涌现出来的。

内容中包含的图片若涉及版权问题,请及时与我们联系删除


评论
沙发等你来抢