DRUGONE
长期以来,理解视觉皮层计算机制的重要路径之一,是构建能够预测神经元对任意图像响应的模型。深度神经网络已成为当前最强的预测工具,但其数千万级参数结构使内部计算过程难以解释。本研究挑战“大模型必不可少”的观点,提出在保持高预测精度的前提下构建更为精简、可解释的模型。研究人员首先通过闭环实验训练出一个包含约六千万参数的高性能模型,用于预测猕猴V4神经元的响应;随后利用蒸馏与剪枝技术将其压缩为参数量减少约五千倍的紧凑模型,而预测性能仅略有下降。
压缩后的模型揭示出一个关键计算特征:不同神经元在早期处理阶段共享相似滤波器表示,但在后期通过一次“整合步骤”对高维特征进行特异性读出,从而形成多样化的选择性。研究人员进一步解析了一个“点检测”模型神经元的内部计算机制,提出可被实验验证的电路假设。该压缩框架不仅适用于V4,也同样适用于V1和IT区域,揭示视觉皮层可能遵循一种“共享早期表示、后期特异整合”的通用计算原则。

经典的线性–非线性模型能够解释视网膜和初级视觉皮层部分神经元的响应,但在更高阶视觉区域(如V4与IT)则难以胜任。因此,近年来依赖大规模深度网络成为主流方法。然而,这类模型往往拥有数千万甚至上亿参数,虽然预测准确,却几乎无法解析其逐步计算过程。
研究人员提出以奥卡姆剃刀原则为指导:在保证预测能力的前提下,寻找最简约的模型结构。他们假设,大规模模型中包含大量冗余或无关滤波器,若能剔除这些部分,或许能够得到更具解释力的紧凑模型。
方法
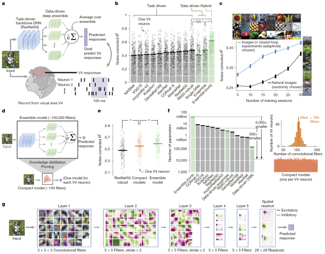
研究人员首先构建了一个“混合深度集成模型”。输入图像先经过一个任务驱动的主干网络提取中层特征,再送入数据驱动的卷积网络集成模型进行训练。通过闭环主动学习实验,模型会选择最具不确定性的图像进行下一轮实验,从而提升训练效率。
在获得高性能模型后,研究人员采用知识蒸馏与剪枝技术,将大模型压缩为每个神经元一个独立的小型前馈网络。压缩过程中持续监控预测性能,确保误差控制在可接受范围内。

图1:识别猕猴 V4 神经元的紧凑型模型。
结果
高度压缩仍保持高预测能力
混合模型在V4神经元上的预测性能明显优于单纯任务驱动或数据驱动模型。压缩后的小模型参数量减少约五千倍,但预测性能仅小幅下降,仍优于主流任务驱动模型。这表明大量参数在预测单个神经元时是冗余的。
紧凑模型准确刻画神经元偏好
研究人员通过两种方式验证模型是否真正捕捉神经元偏好:一是从海量自然图像中筛选最大响应图像;二是通过梯度优化合成“最大响应图像”。两种方法得到的图像均能在真实神经元实验中引发显著更强响应。
此外,通过对自然图像进行微小扰动,模型预测的响应增强或减弱方向也在真实神经元中得到验证。这说明紧凑模型不仅能预测整体趋势,也能精确捕捉刺激偏好结构。

图2:通过实验验证紧凑模型的刺激偏好。
“整合步骤”决定神经元特异性
对紧凑模型结构分析发现:前几层滤波器数量较多,而在第三层之后滤波器数量急剧减少,出现一个明显的“整合步骤”。在这一阶段,高维特征被压缩为少数读出通道。
不同神经元模型在早期层表示高度相似,而在整合步骤后则表现出显著差异。共享的早期表示说明神经元可能复用共同的基础特征,而特异性则在整合阶段产生。这一结构在V1、V4与IT中均可观察到,提示其可能为视觉皮层通用机制。

图3:紧凑模型通过“整合步骤”实现特征选择性的专门化。
点检测神经元的计算机制
研究人员详细解析了一个偏好“点状刺激”的V4神经元模型。分析发现,该模型并非依赖简单的中心-环绕滤波器,而是在整合步骤中通过多个曲率检测滤波器的协同作用实现点检测。
具体而言,小点刺激会在多个兴奋性滤波器中产生重叠激活,并仅受到较弱抑制;而大点刺激则激活抑制性滤波器,导致整体响应下降。整合步骤实现了兴奋与抑制信号的平衡读出,从而产生对特定尺寸点的选择性。这一机制可提出明确的电路实验假设。

图4:揭示点检测型紧凑模型的内部计算机制。
讨论
当前计算机视觉和大语言模型的发展强调规模扩展,但本研究表明,在预测视觉皮层神经元响应这一任务上,大规模模型包含大量冗余结构。通过蒸馏与剪枝,研究人员获得了兼具预测能力与可解释性的紧凑模型。
研究结果提出一种可能的组织原则:视觉皮层神经元共享早期高维特征表示,而通过后期整合步骤实现功能特异性。这种“共享—整合”结构为理解视觉皮层计算提供了新的框架。
紧凑模型不仅保持高预测性能,还能够被解析为人类可理解的计算图示,为提出可实验验证的神经电路假设提供了基础。这种在预测力与简约性之间取得平衡的建模策略,或许是未来神经科学建模的重要方向。
整理 | DrugOne团队
参考资料
Cowley, B.R., Stan, P.L., Pillow, J.W. et al. Compact deep neural network models of the visual cortex. Nature (2026).
https://doi.org/10.1038/s41586-026-10150-1

内容为【DrugOne】公众号原创|转载请注明来源
内容中包含的图片若涉及版权问题,请及时与我们联系删除


评论
沙发等你来抢