加星标,再也不怕错过更新!方法见文末动图。

小分子药物设计、多肽生成、片段连接与逆折叠等任务,长期以来分别由不同模型与流程处理。小分子通常依赖图模型与3D生成框架,多肽设计则分为 backbone 构建、序列设计与侧链打包等多个阶段。不同任务拥有不同表示方式与训练数据,模型之间难以共享知识,也难以实现跨模态迁移。尽管近年来扩散模型和图生成模型快速发展,但“是否可以用一个统一模型同时处理多种3D分子生成任务”这一问题,一直缺乏清晰答案。
进一步地,作者在 caspase-9 抑制剂设计与 PD-L1 结合肽设计中进行了实验验证,证明模型生成分子具备真实生物活性。该研究提出了一种以“原子级统一表示”为核心的多模态分子生成范式,将原本彼此独立的设计问题整合为同一种条件生成框架,为跨分子类型的AI药物设计提供了新的方法基础。

过去几年,AI 在分子设计领域的发展可以说是“多点开花”。
小分子生成有图扩散模型与3D构象生成框架;多肽设计有 backbone 生成、序列设计与侧链 packing 的分步流程;蛋白–小分子相互作用有专门的结构条件生成体系;片段连接、逆折叠、分子优化,各自都有成熟的技术路径。
每个方向都在进步,但它们之间几乎没有共享模型。但问题并不在能力,而在划分方式。
在现有体系中,小分子被当作“图问题”,多肽被当作“序列问题”,结构引导设计被当作“条件生成问题”。任务是按对象类型划分的,而不是按结构本质划分的。
然而,从物理层面看,这些问题其实共享同一套基本规律:
• 原子之间的相互作用
• 键长与键角分布
• 局部几何稳定性
• 口袋空间约束
这些规律在小分子、多肽、片段甚至复合物中都是一致的。
如果底层物理是共享的,那么模型为什么必须割裂?
这正是这篇工作提出的核心问题。
如果第一部分提出的是一个问题——能否用同一个模型处理不同分子生成任务?
那么论文的第一张图(Figure 1)给出的,就是技术答案。这张图的关键,不是模型规模,而是建模单位的重组。
作者没有为小分子、多肽、片段设计不同网络,而是先做了一件更基础的事:把所有对象都抽象为同一种原子级表示。
无论是小分子图结构,还是蛋白三维结构,最终都被转化为:
• 原子类型
• 原子三维坐标
• 化学键关系
模型始终处理同一类结构节点与相互作用关系。在这样的设定下,表面看统一的是“任务”,其实真正统一的是“表示”。

你会注意到,在架构图中,不同任务的输入形式不同,但生成模块是共享的。也就是说,任务的区别主要来自“条件”,而不是来自模型结构本身。
比如:
• 给定一个蛋白口袋,模型生成匹配的小分子;
• 给定一个分子片段,模型完成结构扩展;
• 给定功能或约束标签,模型生成满足条件的候选分子。
这些任务在图里并不是分成多条完全独立的路径,而是通过条件控制进入同一个生成核心。
这也就说明:任务不再是模型层面的分裂,而是输入层面的调控。
另外,在训练流程图中可以看到,多种类型的数据被混合训练,参数是共享的。这种多任务联合学习,使模型在不同任务之间建立结构上的联系,而不是孤立优化。

从图中可以很直观地感受到作者的设计思路:不是为每个问题都开发一个工具,而是构建一个统一的模型能同时处理多种问题。
而这一点,是整篇文章最根本的变化。
到这里,统一框架的整体结构已经清楚。但真正决定这件事能否成立的,是一个更细的问题:
不同生成任务,如何在同一个模型中被表达?
在论文的任务示意图中可以看到,作者把所有生成问题都抽象为同一组基本要素:原子类型、原子坐标和键类型。区别不在于“做什么任务”,而在于哪些信息是固定的,哪些需要生成。

比如,在3D分子生成或基于结构的药物设计中,分子的原子类型、原子坐标和化学键类型都需要生成;
在docking任务或者多构象生成任务中,原子类型和化学键类型被固定,但是原子坐标需要生成;
在片段连接任务中,两个 fragment 是固定的,中间的 linker 需要生成;
也就是说,任务的差异不再体现在模型结构层面,而体现在输入掩码的不同配置上。
这一步非常关键。它把原本彼此独立的任务,转化为同一种“条件生成”问题。模型看到的始终是同一种分子表示,只是生成区域不同。
但统一表达还不够。不同任务在物理层面的约束差异也很明显。Docking、de novo 生成、片段生长,它们的构象自由度和噪声模式完全不同。
在分子噪声的可视化图中可以看到,不同任务对应的分子分布在表示空间中形成相对独立的区域。这说明作者并没有强行用完全相同的噪声分布处理所有任务,而是在统一框架下引入了任务特异的噪声调度机制。
统一的是模型结构与表示方式,保留的是物理合理性。
正是这两步——统一任务表达与可控噪声机制——让这个框架不仅在概念上成立,在技术上也站得住。
讲完统一框架与任务表达,一个更现实的问题就出现了:
当一个模型同时承担这么多生成任务时,它会不会变成“什么都能做一点,但什么都不够好”?
论文的结果部分,本质上是在系统回答这个问题。
在结构引导小分子设计(SBDD)任务中,模型需要在蛋白口袋约束下生成匹配的小分子。这类任务通常对三维几何、化学合理性、以及对接评分都非常敏感。结果显示,在分子图质量、物化性质、三维结构合理性等多项指标上,PocketXMol在大多数指标上处于领先位置。更关键的是,在“同时获得更优对接评分且三维结构有效”的分子比例上,它明显优于对比方法。这意味着模型不仅生成的分子“看起来好”,而且在结构匹配层面具有实质优势。

在纯 3D 分子生成任务中,模型不依赖蛋白口袋约束,而是直接生成三维分子结构。论文显示,生成分子的几何统计分布与真实药物分子高度一致。这一点很重要,因为它说明模型学到的是分子结构的基本几何规律,而不是特定任务的技巧性偏置。
在 fragment linking 和 fragment growing 任务中,模型需要在“部分结构已知”的情况下补全剩余部分。这里的难点在于:既不能破坏固定片段的结构,又要保证连接部分在化学与几何上合理。结果显示,无论在已知片段姿态还是姿态扰动的情况下,PocketXMol都能保持较高的有效率与结构相似度。这与前面讲到的“任务特异噪声机制”是呼应的——统一框架并没有抹平不同任务的物理约束,反而通过统一表示让模型学到更稳健的结构规律。

在分子优化任务中,模型被要求在保持结构相似性的前提下调整特定性质(例如 LogP)。实验结果显示,模型能够将分子性质稳定推向目标区间,同时避免剧烈结构偏移。这种“渐进式优化”能力,说明模型不仅能从零生成,也能在既有结构上做精细调整。
更值得注意的是,论文并未停留在计算评测。
在 caspase-9 抑制剂设计这一应用场景中,作者将模型生成的候选分子进行了合成与实验验证。部分分子在细胞水平和酶学实验中显示出显著抑制效果,并且结合位点预测通过突变实验得到支持。这意味着模型不仅在指标上表现优秀,而且能够产出具有真实生物活性的候选分子。

如果把这一系列结果放在一起看,可以得出一个更清晰的结论:
这个统一模型并不是在某一个任务上“极端领先”,而是在多种不同约束、不同尺度、不同模态的任务下都保持稳定、高质量的表现。
统一,并没有带来能力塌缩。相反,多任务联合训练似乎强化了模型对分子结构基本规律的理解,使它在不同场景下都能迁移应用。
这也是本文结果部分最重要的信号。
如果说小分子部分证明了模型在传统药物设计流程中的能力,那么多肽部分考验的是一件更难的事情:
同一个原子级生成框架,能否跨越分子类型?
论文在多肽设计部分,覆盖了线性肽、环肽、含非天然氨基酸(NAAs)的设计,以及逆折叠任务。这些任务在传统建模体系中通常分属不同方法路径。
1. 与传统多肽设计流程的区别
在常规多肽设计流程中,通常是分步进行:
1.先生成 backbone
2.再设计序列
3.最后进行侧链packing
而在 PocketXMol 中,模型直接在原子层面同时生成 backbone 和 side-chain 的原子与键结构。生成完成后,再根据生成的侧链结构“标注”残基类型。
也就是说,模型并不是先预测氨基酸类别,再决定结构,而是先生成原子结构,再由结构推断氨基酸类型。
这一步本质上把“序列设计”问题转化成了“原子补全”问题。

结果显示,在蛋白–多肽复合物测试集上,生成的多肽在 Rosetta 结合能评分上与现有方法相当甚至更优。同时,氨基酸嵌入空间的聚类结构与真实氨基酸之间的替代关系高度一致,嵌入距离与 BLOSUM62 替代分数显著相关。
这说明模型不仅学到了几何结构,还学到了氨基酸之间的化学语义关系。
2.与传统多肽设计方法对比
论文将 PocketXMol 与“RFdiffusion + ProteinMPNN + Rosetta”的经典流程进行了对比。
结果显示:
• 序列恢复率更高
• 结构 RMSD 更低
• Rosetta 结合能更优
同时,生成的多肽在二级结构比例上更接近测试集分布,说明模型没有引入明显结构偏置。
换句话说,它不仅能生成“好看”的肽,还能生成“像真实肽”的肽。
3. 非天然氨基酸(NAAs)
由于模型直接在原子层面生成侧链,而不是先预测氨基酸类别,因此天然支持非天然氨基酸设计。
论文统计到 454 种不同的 NAA 侧链结构,覆盖不同尺寸与理化性质。并且在 Rosetta 结合能上,与标准氨基酸相比并未出现系统性劣势。
这一点是传统基于序列分类模型难以实现的。
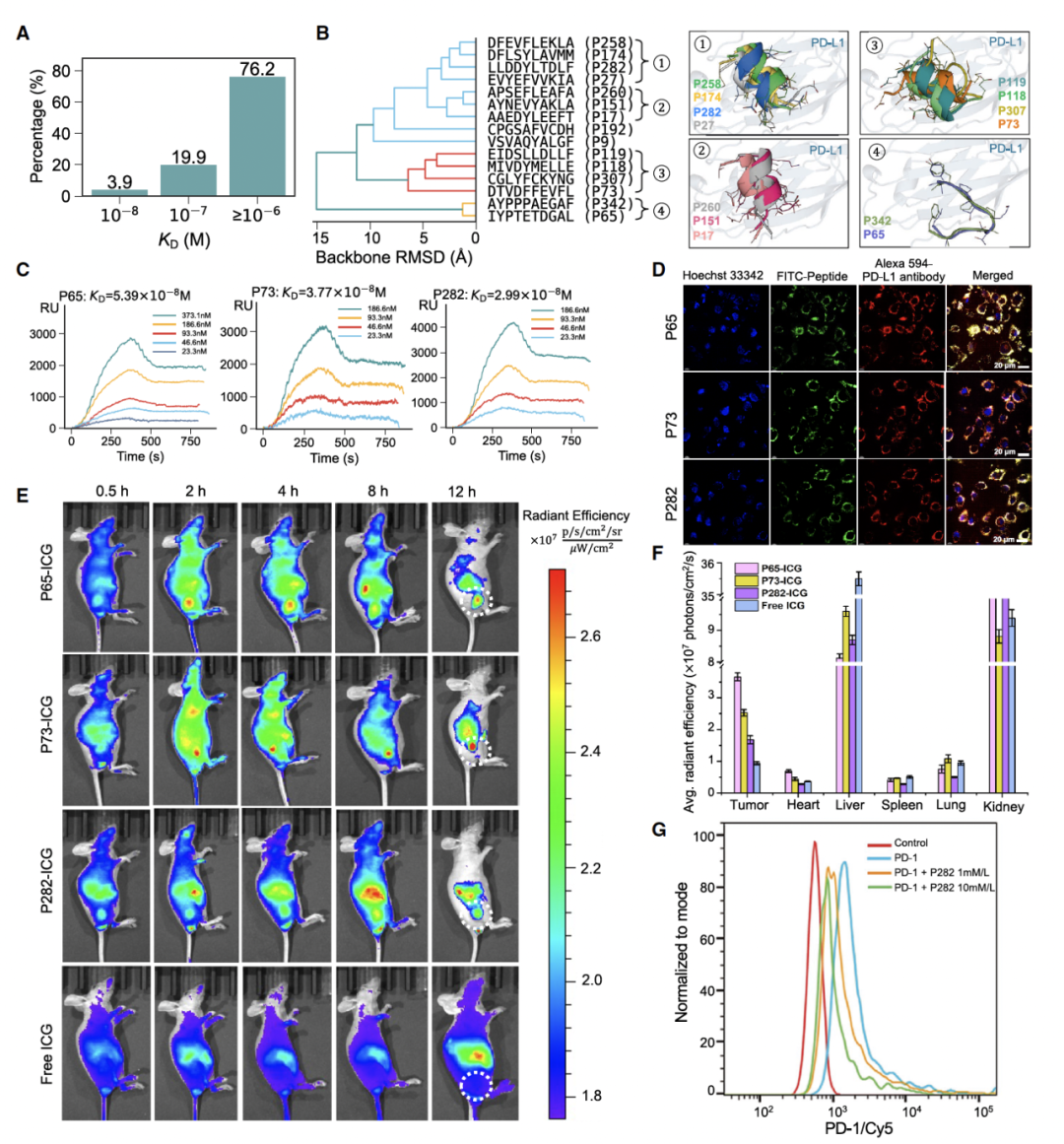
4.PD-L1 结合肽实验验证
最重要的是,作者不仅做了计算评测,还进行了实验验证。
他们设计了针对 PD-L1 的 10-residue 肽,进行 SPRi 实验验证。结果显示:
• 15 条肽达到 ~10^-8 M 的结合亲和力
• 在去除训练集中 PD-L1 同源结构后,模型仍然能生成高亲和力肽

这一步证明了模型的泛化能力——不是靠记忆相似结构。
如果把小分子和多肽两部分合在一起看,论文传递的其实是一个更大的信息:
原子级统一表示,让“分子类型”这件事不再成为建模边界。
模型面对的不是“小分子任务”或“多肽任务”,而是同一种原子与键的生成问题,只是约束不同。
这正是前面统一框架设计的真正意义。
读完整个结果部分,会有一个很明显的感受:
这篇文章并不是在某一个具体任务上做到极致。它真正的突破,是在“表示层面”。
过去,小分子设计和多肽设计是两套体系。
• 小分子用图模型
• 多肽用序列模型或蛋白结构模型
• 任务之间需要单独设计 pipeline
而在这篇工作里,作者把问题抽象到原子级别:
所有任务都变成了——在给定一部分原子与键的条件下,补全剩余部分。
模型不再区分“分子类型”,只区分“哪些字段是固定的”。
这带来两个直接结果:
第一,多任务之间共享结构规律。
第二,跨模态迁移成为自然结果,而不是额外设计。
小分子与多肽的统一,并不是简单地“支持两种数据”,而是通过统一表示消除了模态边界。
从工程角度看,这意味着:不需要为每种设计问题单独训练模型。
从方法角度看,这意味着:分子生成问题可能不再需要按类型划分。
这才是这篇文章真正值得关注的地方。
读完这篇工作,最深的感受其实不是某一个指标领先,也不是某一个实验结果漂亮。
而是一个更基础的改变:
分子生成问题,被重新定义了。
它不再被拆成“小分子设计”“多肽设计”“逆折叠”“片段连接”这些彼此分离的任务。在原子级表示下,它们只是不同的约束组合。
当任务差异从“模型结构差异”变成“输入掩码差异”时,多模态不再是拼接,而是自然统一。
当然,这并不意味着从此所有分子设计问题都能一网打尽。数据规模、训练分布、物理约束,这些问题依然存在。但至少在表示层面,这篇工作提供了一种更简洁的答案。
如果说前几年我们看到的是模型能力在单一方向上的突破,那么这篇文章展示的,是生成问题在结构层面的整合。
它不是某个任务的最优解。它更像是一次框架的重构。
而框架的改变,往往比单点性能提升更值得关注。
Peng, Xingang, Ruihan Guo, Fenglin Guo, Ziyi Wang, Jiayu Sun, Jiaqi Guan, Yinjun Jia et al. "Unified modeling of 3D molecular generation via atomic interactions with PocketXMol." Cell (2026).
供稿 | 刘安吉
责编 | 囡囡
内容中包含的图片若涉及版权问题,请及时与我们联系删除


评论
沙发等你来抢