转自微信公众号: iTASSER
随着AlphaFold等深度学习结构预测方法的快速发展,蛋白质结构预测能力正在不断迈向更高精度。然而,在实际应用场景中,一个愈发关键的问题也随之浮现:当前的瓶颈往往不再是“能否生成结构”,而是“如何从大量候选结构中筛选出最可靠的模型”。尤其是在复合物结构预测任务中,现有的高精度结构预测算法通常能够生成大量候选构象。面对缺乏真实实验结构作为参考的情形,如何快速、准确地判断哪个候选模型更接近天然构象,已经成为影响下游生物学机制解析、药物设计以及界面功能研究可靠性的关键环节。
近期,浙江工业大学张贵军教授团队在Cell Reports Methods发表研究工作,提出了一种面向蛋白质复合物结构模型的单模型全局精度评估框架——MViewEMA。MViewEMA以蛋白质复合物的单一结构模型为输入,通过构建多视图表征学习方法,从残基间多尺度互作关系中挖掘结构质量信号,实现对复合物模型全局精度的有效评估。该方法与依赖多序列比对(MSA)、模板信息或蛋白质语言模型等建模过程信息的传统评估方法不同,不仅实现了仅基于模型自身结构特征的高效评估,更通过摆脱对特定预测方法的依赖,建立了一种与建模过程解耦的独立评估途径。这意味着它能直接适用于任何来源的复合物模型,从而大幅提升了方法的通用性。得益于其仅需分析模型自身结构的轻量化设计,该评估过程也更加高效,进一步增强了方法在大规模或高通量场景下的实用价值。实验结果表明,MViewEMA在蛋白质复合物全局精度评估任务上优于现有方法,并且展现出了较强的模型排序与筛选能力。

图1.《Cell Reports Methods》发表论文
研究思路
MViewEMA的研究思路如图2所示。以蛋白质复合物结构模型作为输入,首先从微观环境(MiE)—介观环境(MeE)—宏观环境(MaE)三个层次提取残基–残基互作特征:其中,MiE用于刻画单个残基的理化性质、局部几何构象及统计能量特征;MeE通过构建以残基为中心的局部三维体素环境表征其邻域空间结构;MaE则进一步描述残基间的全局距离、空间取向及统计能量关系。在此基础上,MViewEMA采用异质分层神经网络架构对多视图特征进行协同交互:利用3D卷积网络提取局部空间模式,结合2D卷积与Transformer捕获长程残基依赖关系,并通过图注意力网络在残基图上进行迭代信息传递与跨尺度融合,最终输出蛋白质复合物模型的全局置信度评分。

图2.算法流程图
实验结果
MViewEMA在CASP15基准测试中的全局精度评估表现
为了系统评估MViewEMA在复合物模型精度评估任务中的表现,作者首先在CASP15基准数据集上,将其与16种单模型精度估计(EMA)方法以及多种共识方法进行了比较(图3)。结果显示,MViewEMA在TM-score和Oligo-GDTTS两类全局精度指标上均取得了领先或具有竞争力的综合表现,表明其能够更准确地刻画候选复合物模型的整体结构质量。值得注意的是,在困难的复合物子集目标上,MViewEMA相较于多种共识方法仍然表现突出,说明其即使不依赖多模型间的一致性信息,也能稳定识别高质量候选结构。更重要的是,在相同硬件条件下,相对于之前团队开发的DeepUMQA3实现了约10倍的速度提升。在后AlphaFold时代,面对“模型海啸”般爆发的海量候选结构,这种“高精度+高效率”的组合尤为关键。

图3.MViewEMA在CASP15基准数据集上的性能比较
MViewEMA能够作为AlphaFold类方法的独立补充评估器
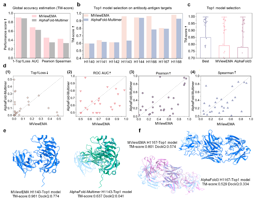
在现有结构预测流程中,AlphaFold-Multimer和AlphaFold3等方法通常会提供内部置信度指标或排序信号,用于候选模型筛选。因此一个现实的问题是:如果已有“自评估分数”,还需要独立EMA方法吗?为回答这一问题,作者进一步构建了AlphaFold测试集,系统比较了MViewEMA与AlphaFold自评估结果的差异(图4)。结果显示,MViewEMA在21/26个目标上Top1Loss优于AlphaFold-Multimer,所选Top1模型的中位TM-score从0.791提升至0.886(提升约12%)。在目标缺乏充分进化信息、MSA较浅或模板质量有限时,依赖建模过程信息的自评估机制可能受到一定程度的制约,而独立EMA反而更有机会发现真正高质量的候选模型。

图4.MViewEMA与AlphaFold-Multimer、AlphaFold3自评估的性能比较
MViewEMA能够提升深度学习对接方法的模型选择效果
除了AlphaFold类端到端结构预测框架外,蛋白质对接方法通常以已知单体结构为起点,通过大规模采样生成大量候选复合物装配构象。因此,这类方法同样高度依赖后续的模型排序与高质量结构筛选。为进一步验证方法的泛化能力,作者评估了MViewEMA在蛋白质对接场景中的表现(图5)。结果显示,在DiffDock-PP生成的候选模型上,MViewEMA选出的Top1结构平均TM-score达到0.725,显著优于DiffDock-PP内置排序策略的0.652;同时,平均C-RMSD由14.48Å降低至12.64Å。值得注意的是,MViewEMA并未针对DiffDock-PP生成的模型进行专门微调,却依然能够取得更优的筛选效果。这表明,MViewEMA具备了良好的跨方法泛化能力。

图5.MViewEMA在对接模型上的性能表现
消融实验与可解释性分析
为了进一步解析方法为何有效,作者开展了系统的消融实验(图6)。结果表明,MViewEMA的性能提升并非来自单一特征或简单网络堆叠,而是主要得益于其“多视图结构表征”设计:方法从不同尺度和不同关系层面捕捉复合物中的残基互作信息,使模型能够同时感知局部接触合理性、链间界面组织模式以及整体拓扑协调性。相比仅依赖单一图表示或局部几何特征的方案,这种多视角融合策略显著增强了对复合物精度差异的识别能力。除了消融实验,作者还通过特征嵌入可视化分析了网络的可解释性。结果显示,MViewEMA在深层表示学习过程中,逐步建立并增强了“结构特征—模型质量”之间映射关系。

图6.MViewEMA的消融实验与特征可解释性分析
结论
总体来看,MViewEMA的价值并不局限于“一个蛋白质模型打分器”,更在于它回应了后AlphaFold时代结构生物信息学正在发生的范式转变:蛋白质结构预测正在从“生成问题”逐步演化为“筛选问题”。在这一背景下,MViewEMA给出了一个可能解决方案。从更长远的角度看,MViewEMA也传递出一个很重要的信号:结构预测模型与独立EMA模型并不是替代关系,而是互补关系。前者擅长“生成更多可能”,后者负责“从可能中找对答案”。未来,无论是在AlphaFold类方法还是其他结构生成框架中,此类独立质量评估模块,都可能成为提升预测可靠性的关键组成部分。
本工作由浙江工业大学张贵军教授课题组完成,刘栋博士和赵炫锋硕士为该论文第一作者,张贵军教授为该论文通讯作者。研究工作同时发布MViewEMA在线服务器与源代码,可用于蛋白质复合物结构模型的全局精度评估与候选模型筛选。
参考资料
Liu, Dong, Xuanfeng Zhao, Tianyou Zhang, Lei Xie, Enjia Ye, Fang Liang, Haodong Wang, and Guijun Zhang. "Efficient global accuracy estimation for protein complex structural models using multi-view representation learning." Cell Reports Methods (2026).
https://doi.org/10.1016/j.crmeth.2026.101312
代码链接:https://github.com/iobio-zjut/MViewEMA
服务器链接:http://zhanglab-bioinf.com/MViewEMA/
内容中包含的图片若涉及版权问题,请及时与我们联系删除


评论
沙发等你来抢