睡眠障碍是全球范围内普遍存在的健康问题,约三分之一的人群在不同阶段受到失眠或睡眠质量下降的影响。现有镇静催眠类药物虽在临床上被广泛使用,但其潜在的依赖性和副作用促使研究者持续探索更温和、来源更为天然的替代方案。芳香植物及其挥发性成分长期以来被用于缓解紧张和改善睡眠,但其具体发挥作用的分子基础和植物分布特征仍缺乏系统性的研究。

近期,上海应用技术大学柯勤飞、寇兴然团队,新加坡国立大学张大川团队,在Digital Discovery 发表研究,围绕芳香植物挥发性有机化合物的睡眠促进潜力展开了系统分析。研究通过整合大规模文献挖掘、机器学习建模与动物实验,对近1000种芳香植物中潜在的助眠挥发性分子进行了评估,并同时从分子层面和植物资源层面对其分布特征进行了探究。博士研究生时培钦与黄鑫副教授为共同第一作者,寇兴然教授与张大川博士为共同通讯作者。

摘要图:数据驱动的睡眠促进功能成分和芳香植物发现
主要成果介绍
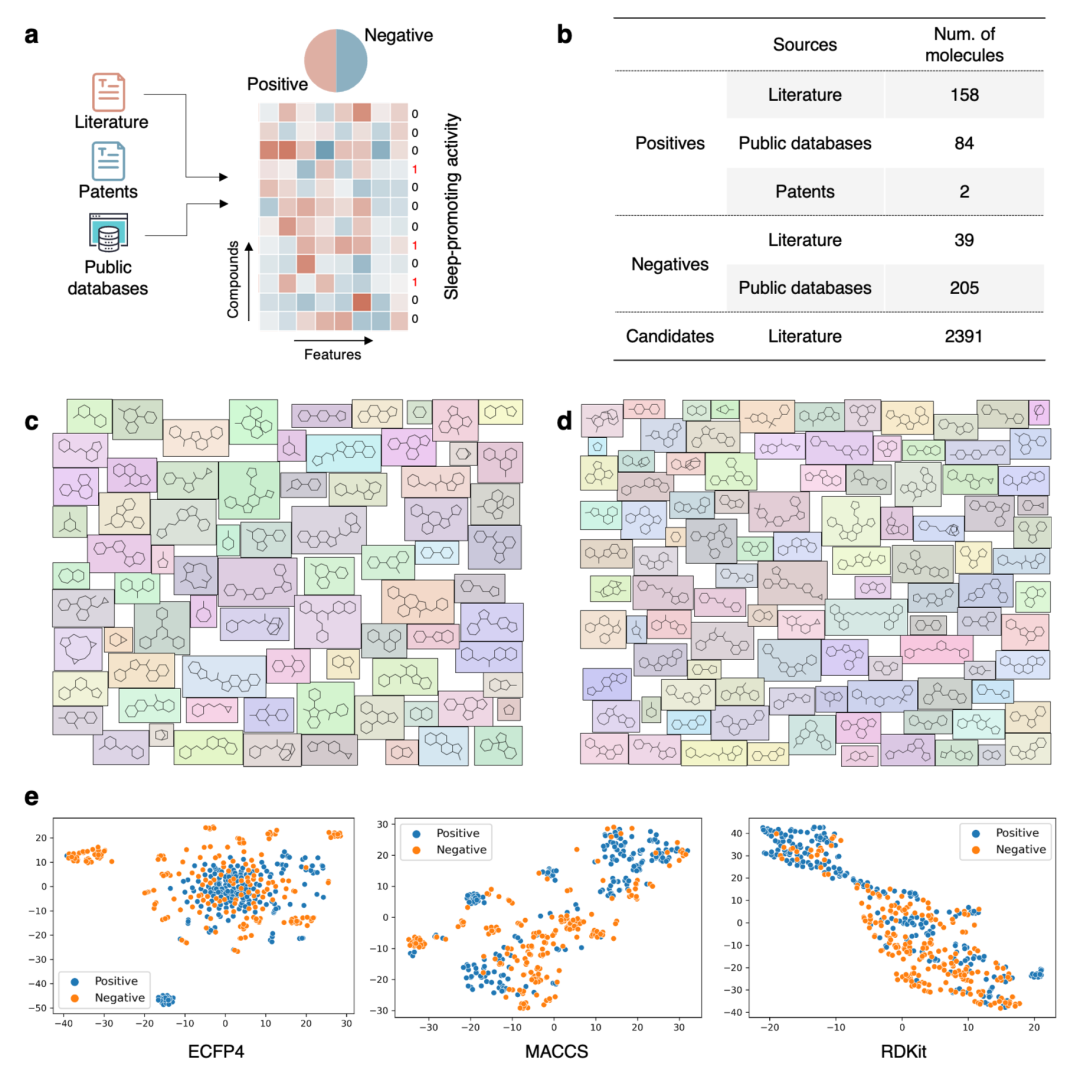
在方法上,研究团队基于文献、专利和公共数据库构建了包含睡眠相关活性与非睡眠相关活性化合物的数据集,并在此基础上系统比较了19种机器学习建模策略。所测试的方法涵盖经典分子指纹与机器学习,以及近年来受到关注的图神经网络和分子预训练模型。结果显示,在当前数据规模和任务设置下,模型复杂度的提升并不一定带来更优的预测性能,一些结构相对简单、基于分子指纹和描述符的传统机器学习模型反而表现更为稳定。在此基础上,研究构建了集成模型用于后续分析。

图1.训练数据集分析揭示睡眠促进成分与其他成分化学空间各异。
基于该模型,研究对 2391 种来源于芳香植物的挥发性分子进行了预测,其中绝大多数分子被判定处于模型适用域内。结合预测结果,研究进一步选择了具有代表性的5种候选化合物开展体内实验验证。通过小鼠脑电监测分析挥发性成分暴露后的睡眠结构变化,实验结果显示,其中4种化合物能显著延长总睡眠时长,主要体现在非快速眼动睡眠(NREM)的增加。进一步的蛋白表达分析显示,这些化合物与 GABA_A 受体相关亚基的表达变化存在关联。

图2.小鼠实验验证候选分子睡眠促进作用。
在植物资源层面,研究系统整理并分析了近 1000 种芳香植物中挥发性成分的组成信息,并将分子层面的预测结果整合至植物尺度,对不同植物及植物科的潜在睡眠促进能力进行了评估。结果显示,一些在传统应用中常被用于镇静、舒缓或情绪调节的植物类群,在挥发性成分组成上呈现出较高的预测潜力。例如,菊科(Asteraceae)、唇形科(Lamiaceae)和樟科(Lauraceae)中包含多种预测得分较高的挥发性分子。在具体物种层面,诸如 Lavandula angustifolia(薰衣草)、Perilla frutescens(紫苏)、Ocimum basilicum(罗勒) 和 Vitex negundo (黄荆)等植物,被识别为富含多种潜在睡眠促进挥发物的代表性物种。
同时,研究也观察到,即使在整体家族层面预测潜力相对较低的情况下,个别植物物种仍可能因其特定的挥发性成分组成而表现出较高的睡眠相关活性。例如,Pinus sylvestris (云杉) 和Taxodium distichum (黄杉)以及部分非主流研究对象的植物物种,在模型评估中呈现出相对突出的预测结果。这一现象提示,不同植物之间在化学组成及潜在功能上的差异,并不完全由其系统分类地位所决定。

图3.991种芳香植物睡眠促进作用潜力概图。颜色越深,潜力越大。
在数据与方法共享方面,该研究将模型代码、训练数据以及用于分析的分子与植物数据集全部公开,相关资源可在原文获取。这使得研究中采用的数据整理、建模和评估流程能够被直接复用或扩展至其他天然产物和生物活性预测问题。
需要指出的是,该研究主要以单一挥发性分子为分析与预测对象,尚未系统考虑不同挥发性成分在真实植物体系或精油体系中可能存在的协同或拮抗效应。在实际应用场景中,芳香植物往往以多种挥发性分子共同作用,其整体生理效应可能并非单一成分效应的简单叠加。未来研究将尝试引入更接近真实使用情境的混合分子体系数据,对分子间相互作用进行建模与分析。例如,基于 KFO-Atlas 等真实香气混合体系与关键气味活性分子数据集,有望进一步解析多组分协同作用下的睡眠调节机制,从而提升模型对复杂天然体系的解释能力与预测适用性。
尽管如此,该研究通过大规模数据整理和计算分析,对芳香植物中挥发性成分的睡眠促进潜力进行了系统性描述,并结合动物实验提供了实验层面的验证。相关结果为理解芳香植物与睡眠调节之间的关系提供了分子和植物双层面的参考,也为后续围绕天然助眠资源的研究提供了数据基础。
参考资料
Shi, Peiqin, Xing Huang, Qinfei Ke, Xingran Kou, and Dachuan Zhang. "Mapping sleep-promoting volatiles in aromatic plants with machine learning: A comprehensive survey of 2300 molecules." Digital Discovery (2026).
内容中包含的图片若涉及版权问题,请及时与我们联系删除


评论
沙发等你来抢