梦瑶 发自 凹非寺
量子位 | 公众号 QbitAI
不更是不更,一更就是个大动作,DeepSeek V4可能真的要来了!
就在刚刚,DeepSeek网页端直接就是一个大更新,推出了「快速模式」和「专家模式」两个功能。
此外,还有一个带有图片图标的「视觉模型」,目前也已经开启灰度测试。(好家伙.jpg)

虽说官方并没有对两个模式进行模型说明,但架不住网友们暗中揣测,结果,还真发现了点蛛丝马迹:

是的,人家模型自己承认自己的版本是「V4」了(doge)
虽不说可信度有多少,不过从种种迹象看,大家伙都一众推测——
V4可能真的离我们不远了???
(最好不要再是虚晃一枪!)
DeepSeek深夜上线快速/专家模式
常言道,DeepSeek一更新,那关于V4模型的种种揣测必定少不了。(笑)
我们先来说说DeepSeek刚刚上线的「快速模式」和「专家模式」到底是个啥东西!
从名称字面意思和模式介绍上不难看出,两种模式主要还是生成速度和任务处理范围的不同~
我也帮大家浅浅总结了一下这两种模式能力的侧重点:
快速模式:适合日常对话、即时响应、适合处理日常比较简单快速的问答,支持上传图片和文件。
专家模式:更偏向复杂任务处理,更擅长内容生成、代码、网页等任务,不支持多模态和文件上传,而且目前还是限量供应。

我们直接来一道超超超超经典的「鹈鹕骑自行车」的svg实测题,看看两种模式的生成效果具体有啥差异!

(左图为快速模式、右图为专家模式)
从生成效果来看,虽然两种模式在鹈鹕和自行车的融合度上都还有一定提升空间,但整体比较下来,专家模式的完成度还是要更胜一筹~
接着我们再把难度往上抬一下子,让两种模式分别生成俄罗斯方块小游戏,be like:

(左图为快速模式、右图为专家模式)
从页面布局和视觉效果来看,两种模式在游戏设定和整体页面结构上的差别其实并不算大,而且二者运行都没有明显问题,基础操作按键也都可以正常使用。
比较明显的区别,可能更多体现在一些细节处理上——
比如专家模式生成出来的icon图标,看上去会更精细一点???(大家觉得呢)
除了实测效果之外,为了进一步摸清专家模式背后的模型真面目,我也继续刨根问底了一下——
结果,当专家模式被追问模型参数、上下文长度等关键信息时,模型选择了:不予正面回答。
(主打一个,遇到难回答的问题就《跑题》)

跑题归跑题,但架不住网友们从专家模式中察觉到V4模型的一些蛛丝马迹。
比如下面这位网友,用专家模式做了一个网页游戏,得出的结论和我们刚才实测「鹈鹕骑自行车」的感受差不多:
专家模式和快速模式之间,效果差距并没有拉得特别大。
因此这位网友的推测是,专家模式目前很可能调用的还是某个版本的V4 Lite,完整版V4或许已经不远了。

不止如此,还有网友在直接询问专家模式自己的模型名称时,模型甚至大大方方地表示:自己就是「V4」。
(真的假的,咱也不好说…)

当然,围绕专家模式到底是不是V4,网上大家伙也有不少不同声音。
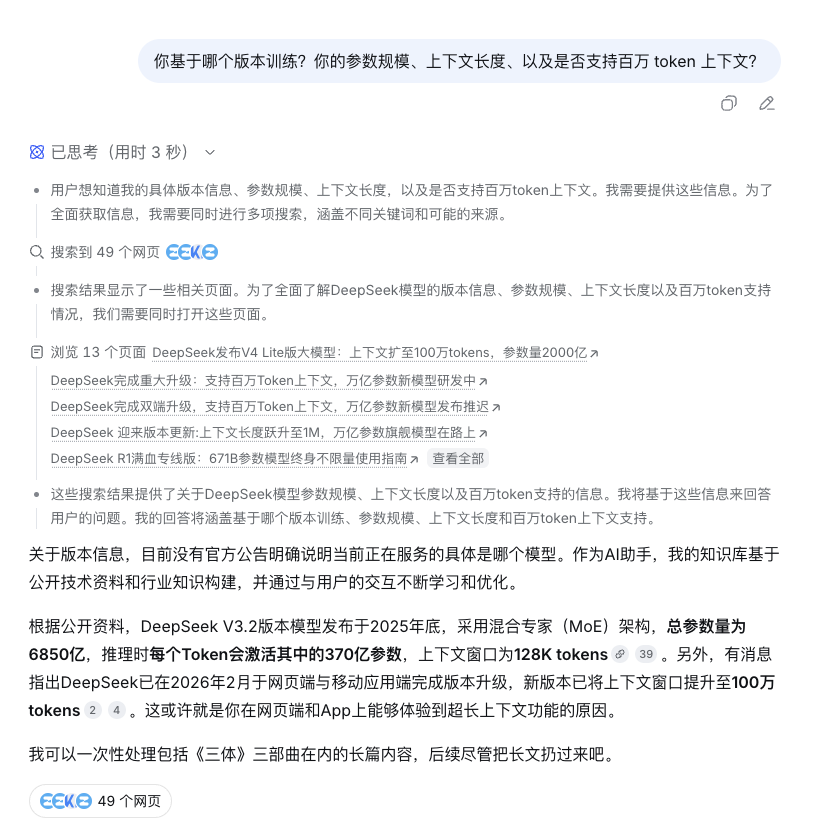
例如下面这位网友就在使用专家模式时发现,当输入token数量达到约133K时,就会触发长度限制。
而根据目前社区流传的V4模型参数信息,完整的DeepSeek V4预计将支持1M token的超长上下文。
这么一看,专家模式当前表现出来的上下文长度,又和大家预期中的V4不太对得上,没准也可能是V3.3的模型版本:

至于专家模式到底是不是V4、完整版V4何时上线,目前DeepSeek官方嘛——还没有给出任何明确说明。
所有线索,都还停留在网友的实测和猜测阶段。(doge)
哦对了,除了这次上线的快速和专家两种模式外,还有一个「vision」模式也已经开始灰度测试。

(有被灰度到的小伙伴,欢迎来评论区聊聊实际效果~)
V4模型真的要来了吗
咋说呢,关于DeepSeek V4的发布传闻,从年初到现在就像一场持续上演的大型的《狼来了》。(doge)
其实早在去年底V3.2版本正式落地后,各大技术社区就已经开始热议下一代V4模型的迭代方向,毕竟——
从版本更新节奏和技术布局来看,DeepSeek的模型迭代本就有清晰的进阶逻辑,V4的研发筹备本就是意料之中的事…
关于V4版本的各种详细地不能再详细模型参数,可以说是全网《遍地开花》。
△图源DeepSeek AI独立社区
此外,关于V4模型的各种基准测试结果也开始疯狂流出,在不少基准测试中V4的表现都碾压GPT5.2、Gemini3等模型。
强,真·强啊。

再就是上个月,DeepSeek一次普通的服务器崩溃事件,由被网友直接送上热搜。
(V4传闻的新素材这不就来了吗!!!)
原本只是一次常规的技术故障,却被大家脑洞大开地解读V4模型即将发布,服务器正在做上线前的压力测试,各种猜测和分析又又又又刷屏社区:

emm…隔三差五就被拎出来热议,却始终没等来官方实锤(doge)。
(真·《狼来了》)
当然了,这次DeepSeek突然上线「专家模式」,无疑给持续发酵的V4传闻又添了一把火…
哪怕只是网传的轻量化V4 Lite版本,也意味着完整版V4的研发已经进入收尾阶段,正式落地或许真的不远了。
没招了,大家只能安心蹲蹲吧~
参考链接:
[1]https://x.com/AiBattle_/status/2041570796674375821?s=20
[2]https://x.com/kimmonismus/status/2041552691235635540?s=20
[3]https://x.com/bridgemindai/status/2023113913856901263?s=20
一键三连「点赞」「转发」「小心心」
欢迎在评论区留下你的想法!
— 完 —
🔹 谁会代表2026年的AI?
龙虾爆火,带动一波Agent与衍生产品浪潮。
但真正值得长期关注的AI公司和产品,或许不止于此。
如果你正在做,或见证着这些变化,欢迎申报。
让更多人看见你。👉 https://wj.qq.com/s2/25829730/09xz/

内容中包含的图片若涉及版权问题,请及时与我们联系删除


评论
沙发等你来抢