
导语
2025年12月集智学园联合上海大学理学院教授 (博导)、知乎“物理学”话题优秀答主李永乐推出「统计物理基础」系列课程,从统计物理出发,讨论了一个复杂科学中的经典问题:大量微观粒子的随机运动,如何涌现出稳定的宏观定律。
今年,我们希望把这条问题链再往前推进一步。如果说统计物理更多关心的是“现实世界如何描述”,那么「量子物理导论」课程关心“原子尺度下的世界究竟遵循怎样的底层规则”。为初学者补充经典物理必备知识,建立量子态、密度算符的基本概念,介绍量子力学中的典型模型与近似方法,建立基于量子力学思考问题的思路,并以量子计算为典型应用案例,以一位用户的角度提供一条简明的学习路径:掌握量子语言的起源,提供一个把握当代量子科技的接口。
现在量子科学与技术进入全球与中国科技布局的核心视野:2025 年被联合国确立为“国际量子科学与技术年”,而 2026 年政府工作报告和“十五五”规划纲要都把量子科技列入未来产业重点方向。对一个关注复杂科学、人工智能与交叉研究的学习者来说,掌握量子物理,既是在补一门重要的基础语言,也是在回应正在展开的科技前沿。
欢迎感兴趣的研究者加入课程,现在加入可享早鸟价格。

引入
引入
如何理解量子世界
从1900年量子概念的诞生,到1925年量子力学建立,所有人都知道必须做点什么,来理解微观世界的纷繁复杂的新奇现象。经典物理中,可以基于坐标和动量完全确定被研究系统的运动状态,而到了微观的原子层面,一切都发生了改变,科学家踏入了一个崭新而陌生的世界。1905年爱因斯坦提出“光子”概念,1913年尼耳斯·玻尔提出量子论,只是在经典物理中引入一个“量子概念”,思考问题的方式仍然是经典的。这些基于经典物理的“补丁”在处理当时已知的量子现象取得了极大成功,解释了光电效应、氢原子结构与光谱。但在后续深入研究时,遭遇种种瓶颈,如多电子原子的光谱、反常赛曼效应等。到了1924年德布罗意又大胆提出“物质具有波动性”的新思路,种种迹象都呼唤一套新的思路、新的语言,去理解量子世界。
海森堡在多个黑暗的夜里,漫步于路灯下长时间思考,突然想到不应该假设物体的轨迹,而是应该首先做好对系统“可以看到”的部分,也就是实验可以确定的部分的描述。通过引入不可交换顺序的乘法,海森堡与波恩、约当一道建立起“矩阵力学”。而根据“描述波要有一个波动方程”的基本思想,薛定谔在瑞士滑雪期间给德布罗意的天才思想配上了一个方程,让粒子的波函数可以计算。又证明出这套“波的语言”和海森堡的“矩阵语言”完全等价。1927年狄拉克又提出一套漂亮的描述方案,形成了目前广泛使用的“量子语言”。
量子力学的后续发展是爆发性的,从原子光谱,到亚原子、基本粒子,从固体中的导电、热容,到宇宙中的白矮星、中子星,无处不在应用量子力学。
量子科技的语言
狄拉克晚年曾经回顾:什么是量子力学特有的内容?离散的物理量实际上大量存在于经典物理之中,弦上驻波和谐振腔中的电磁波就是典型案例。干涉叠加更是在声波光波中广泛存在。但微观粒子的运动的复概率幅,经典物理中没有,仅存在于量子力学之中。如何理解这个复概率幅,是爱因斯坦晚年的一个心病。有人总结爱因斯坦的一生,称“爱因斯坦如果在1935年之后以钓鱼度过余生,不会对物理学的发展造成任何影响。”这个特殊的年份恰好是量子力学建立十周年。这一年爱因斯坦把他对量子力学的思考总结为EPR(Einstein- Podolski- Rosen)佯谬。虽然最后被实验证明,爱因斯坦对量子力学的担心不成立,但他对量子力学的“拷问”一直延续到今天。正如在统计物理中,学习者见到的那样:理论的应用在不断拓展的同时,理论的基础也在不断深化,量子力学至今并未达到发展的终点。
量子效应不只住在实验室里
2007年,弗莱明团队在研究光合作用蛋白时,发现了一件令人困惑的事:能量在叶绿素分子网络中传输的效率,远超任何经典随机行走模型(这又是爱因斯坦开创的一个研究领域)的预测。更奇怪的是,信号中出现了量子相干的振荡特征,这意味着激发态并非定域在单个分子上,而是以叠加态分布在整个光合作用中心,像波一样在多条路径上同时传播,通过干涉形成最终路径。
这个发现打开了一扇门:生物体系中的量子相干,这个人们以为只能在微观真空条件下存在的现象,似乎在常温、嘈杂的生物环境中,找到了某种方式维持自身。后续在生命系统中发现了更多的量子效应,如鸽子利用地磁场导航的作用机制、嗅觉与视觉的起源。
上述现象与生命系统中的化学反应、氢键等现象不同,后者的量子性质已经被宏观环境的噪声“抹平”,展现的是没有那么纯粹的经典统计平均效果,可以采用某些基于经典物理的模型描述。
量子效应在生命现象中出现,是因为量子力学本来就是所有物质遵循的规则,在适当的场合必然表现出来。近年来又有科学家用大分子甚至病毒和纳米团簇,成功实现了量子干涉,拓展了量子效应的出现范围。近年来,随着量子计算的蓬勃发展,超导、超流的宏观量子现象也成为热门话题。2025年诺贝尔物理学奖颁发给实现了宏观量子隧穿的成果,也反映了这一趋势。
上述较为纯粹的量子效应,只能以量子语言准确描述,量子语言也因此成为横跨物理、化学、生物和信息科学的共同必备语言。
这门课从哪里开始,走向哪里
理解量子力学,需要两样东西同时到位:正确的数学语言,以及与之匹配的物理图像。缺少前者,量子力学就会变成一堆神秘主义的比喻;缺少后者,它就只是一套能解题却不知道自己在做什么的形式机器。
《量子物理导论》这门课从经典力学的哈密顿框架出发,因为哈密顿-雅可比方程与薛定谔方程之间存在深刻的结构类比,光学与力学的波动图像被量子力学拿来拓展描述粒子的“物质波”。本课程逐步建立量子态、算符、测量、密度矩阵的完整语言,基于势箱、谐振子、散射、隧穿等典型模型,给出现实问题的应用案例,训练物理直觉;以变分、微扰、WKB等近似方法处理更为复杂的系统,最终以量子计算与量子信息作为落点,在这里量子力学的所有奇异性质变成了可以工程化的资源。
课程中将配合数值计算:用Numerov法求解定态问题,用量子蒙特卡洛处理多体基态,用量子计算模拟软件实现量子门。计算是建立直觉最直接的方式。
这是集智学园和上海大学李永乐教授的第二次合作。上一次,我们共同完成了统计物理基础系列课程。李教授是上海大学理学院物理系副主任,长期从事量子动力学与原子分子物理研究,也是知乎物理领域最具影响力的创作者之一,累计获得41万+赞同。本系列课程我们致力于把量子力学从一门“只有物理系学生才需要学”的理论性较强的专业课,变成跨领域研究者真正能使用的框架语言。
量子力学在被发现将近一百年后,仍然没有一个所有人都接受的诠释。物理学家对“测量意味着什么”“波函数是否描述现实”争论至今。但有一件事没有争议:它是人类历史上经过最精确验证的物理理论,它的预言精度超过任何其他已知理论,而它所揭示的自然图景,叠加、纠缠、退相干、信息与现实的关系,正在重塑我们对计算、生命和物质本身的理解。
如果你对量子力学感兴趣,欢迎加入我们的系列课程。

课程主题:量子物理导论
课程主题:量子物理导论
课程主题:量子物理导论
课程主题:量子物理导论
背景与简介
量子科学与技术正在进入更广阔的科学研究与技术创新视野。2025 年被联合国确立为“国际量子科学与技术年”,中国也已将量子科技纳入未来产业重点方向。据国际知名分析机构MarketsandMarkets分析,到2030年,全球量子科技相关产业的产值将达到数百亿美元。今后围绕量子计算、量子通信、量子精密测量,以及相关材料、器件与算法的研究,量子力学已经走出基础科研的殿堂,拓展到广泛的理工科应用领域,成为未来工程相关领域的又一新基石。
但对于很多交叉学科研究者来说,量子依然带着明显门槛。一方面,它常常被理解为一套抽象而艰深的理论,且实用范围都在原子以及亚原子级别;另一方面,量子相关技术又在不断进入现实问题,从原子钟、核磁共振,到分子模拟、量子信息、量子计算及基于量子计算的的量子优化、量子化学与药物设计,量子力学早已不是一门只局限于大学及科研机构之内的知识。它正在成为未来前沿技术的基础语言之一。
真正困难的地方,往往不在于是否听说过量子,而在于如何学习。很多学习者从各种科普、新闻中得知量子计算、量子纠缠、量子隧穿这些名词,却缺少一条清楚的学习路径:量子理论如何从我们中学开始就熟知的经典物理中生长出来,它的基本语言是什么,又该如何理解各种通用教材中的若干基础模型。
李永乐老师的《量子物理导论》课程希望提供的,正是这样一个起点。课程从经典物理出发,补充分析力学及波动的基础知识,进入量子力学的实验基础与基本假设,逐步展开希尔伯特空间、密度算符、势箱、谐振子、散射、近似方法,以及量子计算与量子信息的初步内容。它的重点,不只是让学习者知道若干结论,更是帮助学习者建立一套可持续生长的结构:如何从经典物理中生长出量子物理,如何从纷繁复杂的物理现象中抽象出最基本的简化两字模型,如何使自己的思维与当代量子科技适配。
这门课程尤其适合已经具备一定理工基础、希望系统进入量子世界的学习者。无论后续兴趣指向量子信息、量子计算、量子化学、量子生物学、药物与材料的模拟计算,还是希望在自己的研究中更扎实地理解微观体系,这门课都可以作为一个稳健的起点。
八讲课程大纲
从经典到量子:哈密顿力学、相空间与波动基础
量子理论如何成立:实验线索、基本假设与基本理论体系
当量子系统遇到环境:密度矩阵、纠缠与退相干
量子束缚态的起点:势箱、能级离散与不确定性
最重要的定态模型:谐振子、相干态与代数方法
量子世界的神奇现象:散射、势垒与量子隧穿
处理真实问题:变分、微扰、WKB与近似计算
新兴的量子科技:量子信息与量子计算初步
课程讲师

李永乐,现任上海大学理学院物理系副主任、教授、博士生导师,上海市“青年东方学者”,主要从事计算原子分子物理研究,涵盖量子动力学、化学物理、分子铁电及人工智能量子蒙特卡洛等领域。2002-2006年就读于天津大学应用化学专业,期间在山东大学化学院交流,2006-2011年获南京大学理论化学博士学位,2012-2015年先后于新墨西哥大学、纽约大学从事博士后研究。2019-2021年访问加州理工学院13个月。开设“玩转量子世界”在线科普课程。长期讲授大学物理、统计物理、计算物理等课程。在集智学园讲授《统计物理基础》系列课程。
个人官方主页:https://physics.shu.edu.cn/info/1082/1166.htm
知乎主页:https://www.zhihu.com/people/yongle-li-86
课程目标
建立系统的量子物理基础认知
掌握典型模型与核心求解方法
搭建通向现代量子科技与交叉研究的入口
课程特色
从经典走向量子,结构清楚
基础内容与现代量子视角相结合
结合真实案例,增强问题意识
配套代码实践,推动从理解到计算
课程详情

图片来源:https://syskool.com/phase-space-and-symplectic-geometry-the-geometric-language-of-classical-mechanics/
1、从经典到量子:哈密顿力学、相空间与波动基础
课程简介:
量子力学的诞生并非凭空而来,它深深植根于经典物理的土壤之中。早在量子理论出现之前,物理学家们便已发现一个令人着迷的事实:描述光线传播的费马最短光程原理,与描述粒子运动的最小作用量原理,在数学结构上竟惊人地相似。哈密顿将这一类比推向极致,建立起以他名字命名的力学体系,而哈密顿–雅可比方程与光的波动方程之间的深层对应,最终成为薛定谔建立量子力学的重要线索。
德布罗意天才的思想:粒子具有波动性,启发了科学家把研究机械振动、机械波与光波的理论应用于量子力学。这才有了量子叠加与量子干涉的概念。基于电磁波的场的概念也融入量子力学。这些内容在非物理专业的“大学物理”中介绍较为孤立与不足,向初学者介绍量子物理,最好补充相关的概念。
本节课将系统梳理拉格朗日力学与哈密顿力学的核心框架,包括最小作用量原理、勒让德变换、哈密顿正则方程与相空间图景。课程还将介绍正则变换与哈密顿–雅可比方程,并着重呈现光学、经典力学与量子力学三者之间深刻的数学类比。最后,我们将回顾波的叠加、干涉与衍射现象,为理解量子世界积累必要的物理图像。
课程大纲:
复习经典力学中的拉格朗日力学、哈密顿力学,以及相关的振动与波的知识。
最小作用量原理;拉格朗日方程;勒让德变换;哈密顿方程;作用量-角变量;相空间;刘维尔定理;正则变换;生成函数与哈密顿-雅可比方程;光学、力学与量子力学类比。
波的叠加、波的干涉、衍射。驻波。
课程重点:
哈密顿方程与哈密顿-雅可比方程。光学、力学与量子力学之间的类比。波的干涉、衍射与相关的能量。
课程难点:
相空间中的坐标变换:切触变换。

图片来源:Hans J. Briegel , Thomas Müller, Projective Simulation in Action, Springer, 2025 (Open Access)
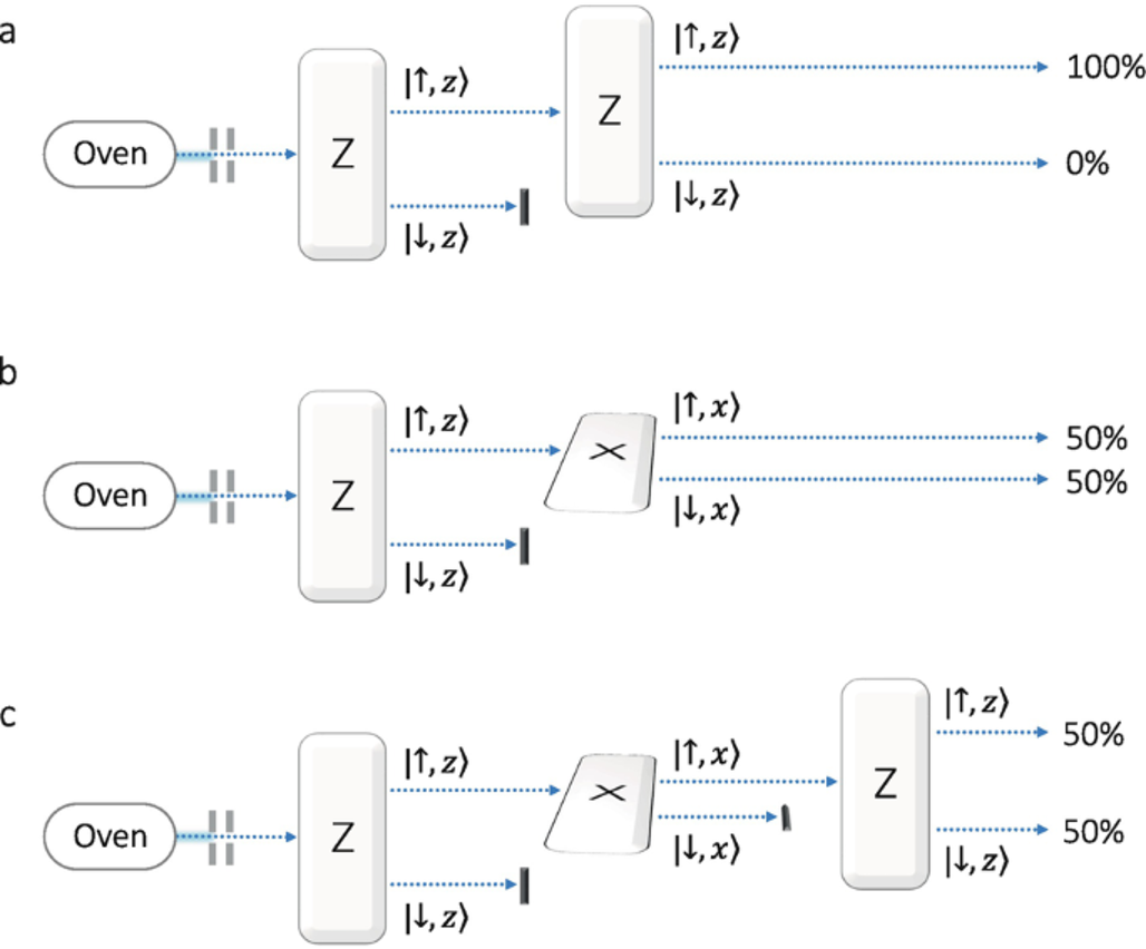
2、量子理论如何成立:实验线索、基本假设与态空间语言
课程简介:
二十世纪初,一系列精心设计的实验接连向经典物理发出挑战。黑体辐射展示出的紫外灾难、光电效应和康普顿散射中光子与电子相互作用、氢原子光谱的谱线分布规律、Stern-Gerlach实验揭示的自旋,每一个现象都在诉说同一件事:经典理论的框架已不足以描述微观世界。
本节课将梳理这些奠基性实验的物理内涵,理解它们如何共同指向量子理论的必要性。在此基础上,我们将正式引入量子力学的基本假设体系:物理态用Hilbert空间中的态矢量描述,可观测量对应Hermite算符,测量如何反映系统的状态信息,以及系统如何随时间演化。我们将以量子计算中的量子比特为具体例子,借助Dirac符号建立起量子力学的语言框架。这套语言简洁而强大,是贯穿整个量子力学体系的核心工具。
课程大纲:
量子力学的实验基础概述:黑体辐射、光电效应、卢瑟福散射、氢原子光谱、康普顿散射、Stern-Gerlach实验、布拉格散射、中子散射、Frank-Hertz实验
量子力学的基本假设:1)态和可测量(observables); 2)测量;3)演化。以量子计算为例,介绍Hilbert空间。
课程重点:
粒子与波动性质的统一。
课程难点:
Dirac符号与Hilbert空间表述的量子力学。

图片来源:https://www.youtube.com/watch?v=ma136N8d3Xc
3、当量子系统遇到环境:密度矩阵、纠缠与退相干
课程简介:
在传统的量子力学教科书中,一般仅介绍孤立的单粒子系统。然而现实中的量子系统从不孤立——它由多个粒子组成,也与周围的环境具有相互作用,这种相互作用需要我们进一步拓展对量子态的描述语言。
本节课将引入密度算符这一更为普遍的量子态语言。不同于纯态的态矢量描述,密度矩阵能够统一处理纯态与混合态,包含了实验中必不可少的统计信息。当一个量子系统与环境发生纠缠,对环境自由度求偏迹之后,系统的密度矩阵将失去相干性,经典概率的图像由此浮现——这便是退相干。我们将从密度矩阵的动力学方程出发,理解这一过程的数学结构,并借此重新审视量子测量的本质:测量究竟是一个怎样的物理过程,它与系统–环境相互作用之间又有着怎样的深层联系。
课程大纲:
密度算符的概念与多体问题;纯态与混合态;量子纠缠。
系统与环境;退相干的概念。
测量的讨论。
课程重点:
密度矩阵及其动力学方程
课程难点:
如何思考具有环境的量子态演化

图片来源:https://physicsopenlab.org/2015/11/20/quantum-dots-a-true-particle-in-a-box-system/
4、量子束缚态的起点:势箱、能级离散与不确定性
课程简介:
当一个粒子被限制在有限的空间范围内,经典力学允许它拥有任意的能量,空间中出现的概率也处处相等。而量子力学给出了截然不同的答案:能量只能取一组离散的值,粒子的空间分布也随之呈现出非均匀的结构。无限深势箱是量子束缚态最简单的模型,却已经蕴含了量子化的核心机制。
本节课将从势箱出发,求解其本征值与本征波函数,讨论简并现象的来源与物理含义,并将这一简单模型应用于真实体系——共轭分子中的π电子、量子点的光学性质、叶绿素中心的能级结构——展示量子束缚态模型在化学与材料物理中的实际解释力。此外,我们将引入海森堡不确定关系,从波函数的空间展宽与动量展宽的内在联系出发,理解不确定性的量子力学根源。课程最后将讨论自由粒子与波包,关注如何构造出局域化的、且能够随时间演化的量子态,以及波包随时间的弥散行为。
课程大纲:
势箱中的粒子;简并。应用案例:共轭分子、量子点、花青染料分子、叶绿素中心电子、碱基对中的π电子。
不确定关系。
自由粒子;波包。
课程重点:
势箱中粒子的本征值与波函数
课程难点:
简并;波包

图片来源:网络
5、最重要的定态模型:谐振子、相干态与算符方法
课程简介:
谐振子是量子力学中最重要的定态模型,没有之一。从固体中的晶格振动到电磁场的量子化,从化学键的振动模式到光合作用中的激子耦合,再到光与物质相互作用,谐振子的数学结构无处不在。正因如此,彻底掌握谐振子不仅是理解这些物理体系的前提,更是进入量子场论等更高层次理论的必要准备。
本节课将用两种互补的方法求解谐振子问题。解析法通过直接求解薛定谔方程,得到以厄米多项式表达的波函数;代数法则引入产生算符与消灭算符,将能级的求解转化为纯粹的算符代数——无需求解微分方程,仅凭对易关系便可导出全部本征值。这一方法的简洁性揭示了量子谐振子背后更深的代数结构。在此基础上,我们将引入相干态,它是谐振子本征态的特殊叠加,在量子态中最接近经典简谐运动的行为。课程还将结合Numerov数值方法,展示如何用计算手段求解一维定态问题。
课程大纲:
谐振子问题:解析法与代数法。例子:光合作用中的激子。
相干态。
课程重点:
一维谐振子的本征值与波函数
课程难点:
产生与消灭算符
代码:一维谐振子势的Numerov法数值计算。

图片来源:网络
6、量子世界的神奇现象:散射、势垒与量子隧穿
课程简介:
经典粒子遭遇能量高于自身的势垒时,结果只有反射一种情况。量子力学却给出了根本不同的答案,粒子有一定概率穿越这道经典意义上不可逾越的障碍,这便是量子隧穿。隧穿并非一种特殊的例外,而是用波动来描述粒子的必然结果,是量子世界的基本特征之一。
本节课将从势阶问题出发,系统建立一维量子散射的分析框架,引入反射系数与透射系数,理解入射波、反射波与透射波之间的关系。在此基础上,我们将转向方形势垒,定量分析隧穿概率对势垒高度与宽度的依赖,并以蛋白质中的电子隧穿和声子通过真空传递为例,展示这一纯粹的量子效应在真实生物与材料体系中的重要作用。课程还将讨论有限深势阱的散射问题,完善定态散射的整体图景。全程结合一维量子散射的数值模拟,直观展示波函数在不同势场结构下的行为。
课程大纲:
势垒
方形势垒。例子:蛋白质中的电子隧穿、声子通过真空传递
有限深势阱
课程重点:
散射截面
课程难点:
量子隧穿
代码:一维量子散射计算模拟。

7、处理真实问题:变分、微扰、WKB与近似计算
课程简介:
量子力学中能够精确求解的模型屈指可数——势箱、谐振子、氢原子、自由落体等少数几种。真实的物理与化学体系,从氦原子到复杂分子,几乎无一例外地需要借助近似手段才能得到可靠的结果。如何通过合理近似,对量子系统作出定量的预测,是量子力学走向实用的关键一步。
本节课将系统介绍三类核心近似方法。变分法以能量的下界原理为基础,通过优化试探波函数的参数逼近基态能量;定态微扰论则在已知精确解的模型基础上,将系统的额外相互作用视为加在理想系统的微扰,可以做级数展开,逐阶修正本征值与本征态。WKB近似适用于势函数缓变的情形,通过半经典的波函数拟设,在经典允许区与禁戒区分别建立近似解,并在转折点附近衔接。课程结合氢原子与氦原子基态能量的计算,对比变分法、微扰法与量子蒙特卡洛三种数值方案的思路与精度,展示近似方法从解析到数值的完整图景。
课程大纲:
变分法
微扰法
WKB近似
课程重点:
量子蒙特卡洛、定态微扰论
课程难点:
WKB波函数拟设、WKB计算框架
代码:量子蒙特卡洛法、变分法、微扰法求解氢原子与氦原子基态能量。

图片来源:Peter Greenwood for Quanta Magazine
8、新兴的量子科技:量子信息与量子计算初步
课程简介:
量子计算是量子力学的一个完美应用。经典计算机的基本单元是比特,只能取0或1;量子计算机的基本单元是量子比特,它是一对量子基矢|0>与|1>的任意叠加态,并可以用Bloch球上的一个方向向量直观表示。这一简单的推广,带来了信息处理能力的根本性变化。
本节课将从量子比特的几何描述出发,建立量子计算的基本语言框架。我们将介绍量子门的概念——作用在量子比特上的幺正变换——以及如何用量子门的组合构造量子线路。在此基础上,我们将深入讨论量子纠缠:多比特系统的量子态并不总能分解为各比特态的张量积,纠缠态携带的关联超越了任何经典系统所能实现的范围,这正是量子计算相较于经典计算拥有潜在优势的根本来源。课程结合量子加法门的模拟实现,展示量子线路如何在具体计算任务中运作。
课程大纲:
量子态的描述:量子比特与Bloch球
量子纠缠
量子门
课程重点:
量子计算中的量子态描述
课程难点:
量子纠缠
代码:用Python中的Cirq等量子计算模拟模块,实现量子加法门。
推荐参考教材
推荐参考教材
Richard Liboff, Introductory Quantum Mechanics, 2003, Addison Wesley, ISBN 0-8053-8714-5
Claude Cohen-Tannoudji, Bernard Diu, Franck Laloë, Quantum Mechanics, Vol. 1-3, Wiley-ACH
卢文发,《量子力学与统计力学》,上海交通大学出版社,2013,ISBN 978-7-313-09729-3
Nielson & Chuang, Quantum Computation and Quantum Information, 2010, ISBN 978-1-107-00217-3

课程适用对象
课程适用对象
课程适用对象
物理、化学、材料、计算科学等专业的本科高年级生与研究生
有高等数学、线性代数、常微分方程基础的理工科研究者
对复杂系统、AI for Science、量子信息、量子化学有兴趣的跨学科学习者
希望补上量子基础、建立现代量子语言的人
报名须知
报名须知
课程形式:腾讯会议直播,集智学园网站录播。本系列课程不安排免费直播。
课程周期:2026年4月27日-2026年6月22日,每周一晚18点-20点进行。
课程定价:原价799,早鸟价499,早鸟优惠截止到2026年4月28日中午12点。

扫码付费报名课程课程链接:https://campus.swarma.org/v3/course/5724?from=wechat
付费流程:
扫码付费;
课程页面添加学员登记表,添加课程负责人微信入群;
课程可开发票。
课程奖学金机制
途径一:课程共创任务:课程字幕
为鼓励学员深度参与、积极探索,我们致力于形成系列化知识传播成果,并构建课程知识共建社群。为此,我们特别设立激励机制,让您的学习之旅满载收获与成就感。
课程以老师讲授为主,每期结束后,助教会于课程群内发布字幕共创任务。学员通过参与这些任务,不仅能加深对内容的理解,还可获得积分奖励。积分可兑换其他读书会课程或实物奖品,助力您的持续成长。
途径二:招募课程助理1名
付费报名课程后,联系助教微信申请课程助理。经沟通,成为正式课程助理,完成课程助理任务,在课程结束后退全额学费。

集智学园相关课程推荐
集智学园相关课程推荐
李永乐:统计物理基础
本系列课程以热力学和经典力学为起点,依次展开 Boltzmann 统计、系综理论、量子统计、相变与非平衡统计等核心内容,围绕一个核心问题展开:大量微观粒子的随机运动如何涌现出稳定的宏观定律?课程强调物理图像与方法论,帮助你建立清晰的微观—宏观统计思维,掌握处理多粒子系统和复杂随机过程的一套通用工具。
课程链接:https://campus.swarma.org/v3/course/5648
尤亦庄:量子力学
本系列课程引自集智科学家尤亦庄在 UCSD 开设的课堂,课程从量子比特开始谈起,逐一介绍了量子力学的五大公理(量子态,观测量,量子测量,时间演化,多体系统),循序渐进地建立量子力学的基本概念和体系。在此基础上,课程着重探讨了量子纠缠,量子测量和量子纠错等量子信息学的入门知识。
课程链接:https://campus.swarma.org/v3/course/3686
吴金闪:系统科学导引(四)量子力学
本系列课程是 《系统科学概论》 课程的后续课程。《概论》是系统科学研究的入门课程。学生需要通过《概论》课程来了解什么是系统科学(系统科学的思想),以及了解一些具体的系统科学的研究方法。系统科学后续课程的目标是在此基础上,学会一些研究方法,体会一些系统科学的研究工作的实例。课程主要包含两个模块:数学基础、物理学基础。其中,数学模块主要是集合与映射、矢量空间和概率论。物理模块主要是经典力学、统计力学、计算物理学初步和量子力学。量子力学作为一个前沿科学,系统科学的研究者自然也要学习。本课程将以多个有趣的实验为引导,来介绍量子力学神奇的现象与原理。
课程链接:https://campus.swarma.org/v3/course/563
量子信息与量子计算预读班
本次预读班受集智-凯风研读营项目的支持,将主要聚焦在量子计算领域,对量子线路的经典模拟、量子计算与人工智能的交叉、量子模拟、量子噪声理论与纠错码等方面的论文进行研读与讨论。希望能通过预读班的形式,能够吸引具有基本物理基础且对量子计算感兴趣的人(例如本科生)和量子计算的年轻研究员,研读硬核论文,激发科研灵感。
预读班链接:https://campus.swarma.org/v3/course/4082
推荐阅读
《玩转量子世界讲座》:https://www.koushare.com/live/details/8639
“玩转量子世界”科普课(共6节):https://www.koushare.com/video/details/24092?series_id=477
内容中包含的图片若涉及版权问题,请及时与我们联系删除


评论
沙发等你来抢