大家好,今天给大家分享一篇近期发表在Nat. Commun.上的研究进展,题为:Machine learning guided resolution of mechanical trade-off in polymer composites via stress adaptive interface。该工作的通讯作者是来自新加坡国立大学的何超斌教授、张杰教授和中国海洋大学的靳凯副教授。
在结构型聚合物复合材料领域,强度、韧性与抗冲击性能的协同提升始终是一大挑战,这主要受限于性能间的内在权衡及复杂载荷下的界面失效问题。尽管传统策略通过引入纤维、纳米填料或构筑层状结构,能够针对性地改善某一单一性能指标,却往往伴随着脆性增加或界面失配等新隐患。自然界凭借分级结构与自适应界面实现了卓越的多尺度能量耗散;遗憾的是,现有的仿生策略大多局限于静态界面增强,缺乏对外界应力的动态响应能力与广泛适用性,因而难以从根本上突破这一性能瓶颈。
本文作者通过融合仿骨小梁互锁结构与热力学驱动的自适应界面,构建了能够实现动态能量耗散的多尺度设计,突破复合材料长期面临的“强度-韧性”权衡瓶颈,开发了结合帕累托集学习(PSL)与主动学习(AL)的机器学习框架,高效探索复杂的“组成-性能”空间以筛选最优配方。该策略不仅在聚酮、尼龙6等多种商用产品及一维纤维、二维纳米片等不同增强相中得到了实验验证,还深化了对“结构-界面-性能”耦合机制的机理认知,为加速先进结构材料的发现提供了一个普适性研究平台。

图1. 具有应力自适应界面设计的仿生小梁互锁结构。
受天然松质骨分级多孔结构启发,作者提出了一种基于热力学原理(ΔG = ΔH − TΔS)的仿生复合材料设计策略。通过热混合过程中降低界面焓(ΔH),促进聚合物链相互扩散并在软–硬界面形成稳定的物理互锁结构。作者在一类三元的“小梁互锁复合材料”(trabecular interlocked composites, TICs)中验证了此策略:以热塑性聚氨酯(TPU)为缠结促进剂、聚(苯撑醚酮)(POK)为刚性基体、取向玄武岩纤维(BF)为增强相,通过气体辅助成孔技术构建分级多孔骨架。热激活条件下,TPU链段扩散进入POK基体及BF界面,形成动态缠结界面,从而将传统静态键合转变为热力学调控的缠结机制,显著提升了材料的相容性与力学完整性。(图1)

图2. 传统试错设计与机器学习引导下多目标优化的比较。
传统"试错法"一次仅调整单一变量,在反复迭代中逐步优化性能,难以高效处理强度、韧性与抗冲击性之间的内在权衡。为此,作者构建了机器学习辅助的多目标优化框架,通过系统探索组成-性能空间、识别近似帕累托最优解,实现多性能目标的协同调控,显著加速高性能复合材料配方的设计与优化。(图2)

图3. 主动学习驱动的帕累托前沿优化。
首先,作者在可行组成空间内选取50个代表性配方,经实验制备与力学测试获取拉伸强度、断裂韧性及冲击能量耗散数据,并据此训练三个独立的高斯过程回归(GPR)代理模型。通过采样1000个偏好向量将多目标问题标量化为单目标问题,训练后的PSL模型生成了一组覆盖广泛工程需求的多样化帕累托最优候选解。作者进一步将主动学习(AL)与多目标贝叶斯优化相结合,对帕累托集进行迭代优化。初始数据集中于中等性能范围,经迭代优化后逐步填充高强度-高韧性边界。经五轮主动学习迭代后,解集中分布于狭窄的高性能"盆地",在三维性能空间中,解形成平滑的流形轨迹,表明多目标权衡受某种共同结构机制约束,强度提升伴随韧性与冲击耗散的可预测协同变化。通过设定目标偏好向量,可以直接在该流形上提取对应不同设计模式的代表性解。(图3)

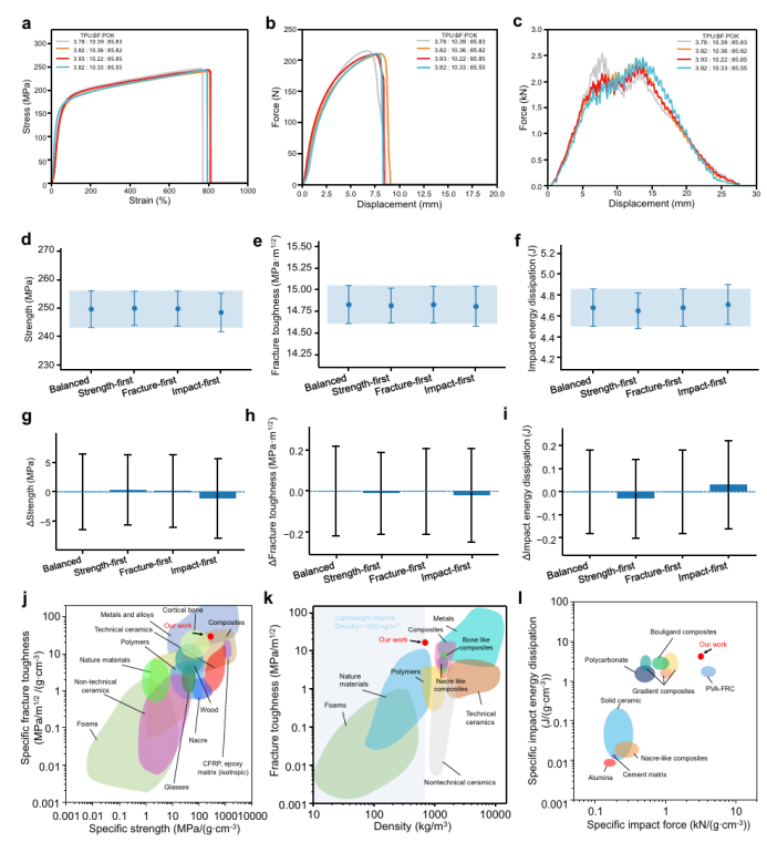
图4. 基于偏好的帕累托解设计与验证。
为验证机器学习筛选的帕累托解,作者制备了四种代表性配方(均衡型、强度优先型、韧性优先型、抗冲击优先型)。拉伸、缺口拉伸及冲击测试表明,各配方宏观响应曲线高度一致,呈现相似的屈服、应变硬化及断裂行为,说明偏好优化是在狭窄高性能窗口内的精细微调,而非改变变形机制。将这些结果置于更广泛的材料体系中比较,四种设计均收敛于狭窄的高性能区域。此类材料位于先进复合材料及类骨材料区域,显著优于传统聚合物,能够保持低密度与高韧性的罕见组合;在抗冲击性能方面,达到或超过Bouligand结构及梯度复合材料。(图4)

图5. 动态应力自适应界面机制。
实验结果的高度集中性以及平台分布图表明,这些优化设计共享一种稳定的能量耗散机制。因此,作者选取一个代表性的均衡型配方进行机理研究,采用原位拉伸扫描电镜(SEM)、应变分辨拉曼光谱以及冲击/弹道实验进行分析。结果表明,TICs界面通过物理缠结形成的承载韧带在极端应变下维持力学耦合,实现应力再分配与能量耗散,而非脆性分离失效。应变分辨拉曼光谱结果与原位SEM观察高度一致,表明小梁互锁结构激活动态应力自适应界面,将拉伸载荷转化为摩擦和缠结主导的能量耗散路径。该多尺度应力重分配机制源于热处理过程中柔性弹性体链向刚性基体及纤维表面的热力学驱动扩散,形成物理缠结界面层;受力时通过链滑移与重排不断重构,实现持续应力分散与能量耗散,是TICs高抗裂性与抗冲击性能的根本原因。(图5)

图6. 多尺度结构演化与能量耗散。
为揭示界面响应在整体结构中的作用,作者分析了均衡型的 TICs在多尺度下的应变演化行为。结果表明,该材料具有由物理缠结界面构建的分级结构,在拉伸过程中从初始的稳定半结晶与致密界面状态,经历中等应变下的链取向与结构有序化,再到高应变下界面主导的能量耗散阶段,实现由“承载”向“耗散”的自适应转变。相比传统易发生脆性脱粘的化学键界面,物理缠结界面能够通过链滑移与重排持续分散应力、延缓失效。同时,在冲击载荷下,小梁多孔结构与取向纤维协同作用,通过孔隙塌缩、界面滑移、纤维桥接等多机制实现分级能量耗散,从而有效抑制裂纹扩展并防止材料穿透,表现出优异的损伤局域化能力与抗冲击性能。(图6)

图7. 材料体系普适性。
最后,作者验证了基于TICs的小梁互锁结构与应力自适应界面策略具有良好的通用性,可适用于不同基体(如POK、PA6)及多种增强相(一维纤维与二维纳米片)体系,并兼容标准加工工艺。其普适性源于热力学驱动的链动力学与拓扑缠结机制,而非特定化学作用,使其成为一种可扩展、材料无关的高性能轻质复合材料设计平台。
综上,本研究提出了一种通用增韧策略:通过小梁互锁结构与热驱动应力自适应界面的协同作用,实现多尺度变形机制(链取向、结晶调控、界面滑移、分子重排),突破传统强度-韧性权衡。同时,结合PSL主动学习框架,构建可解释的设计空间,将性能目标直接映射为材料配方,大幅减少实验成本。该策略未来可拓展至逆向设计、3D打印及可持续材料领域。
作者:ZXY 审校:ZHR
DOI: s41467-026-69872-5
Link: https://doi.org/10.1038/s41467-026-69872-5
内容中包含的图片若涉及版权问题,请及时与我们联系删除


评论
沙发等你来抢