
从 1997 年 Deep Blue 击败国际象棋世界冠军 Garry Kasparov,到 2016 年 AlphaGo 击败围棋世界冠军李世石,再到 2022 年 Gran Turismo Sophy 在赛车模拟器中战胜职业车手......人工智能(AI)系统在数字世界中屡屡取得“超人”级表现。
然而,如何把这种能力全面迁移到真实物理世界(即物理 AI),一直是 AI 和机器人行业仍未攻克的难题之一。
乒乓球是这类挑战中非常具有代表性的场景,其球速快、旋转复杂、轨迹多变,要求选手在毫秒级内完成从感知(看球)、决策(思考)到控制(挥拍)的完整闭环。此前的乒乓球机器人研究大多只能做到合作式对打,在正式比赛条件下从未达到业余水平以上,仍不具备挑战人类精英甚至职业选手的能力。
如今,Sony AI 团队及其合作者为这一领域带来了一个新突破。
就在刚刚,首个在竞技体育中击败人类精英选手的物理 AI 机器人 Ace,登上了权威科学期刊 Nature 封面。

论文链接:
https://www.nature.com/articles/s41586-026-10338-5
据论文描述,在国际乒乓球联合会(ITTF)规则下,Ace 站在真实的乒乓球台旁,使用真实的乒乓球拍和乒乓球,击败了 3 位人类精英选手,即使在面对 2 位日本职业乒乓球联赛(T.League)选手时,也出人意料地赢下了 7 局比赛中的 1 局。
值得一提的是,在这篇 Nature 论文提交后的一场新比赛中,Ace 能力再次精进,击败了 1 名职业选手。

Ace 的“超人”表现主要得益于其制造多种旋转的能力,以及稳定回球的一致性,而并非依赖超越人类的高速击球。这一点值得关注,因为大多数人可能会认为,能够产生超高速度的专用机器主要靠“力量取胜”。
“这项突破的意义远超乒乓球这项运动。”Sony AI 首席科学家 Peter Stone 表示。
“它代表了 AI 研究的一个标志性时刻,首次证明了 AI 能够在复杂、快速变化、要求精准与速度的现实环境中有效完成感知、推理与行动。一旦 AI 能在这些条件下达到人类专家水平,就将开启一整类过去无法实现的现实世界应用。”
在同期发表的新闻与观点文章中,巴西航空技术学院 Carlos H. C. Ribeiro、坎皮纳斯州立大学 Esther Colombini 写道:随着自主系统的持续进步,Ace 未来某天也可能被淘汰。尽管如此,Ace 与 Deep Blue 一样,都是一个重要的里程碑,展现了能够与物理环境交互的下一代高质量、高竞争力 Agent 的潜力。
Ace 是怎样练成的?
一个能够达到人类职业水准的乒乓球机器人,需要能够实时、精准地感知环境变化、决定如何反应,并以足够快的速度执行动作。这并不是一件很容易的事情。
针对上述能力要求,研究团队为 Ace 分别设计了“高速感知系统”、“基于强化学习的控制系统”、“高动态响应的机械臂硬件”模块。

图|Ace 系统。其中,感知系统通过普通摄像头定位球的位置,并借助 3 套注视控制系统(Gaze Control System,GCS)估算球的旋转速率(即角速度),其摄像头全部架设在球台以外,覆盖整个比赛区域;这些信息被基于 AI 的控制系统利用,指导比赛中的发球与回球;控制系统的决策则由 1 个配备 8 个独立控制关节的机械臂完成。
1.感知:测一测球的旋转
乒乓球的旋转方向与速率决定了其飞行轨迹,也是高水平选手制造威胁球的核心手段。过去的机器人研究并不能很好地处理旋转,Ace 则感知系统有效地解决了这个问题。
- 乒乓球的 3D 位置由 9 台主动像素传感器(APS)相机测量,搭载 Sony Semiconductor Solutions 的 IMX273 图像传感器,布置在球台周围形成全场覆盖。
- 乒乓球的角速度与旋转由 3 套独立的注视控制系统负责,每套 GCS 包含一台事件相机(搭载 IMX636 事件视觉传感器)和一对 pan/tilt 反射镜,主动跟随球的位置,让事件相机始终对准球体,实时捕捉旋转特征。
具体的角速度估计用到了卷积神经网络(CNN),位置与旋转信息合并后输入下游的控制系统。

图|Ace 系统设置
2.控制:学一学回球和发球
Ace 的控制策略采用 model-free 强化学习训练,这意味着系统不需要预先建立一套“球在空气中如何运动”“拍子如何与球接触”的解析模型,而是通过大量仿真对打直接学习动作策略。训练过程遵循“决策-评分”(actor-critic)架构,决策模块给出动作,评分模块评估该动作的长期回报,两者交替优化。通过这一过程,Ace 不仅能完成基本的回球,还能主动给回球赋予期望的旋转特性,比如上旋。
Ace 的发球环节,则做了单独处理。按乒乓球规则,发球需要将球抛起后击打,Ace 的抛球动作来自人类示范,并根据机器人运动特性做了适配,使最终发球符合官方规则。发球策略库的筛选采用遗传算法,在与人类陪练合作训练中,如果某种发球在 20 次尝试里成功率达到 95% 以上,就会被纳入 Ace 的发球库。Ace 在比赛过程中会从库中按不相似性或历史胜率选取发球。
3.硬件:定制一个机械臂
承担执行任务的机械臂具备 8 个自由度,包括 2 个直线关节和 6 个旋转关节,可满足球拍位置、朝向及击球速度控制需求。
为达到职业级运动能力,其末端执行器最高速度设定为 20 米每秒,工作空间覆盖 3.6×3.6 平方米,能够完成快速移动与大范围回球。
机械臂的机械结构采用拓扑优化降低连杆重量,并使用轻量高强度材料 Scalmalloy 进行增材制造,使机械臂兼具速度、稳定性与低惯量特性;末端执行器则配备改装球拍,采用 Butterfly Dignics 05 胶皮与 VICTAS ZX-GEAR OUT 底板,同时带有小型托杯用于发球持球。
为提升真实环境表现,Ace 还采用了低延迟控制架构,所有执行器以 1 毫秒周期同步运行,并与视觉系统共享时钟信号,即使在最高速度下,位置跟踪延迟仍低于 5 毫秒。
真实表现:精英选手、未达职业
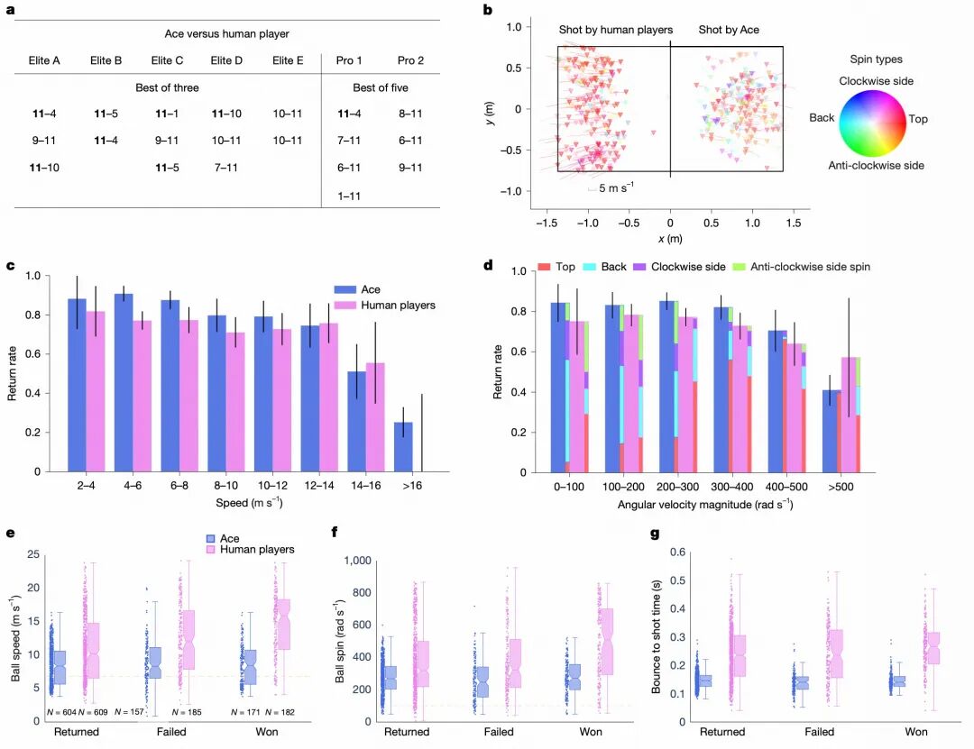
2025 年 4 月,研究团队在完整 ITTF 规则下,包含奥运标准场地、官方比赛球、持牌裁判从两侧判罚,让 Ace 与 5 位精英选手(各有 10 年以上高强度训练经验、日均训练约 3 小时)打“三局两胜”制比赛,与 2 位职业选手(现役 Minami Ando 和 Kakeru Sone)打“五局三胜”制比赛。所有选手此前均未与 Ace 交手过, Ace 也并没有针对任何特定选手进行训练。

如下图 a,Ace 在 5 场对阵精英选手的比赛中取得 3 胜(共赢 7 局,输 6 局);对阵 2 位职业选手各负 1 场,7 局中赢下 1 局。

图|评估结果
同时,Ace 击球后产生的球速和旋转强度达到专业比赛区间,说明 Ace 已具备主动进攻能力;同时,从球落台到挥拍击球的反应时间也处于高水平竞技范围,体现了 Ace 的快速感知与执行能力。
进一步的分析表明,Ace 能够回击各种旋转来球,在最高 450 rad/s 的条件下仍稳定保持超过 75% 的回球率,展现出了超强的处理旋转能力,超过了此前竞技乒乓球机器人公开记录的水平。
在面对精英选手时,Ace 发球后直接得分(即 ace 球)达到了 16 次,而精英选手总共仅拿到 8 次此类得分。
一个尤其有意思的场景是,Ace 在看到球擦网(在仿真中几乎不会出现)后的反应。Ace 在球撞网 49 ms 后就开始调整关节速度和球拍轨迹,成功将这种异常球回击过去。这表明,Ace 的低延迟感知-控制链路具备一定的对未建模情况泛化的能力。
视频|Ace 在球擦网场景中展现出高度灵敏的反应能力
不足与未来方向
当然,Ace 系统仍存在一些不足。
Ribeiro 和 Colombini 在新闻与观点文章中指出,Ace 从多个视角同时观察场地的方式与人类存在本质差异,离真正意义上的“拟人化的乒乓球选手”还有一定距离。
研究团队也表示,Ace 的策略在仿真中零样本训练并迁移到真实世界,最关键的挑战之一是对人类对手行为的建模,高维物理空间中的人类行为难以精确建模,这意味着真正的目标函数(赢或输)不可直接访问,训练中只能使用替代目标。
未来,如果能引入乒乓球机器人研究中关于人类对手建模的工作,将有望帮助系统更好地理解战术与策略。同时,结合在线学习机制,Ace 也可以在真实世界的持续交互中不断迭代提升。
尽管如此,正如 Sony AI 苏黎世负责人兼 Ace 项目负责人 Peter Dürr 表示,这项突破凸显了物理 AI Agent 执行实时交互任务的潜力,也代表了朝着打造可广泛应用于高速、精准、实时人机互动机器人的重要一步。

内容中包含的图片若涉及版权问题,请及时与我们联系删除


评论
沙发等你来抢