henry 发自 凹非寺
量子位 | 公众号 QbitAI
要说也真够逗的,索尼的机器人又开始找画面了。
搭了个乒乓球台子,直接找职业选手开干。

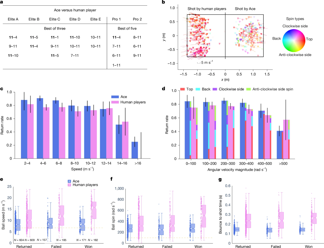
一台8自由度的机械臂,对战日本elite级选手5场3胜2负。
后面半年,陆续打赢了几位日本职业选手,包括2019年美国公开赛女单亚军平真由香(GPT说相当于国内省队主力),以及WTT世界排名第25位的木原美悠。
它打起来画面大概是这样的。
背后研究嘛,Nature也相当赏脸,直接给了个封面。

虽说伯克利去年就能让宇树G1和人类连拍106板了,港大Smash也能让G1在室外打乒乓球。
不过这里得老实说一句,HITTER和SMASH都不处理球的旋转,打的是陪练配合的平球,真扛不住职业选手那种旋转。Ace正经实打的,这个硬功夫人家确实做到了。
部分对战视频如下:
(完整幕后比赛视频可参考:https://www.youtube.com/watch?v=FrGq8ltb-_E)
这场球是怎么打的
规则全按国际乒联(ITTF)标准来,先到11分赢,场地都是正规比赛场地。
对手则分两档。
第一档是elite级,定义为至少10年训练、每周20小时以上的业余精英,5位(3女2男)。
第二档是职业,日本T联赛现役的两位,Minami Ando和曾根翔。
这些球员此前全都没见过Ace。没有针对性录像训练,没有定制策略,上场就打。
结果,2025年4月在东京打的那一轮。Ace对elite 3胜2负,13局里赢7局。
对职业选手0胜2负,7局里抢下1局。
还算不错。

论文提交之后,索尼没停手。
2025年12月又打了一轮,这次Ace赢下了平真由香。2026年3月又打了一轮,Ace赢下包括木原美悠在内的三位职业选手。
据SonyAI Director Peter Dürr说,这次Ace的出球更快、落点更贴近球台边缘、回合节奏也更紧凑。
Ace从看见球到挥出拍,端到端20.2毫秒。顶级人类球员,230毫秒。
相差十倍。
这是怎么做到的
Ace的整套系统拆成三块,看、想、做。
看这一块,9台APS相机摆在球台四周,每台配一块FPGA芯片,相机本地先做二维小球检测,只把压缩后的结果传到中央服务器,再做三维定位。
整套跑完10.2毫秒,空间误差3毫米。

但知道球在哪还不够,还得知道球怎么转。旋转决定球落台后会怎么反弹,决定你要怎么挥拍。
索尼的办法是用自家的事件相机(event-basedvisionsensor),传统相机像连拍,事件相机只在画面有变化的像素上报数据,天然低延迟。
配一套叫gaze control system的装置,三块可转镜片追着球走,一颗可电控变焦的长焦镜头让球一直清晰,三套从不同角度盯球上的logo怎么翻,算出角速度。
刷新率400到700Hz,平均误差24.8弧度/秒。
想这一块,是一个深度强化学习策略,每32毫秒(31.25Hz)读一次球和机械臂状态,输出动作。

训练算法是SAC(Soft Actor-Critic),很古典。
但有一个关键设计叫privileged critic,训练时给critic(评判者)喂仿真里的真值,给policy(决策者)只喂带噪声的传感器历史。
让老师看参考答案,让学生只能看模糊照片解题。学生被迫学会自己做传感器融合和轨迹预测,没人教它,它自己摸出来。
整套策略完全在仿真里训练,没碰过一个真球。部署到真机上直接就能用。
作者Peter Dürr自己承认这个路径他一开始不信,后来被结果打脸。
做这一块,机械臂是定制的,8个自由度(2个直线关节负责沿球台前后左右平移,6个旋转关节负责球拍姿态和速度),Scalmalloy合金3D打印,做了拓扑优化,又轻又稳。

末端是一片蝴蝶D05胶皮配VICTASZX-GEAROUT底板,跟日本职业选手用的套胶一个级别。球拍旁边还挂了个小杯子,单臂发球的时候托球用。
所有电机1毫秒同步一次,位置跟踪延迟不到5毫秒,最大挥拍速度对标职业选手正手强攻时的20米/秒。
看+想+做,加起来20.2毫秒。
One more thing
实话说,看到这篇Nature的时候,第一反应不是「好厉害」,是「索尼还在做机器人啊」。
二十年前,机器人的第一梯队毫无疑问是日本。
1999年索尼出AIBO机器狗,3000美元一只,20分钟卖光,卖了15万只。

2003年索尼又出QRIO,全球第一款能双足奔跑的人形机器人。本田的ASIMO跟各国政要握手敲钟,丰田的机器人会吹小号。
那时候美国人要看机器人,得飞东京。
然而,好景不长。
那会儿的机器人只能表演,不能干活。表演没法撑起研发成本,做成了科技花瓶,长此以往,自然是卖不动就砍。
2006年1月26日,索尼一天之内砍了AIBO和QRIO两个项目。
2018年ASIMO也停产。日本千叶县的光福寺,每年给报废的AIBO办超度法事,一次800只。
……
快进到2025年,全球人形机器人出货1.3万台,中国占90%以上,前六名全是中国公司,日本没有一家上榜。
机器人这件事,已经是中美的游戏了。
Ace的共同作者里,有一个人叫Hiroaki Kitano(北野宏明),索尼计算机科学实验室的CEO。

他正是当年AIBO的发起人,人称AIBO之父,QRIO也是他带出来的,RoboCup也是他搞的。
两个项目2006年被砍,他没走,熬了快二十年,熬到这篇Nature。
虽然形态上还是一台不会动的机械臂,虽然窗外的中国人形机器人已经在春晚上扎堆跑武术。
但能回到牌桌,可能已经很好了吧?
参考链接
[1]https://www.nature.com/articles/s41586-026-10338-5#MOESM1
[2]https://scholar.google.com/citations?user=027fc-oAAAAJ&hl=ja
一键三连「点赞」「转发」「小心心」
欢迎在评论区留下你的想法!
— 完 —
🔹 谁会代表2026年的AI?
龙虾爆火,带动一波Agent与衍生产品浪潮。
但真正值得长期关注的AI公司和产品,或许不止于此。
如果你正在做,或见证着这些变化,欢迎申报。
让更多人看见你。👉 https://wj.qq.com/s2/25829730/09xz/

内容中包含的图片若涉及版权问题,请及时与我们联系删除


评论
沙发等你来抢