

乒乓球是一项对技巧要求极高的运动,它需要快速的反应能力和应对不可预测比赛情况的能力,这对机器人来说都是巨大的挑战。一些机器人系统已经尝试过击球,但只能在简化的规则下或与业余选手对战。在本周的期刊中,彼得·杜尔及其同事介绍了Ace,这是一款能够在正式比赛规则下击败精英乒乓球运动员的自主机器人。Ace由摄像头网络、基于人工智能的控制系统以及一个高速机械臂组成——八个关节。研究人员让Ace与五名精英球员和两名职业球员进行了一系列比赛测试。该系统在与精英球员的五场比赛中赢了三场,虽然输掉了与职业球员的两场比赛,但仍然赢了一场。封面照片展示了Ace与其中一位精英球员对战的场景。总的来说,研究团队指出,Ace能够在比赛中加入多种旋转类型,并且能够对不寻常的击球做出快速反应。

论文:Outplaying elite table tennis players with an autonomous robot
单位:索尼
发布日期:2026年4月
请索引第81篇论文
![]() | ![]() |
“我认为那是不可能的。但既然它做到了……就意味着人类也有可能做到。”——1992年奥运会乒乓球选手在看到Ace的一记回球后如是说。
你能想象一个机器人,在没有任何人为远程操控的情况下,完全依靠自身的人工智能,按照国际乒联的正式比赛规则,在真实的乒乓球台上击败训练超过十年的精英级人类选手吗?
这不再是科幻电影的场景。2026年4月,索尼AI团队在顶级期刊《自然》上发表了题为《用自主机器人战胜精英乒乓球选手》的突破性论文,正式发布了首个在真实物理世界中具备人类顶尖竞技水平的AI乒乓球智能体——Ace。
01 物理世界的“圣杯”:为何乒乓球是AI的终极试炼场?
人工智能在棋类、电子游戏等领域超越人类早已不是新闻。然而,将这些胜利从虚拟的比特世界复制到充满噪声、不确定性和严格物理定律的现实世界,尤其是像乒乓球这样高速、对抗性的运动中,一直是难以逾越的挑战。
乒乓球被称为“世界上最快的球类运动”。在高水平比赛中,球的线速度可超过20米/秒,两次击球间隔常少于0.5秒。更复杂的是,球的高速旋转(角速度可达1000 rad/s)会显著改变其飞行轨迹和弹跳特性。这意味着,一个具备竞争力的AI系统必须在几百毫秒内完成以下所有步骤:
感知:从嘈杂的传感器数据中,精准捕捉高速飞行小球的三维位置和旋转。
决策:根据来球状态、自身位置和战术目标,规划出最优的回球策略(落点、速度、旋转)。
控制:将策略转化为机器人关节的精确运动轨迹,在极短时间内驱动机械臂到达指定位置并以正确的姿态击球。
应变:在整个过程中,还必须确保机器人不与球台或自身发生碰撞。
此前的研究往往通过简化条件来规避这些难题,例如使用发球机代替对手、限制机器人的活动范围、或忽略旋转的影响。而Ace的目标,是在全尺寸球台、完整规则、对抗真实人类选手的设定下,赢得比赛。

图1:Ace系统三大核心组件:感知、控制、机器人硬件
上图清晰地展示了Ace作为一个完整物理AI智能体的三大支柱。
02 突破一:仿生“鹰眼”与高速“小脑” —— 感知与控制系统的革命
要应对职业级乒乓球的速度,Ace的“眼睛”和“大脑”必须足够快、足够准。
1. 革命性的感知系统:混合视觉,毫秒级捕捉旋转
传统摄像头在拍摄高速运动的球时会产生运动模糊,且处理帧图像会引入延迟。Ace采用了创新的混合视觉系统:
九台全局快门摄像头:以200Hz的频率进行三角测量,在平均10.2毫秒的延迟内,以3毫米的精度定位球的三维位置。
三套“凝视控制系统”:这是捕捉旋转的关键。每套系统包含一个事件相机(一种仿生视觉传感器,仅在检测到亮度变化时输出信号,无延迟、无模糊)、一个用于放大和对焦的电动可调长焦镜头,以及用于平滑追踪的快速反射镜。

图2:Ace的硬件配置。(a) 九台摄像头布局;(b) 比赛实景;(c) 八自由度机器人;(d) 凝视控制系统(GCS)组成
这套系统能清晰捕捉到球上商标的转动,并通过两个并行的算法(一个低延迟的卷积神经网络和一个高精度的对比度最大化算法)异步估算球的角速度,平均误差仅为24.8 rad/s。多套GCS从不同视角观测,进一步保证了可靠性。
2. 基于强化学习的“小脑”:从抽象策略到安全轨迹
Ace的“大脑”核心是一个基于软演员-评论家算法训练而成的深度强化学习策略网络。但它的训练和运作方式极具巧思:
完全仿真训练,非对称架构:所有策略均在包含定制空气动力学、球-桌-球拍接触物理模型及传感器噪声模型的仿真器中训练。采用“非对称演员-评论家架构”:负责评估价值的“评论家”网络接收仿真的真实球状态以进行准确学习,而负责决策的“演员”策略网络则接收带噪声的传感器观测历史,从而确保学到的策略能直接迁移到真实世界。
抽象动作空间与安全层:策略网络每32毫秒输出一个抽象的动作向量(而非直接的关节位置)。这个向量随后被映射为一个32毫秒后的“路点”(目标关节位置和速度),并作为一个凸优化问题的终端约束,求解出1kHz采样率的连续、平滑、无碰撞的运动轨迹片段。同时,一个模型预测控制器会提前计算好从该路点返回安全待机位置的“重置轨迹”。如果系统预测执行当前轨迹会导致碰撞,则会立即安全地执行上一次的重置轨迹。
这种设计将强化学习的强大决策能力与优化方法的安全保证完美结合,使Ace既能做出敏捷的回击,又能避免自伤或违规。
03 突破二:为速度而生的“身体” —— 定制化机器人硬件
再聪明的大脑也需要一具强健的身体来执行指令。为了达到职业选手所需的灵巧性、工作空间和速度,索尼团队专门设计了一款八自由度机器人(2个平移关节+6个旋转关节)。
极致轻量化与刚度:通过拓扑优化设计机械臂连杆,并使用Scalmalloy合金进行3D打印,在保证刚度的前提下最大化减轻重量,以实现更高的加速度。
专业级末端执行器:机器人末端安装了经过改装的专业球拍(VICTAS ZX-GEAR OUT底板搭配蝴蝶Dignics 05胶皮),以及一个用于实现单手发球的小杯座。
全身同步与低延迟控制:所有执行器以1毫秒间隔同步,并与感知系统共享时钟信号。底层位置反馈控制使系统在最大速度下也能保持近似线性,位置跟踪延迟低于5毫秒。
04 实战检验:对阵精英与职业选手,战绩斐然
2025年4月,Ace迎来终极考验。在遵循国际乒联规则(仅引入T联赛的“金球制”)并由日本乒协认证裁判执裁的正式比赛中,Ace先后对阵5位精英选手(均有超过10年专业训练经验)和2位现役职业选手(日本T联赛选手)。

表1:Ace与人类选手的比赛详细比分
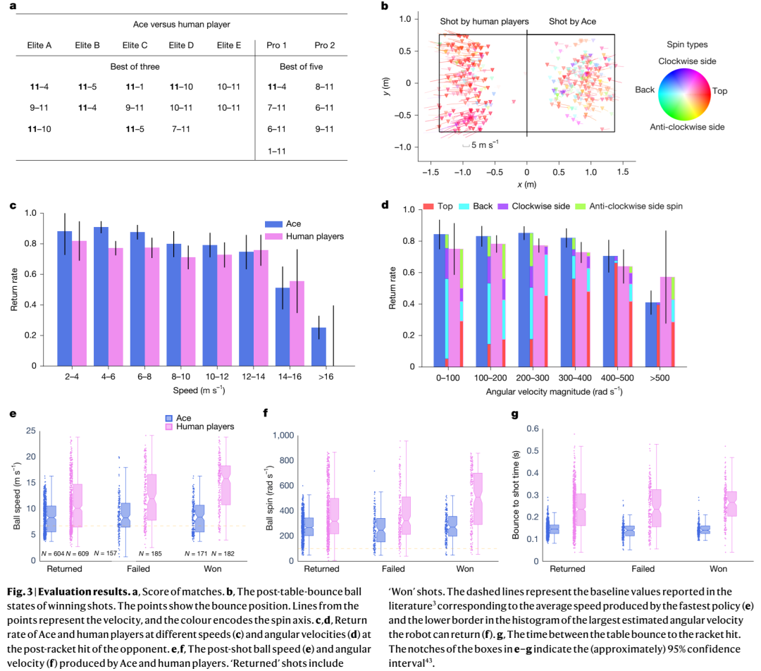
图3:评估结果。(a) 比赛得分;(b) 制胜球状态分布;(c,d) Ace与人类选手在不同来球速度/旋转下的回球率;(e,f) Ace与人类击球产生的球速与旋转分布;(g) 从球桌弹起到击球的时间间隔
比赛结果与数据洞察:
战胜精英选手:Ace在5场比赛中取得了3胜2负的战绩,总共打了13局,赢了7局。这证明了其已稳定具备超越高水平业余爱好者的竞技能力。
挑战职业选手:虽然两场均告负,但Ace从未经专门针对训练的情况下,仍从世界顶级职业选手手中拿下一局,其表现已足够令人震撼。
卓越的技术能力:
处理高速球:能稳定回击高达14 m/s的来球,回球率与人类选手相当甚至更高。
应对强烈旋转:对高达450 rad/s的旋转球,仍能保持75%以上的回球率,远超以往任何竞乒机器人。
主动进攻:最大击球速度达16.4 m/s,最大旋转达600 rad/s。数据分析显示,Ace主要通过稳定、多变的回球得分,而非单纯依赖“暴力”抽杀。
反应迅速:从球落台到挥拍击球的平均时间短于人类选手,展现了其感知-控制管道极低的延迟。
此外,Ace还能处理擦网球等罕见且难以预测的情况,其轨迹规划系统能在49毫秒内迅速调整,成功回球,展现了出色的泛化能力和鲁棒性。

图4:Ace成功回击擦网球的轨迹示意图。显示其在49毫秒内快速调整轨迹,应对突发情况。
05 开启人机交互新纪元:从游戏到产业应用
Ace的成功,其意义远不止于赢得几场乒乓球比赛。它标志着物理AI智能体在复杂、实时、对抗性人机交互任务上取得了里程碑式的突破。
论文总结指出,Ace所融合的高速事件视觉感知、基于仿真到现实迁移的强化学习控制以及保证安全的优化轨迹规划,这一技术框架具有广泛的适用性。它为解决制造业中的人机协作、服务机器人、自动驾驶乃至高级无人机等领域中,对高速、精准、安全交互有严苛要求的难题,提供了切实可行的技术路径和鼓舞人心的范例。
未来,我们身边的机器人将不仅更“聪明”,还会更“敏捷”、更“安全”。Ace在乒乓球台上的每一次挥拍,都在为这个人机共融的新时代,打下坚实的一记“ACE球”。



内容中包含的图片若涉及版权问题,请及时与我们联系删除




评论
沙发等你来抢